作物缺素图谱大全!病症发生早诊断,准确判断好矫正

作者:农业信息资讯 2024/4/23 10:28:09
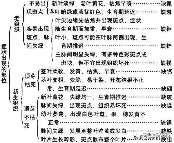
来源:天宝农业技术服务平台作物营养要平衡,营养失衡把病生,病症发生早诊断,准确判断好矫正。缺素判断并不难,根茎叶花细观察,简单介绍供参考,结合土测很重要。缺氮抑制苗生长,老叶先黄新叶薄,根小茎细多木质,花迟果落不正常。缺磷株小分蘖少,新叶暗绿老叶紫,主根软弱侧根稀,花少果迟种粒小。缺钾株矮生长慢,老叶尖缘卷枯焦,根系易烂茎纤细,种果畸形不饱满。缺锌节短株矮小,新叶黄白肉变薄,棉花叶缘上翘起,桃梨小

来源:天宝农业技术服务平台


图片


作物营养要平衡,营养失衡把病生,病症发生早诊断,准确判断好矫正。

缺素判断并不难,根茎叶花细观察,简单介绍供参考,结合土测很重要。

缺氮抑制苗生长,老叶先黄新叶薄,根小茎细多木质,花迟果落不正常。

缺磷株小分蘖少,新叶暗绿老叶紫,主根软弱侧根稀,花少果迟种粒小。

缺钾株矮生长慢,老叶尖缘卷枯焦,根系易烂茎纤细,种果畸形不饱满。

缺锌节短株矮小,新叶黄白肉变薄,棉花叶缘上翘起,桃梨小叶或簇叶。

缺硼顶叶绉缩卷,腋芽丛生花蕾落,块根空心根尖死,花而不实最典型。

缺钼株矮幼叶黄,老叶肉厚卷下方,豆类枝稀根瘤少,小麦迟迟不灌浆。

缺锰失绿株变形,幼叶黄白褐斑生,茎弱黄老多木质,花果稀少重量轻。

缺钙未老株先衰,幼叶边黄卷枯粘,根尖细脆腐烂死,茄果烂脐株萎蔫。

缺镁后期植株黄,老叶脉间变褐亡,花色苍白受抑制,根茎生长不正常。

缺硫幼叶先变黄,叶尖焦枯茎基红,根系暗褐白根少,成熟迟缓结实稀。

缺铁失绿先顶端,果树林木最严重,幼叶脉间先黄化,全叶变白难矫正。

缺铜变形株发黄,禾谷叶黄幼尖蔫,根茎不良树冒胶,抽穗困难芒不全。

图片


图片


图片


图片


图片


图片


图片


图片


图片


图片


图片

相关推荐