33个主要农作物品种通过河北省引种备案

作者:河北省农业农村厅 2024/8/2 9:23:14
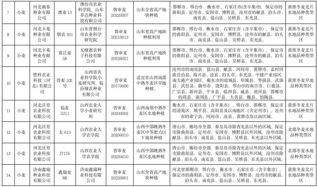
河北省农业农村厅关于第十七批主要农作物审定品种同一适宜生态区引种备案情况的公告(冀)引种〔2024〕第2号根据《中华人民共和国种子法》(2015年修订)、《主要农作物品种审定办法》(农业部令2016年第4号)等相关规定,对河间市国欣农村技术服务总会等24家种子企业引种备案的33个品种予以公告,引种备案公告号为:(冀)引种〔2024〕第2号,以及引种备案品种信息变更公告。引种者依法对引种品种的真实性
河北省农业农村厅关于第十七批主要农作物审定品种同一适宜生态区引种备案情况的公告
(冀)引种〔2024〕第2号
根据《中华人民共和国种子法》(2015年修订)、《主要农作物品种审定办法》(农业部令2016年第4号)等相关规定,对河间市国欣农村技术服务总会等24家种子企业引种备案的33个品种予以公告,引种备案公告号为:(冀)引种〔2024〕第2号,以及引种备案品种信息变更公告。
引种者依法对引种品种的真实性、安全性和适应性负责。
特此公告。
附件:河北省第十七批同一适宜生态区引种备案品种目录
2024年7月30日

图片

图片

图片

图片

图片

相关推荐