2023国际未来农业食品百强大会,11.22-24中原农谷见

作者:《农资与市场》传媒 2023/11/20 8:25:36
活动资讯2023国际未来农业食品百强大会如期而至,本场大会将以国际协作、技术创新、产业集群建设为切入点,在以往成果的基础之上,进一步推动形式、结构、内容实现新的突破,打造国际化、产业化、市场化的品牌活动。大会整体将呈现“1+10+N”的议程设计,即1场开幕式暨全体大会,10余场平行论坛活动,N类产业研究报告和产业榜单发布。同期将开展百强榜颁奖晚宴及专场政企交流会,发布《未来农业食品百强榜》及《20

活动资讯

2023国际未来农业食品百强大会如期而至,本场大会将以国际协作、技术创新、产业集群建设为切入点,在以往成果的基础之上,进一步推动形式、结构、内容实现新的突破,打造国际化、产业化、市场化的品牌活动。大会整体将呈现“1+10+N”的议程设计,即1场开幕式暨全体大会,10余场平行论坛活动,N类产业研究报告和产业榜单发布。同期将开展百强榜颁奖晚宴及专场政企交流会,发布《未来农业食品百强榜》及《2023百强企业成长性分析报告》。以全球视野、创新视角,打造未来农业食品领域政、产、学、研、投融合的交流平台,深入探讨未来农食新道路、新理论、新规则。


大会简介

活动时间:2023年11月22日-24日

活动地点:新乡国际会议中心雷迪森酒店

组织机构:

主办单位:新乡市人民政府、中原农谷管委会、35斗·新泥说(重庆)科技有限公司

承办单位:平原示范区管委会、新乡农业高新技术发展促进中心、35斗·新泥说(重庆)科技有限公司、中原农谷投资运营公司

协办单位:新乡市商务局、新乡市农业农村局

支持单位:中国农科院、中国民族贸易促进会、中国农业技术推广协会数字农业分会、中国农业机械流通协会智慧农业产教融合专委会、BV百度风投、弘晖资本、为来资本、君联资本


大会详情

1、大会日程

图片

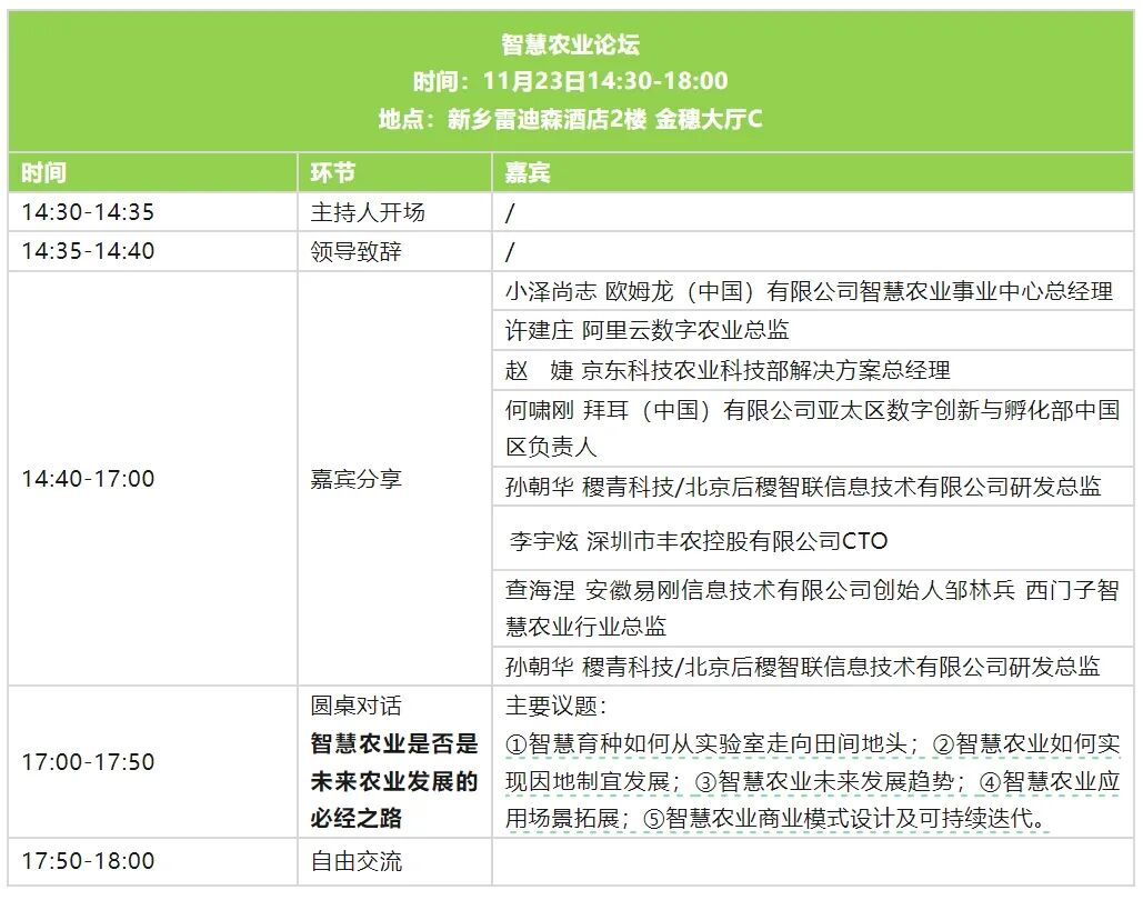
2、各论坛议程概览

图片
图片
图片
图片
图片
图片
图片
图片
图片

 *议程持续更新中,具体以实际召开为准


3、大会嘉宾阵容预览

图片

大会食住行

餐饮安排

11月23日-24日午餐由大会组委会统一安排,凭大会畅享票于大会报道处兑换;

11月23日百强榜颁奖晚宴,凭晚宴票进入,可持大会尊享票于大会报道处兑换;

其余时间可自由安排。


会场接驳车:

路线“新郑机场--新乡雷迪森酒店”往返;

全程高速正常行程100分钟左右,机场提前45分钟截止办理登机手续,建议提前2小时到机场。

新乡发车时间:05:50  07:00  08:00  09:00  10:30  12:00  13:30 15:00  16:30  18:00

机场发车时间:10:10  11:30  12:50  14:10  15:30  16:30  17:30  18:30  19:40  21:00

以上时刻表仅作为参考,请扫描下方公众号提前预订车票,上下车地点选择“新乡国际会议中心雷迪森酒店”。

图片
图片

联系人

商务合作:35斗乔先生13632698743(微信同号)

论坛分享:35斗高女士15680738002(微信同号)

榜单奖项:35斗耿女士13261595609(微信同号)

观众参会:35斗马女士18223157677(微信同号)

媒体合作:35斗周女士13983906485(微信同号)

图片

购票二维码


图片

扫描上方二维码进入参会交流群


合作媒体

图片


相关推荐