2023年农药行业舆情分析及2024年展望

作者:《农药科学与管理》2024年第6期 周蔚等 2024/7/2 10:13:45
2023年,农药领域舆情总体表现平稳,保持了近年来较为良好的舆论氛围。国家持续推出利于农药行业创新、绿色、高质量发展的政策法规,引领各地推进农药行业管理,农药监管工作落实落细,受到舆论广泛关注。同时,农药减量增效行动稳步推进,农残检测新技术和新标准提高检测效率,农药包装废弃物回收处理数字化转型等获得舆论肯定。1 总体概况2023年,共监测到农药舆情信息27.2万条,同比减少6.53%。其中,新闻舆

2023年,农药领域舆情总体表现平稳,保持了近年来较为良好的舆论氛围。国家持续推出利于农药行业创新、绿色、高质量发展的政策法规,引领各地推进农药行业管理,农药监管工作落实落细,受到舆论广泛关注。同时,农药减量增效行动稳步推进,农残检测新技术和新标准提高检测效率,农药包装废弃物回收处理数字化转型等获得舆论肯定。

1 总体概况

2023年,共监测到农药舆情信息27.2万条,同比减少6.53%。其中,新闻舆情信息6.43万条,占舆情总量的23.63%;客户端12.89万条,占47.36%;微信信息3.41万条,占12.54%;微博帖文2.57万条,占9.32%;视频信息1.04条,占3.82%;论坛帖文9 038条,占3.33%(图1)。

图片

图1 2023年农药舆情传播渠道占比情况

1.1 传播渠道 客户端信息量居首位,新闻媒体排行第二,两者舆情量合计占比超七成,可见权威媒体对事件的报道和解读发挥着重要作用。微信信息量排行第三位,主要内容包括行业相关政策解读、各地在农药行业取得的成绩、各地农药抽检行动等。此外,新浪微博、视频也是农药舆情信息的重要传播渠道。视频类舆情信息占比较上年增加2个百分点,短视频时代用户的阅读习惯正在悄然改变,其中,今日头条、西瓜视频、抖音、快手等短视频平台传播量较大。

1.2 舆情走势 2023年上半年农药相关舆情波动明显,下半年较为平稳。具体看,2月至3月,舆情走势不断攀升,达到29 059篇(条)。4月舆情量为全年最高峰,达到45 053篇(条),与当时农业农村部等七部门印发《2023年全国农资打假和监管工作要点》、农业农村部法规司有关负责人就农业综合行政执法队伍建设有关情况答记者问等信息助推舆情升温相关。5月份以后舆情相对平稳,基本稳定在2万篇(条)左右(图2)。

图片

图2 2023年农药舆情传播走势图

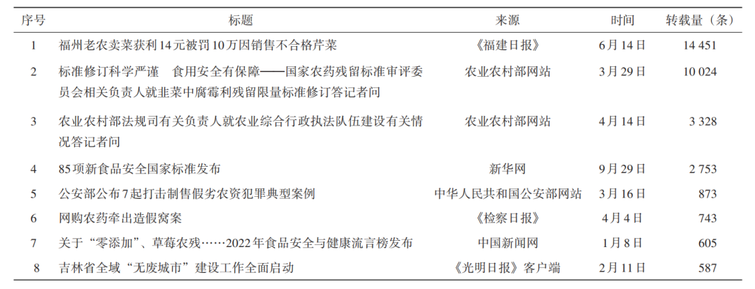
1.3 热点新闻排行榜 农药领域内的官方政策和重大活动受到舆论瞩目,新闻排行榜TOP 20中有9条信息与之相关(表1)。其中,国家农药残留标准审评委员会相关负责人就韭菜中腐霉利残留限量标准修订答记者问被广泛传播,舆情热度高居年度排行榜第二位。福州老农因销售不合格芹菜获利14元被罚10万元相关信息高居榜首。全国农业综合行政执法“稳粮保供”专项行动、农业综合行政执法队伍建设相关信息、农业农村部关于切实加强当前农药监督管理工作的通知等政策和行动也是舆论重点关注的信息。

表1 2023年农药热点新闻排行榜TOP20
图片

图片

2 舆情特点分析

2.1 农药领域政策举措密集出台 行业高质量发展获舆论肯定 2023年,农业农村部对农药领域的相关部署成为贯穿全年的热点话题,涉及农药执法、登记、生产、经营、标签说明书、监管等多个方面。总体看,农药相关政策舆情呈现平稳态势,各平台以转载和解读文件内容为主,舆论评价积极正面。两会代表委员、农药行业机构和行业会议聚焦农药行业发展也受到舆论关注。

在全年农药领域的部署上,农业农村部紧盯农药行业产业的发展,适时调整农药领域政策,及时颁布权威政策文件获得舆论好评。3月,农业农村部办公厅发布关于开展全国农业综合行政执法“稳粮保供”专项行动的通知,明确要求严查非法制售禁用农药和假劣农药以及未经登记农药、无证生产经营、未建立农药销售台账及不依法记录药品施用范围等违法行为。同时提出突出强化豇豆农药残留攻坚治理专项执法,依法查处未按规定及时回收农药等农业投入品包装废弃物或农用薄膜等。此后,江苏、湖北、湖南、云南等多省份开展农业综合行政执法专项行动,强化农药监督管理。4月,农业农村部法规司有关负责人就农业综合行政执法队伍建设有关情况答记者问,介绍了农业综合执法队伍的职责使命主要是打击假冒伪劣种子、农药、兽药等侵农害农违法行为。同时,农业农村部联合最高人民法院、最高人民检察院、公安部等部门发布《2023年全国农资打假和监管工作要点》,舆论称“七大部门联手严查严打”,推进农资产品溯源体系建设,更好地保护农业生产的质量和安全,确保每一份农产品都值得信赖。5月,农业农村部农药管理司发布关于公开征求《农药登记管理办法(修订草案征求意见稿)》意见的函,媒体以“深度解析”“重磅”“政策对比”等为关键词对修订草案的新增、补充完善内容进行传播。6月14日,发布关于征求《农药标签和说明书管理办法(修订草案征求意见稿)》意见的函,“农药标签和说明书计划新增8个要求”“农药标签和说明书范围进一步扩大”“标注相应稀释倍数”“作物生育期在3个月以内的仍需要标注”等信息被广泛转发传播。6月16日,发布关于征求《农药登记试验管理办法(修订草案征求意见稿)》意见的函,“6年来首次大变动”“修订草案对试验单位人员也有了更明确的要求”“农药登记试验全程可追溯”等信息引发舆论关注。6月21日,发布关于征求《农药经营许可管理办法(修订草案征求意见稿)》意见的函,“56个学时要取消了”“农药经营许可修订拟取消学历要求”“网上卖药要求更严”“捆绑销售将重罚”等信息被舆论广为传播。8月15日,农业农村部成立第十届全国农药登记评审委员会被舆论关注,媒体纷纷转发193位委员名单。9月21日,农业农村部办公厅发布《关于切实加强当前农药监督管理工作的通知》。依法打击农药借证、贴牌、捆绑销售等违法违规行为被重点关注。

全国两会期间,代表委员围绕农药行业发展积极建言献策。央视网、中央广电总台国际在线、中国环境网等权威媒体均对相关信息予以报道。全国人大代表刘晓艳提出促进我国生物农药产业科技创新发展的相关建议。全国人大代表陶勋花提出了回收处置农药包装废弃物,需增加回收补贴的建议。

2.2 各地农药经营管理出实招 落实监管护航农产品安全 2023年,各地农药经营管理典型经验受到舆论持续关注。各地落实农药监管工作,开展农药经营合规检查、农资打假行动、农药质量监督抽查等被舆论聚焦。上海、江苏等地继续推进农药定点经营、实名制购买的举措被媒体报道。上海市修订《上海市限制使用农药定点经营布局规划》,通过实行定点经营和实名购买,落实限制使用农药经营者和使用者的主体责任,实现对限制使用农药的全程可溯源管理。农药经营管理越来越严格,买农药有规章,实名制购买的措施能够有效防止潜在的农药滥用和自杀行为,同时也有助于维护农产品的质量安全。2023年起,江苏省在江阴、武进、昆山、太仓、丹徒这5个县(市、区)开展化肥农药实名制购买定额制使用试点工作,到2025年,太湖流域16个涉农县(市、区)实现“两制”全覆盖。海南省审议通过《海南经济特区农药管理若干规定》被舆论聚焦。市场容量超20亿元的海南农药大市场就此松绑,很大程度上也给整个农资界带来好消息。

此外,各地优化农药经营许可证的申请办理、延续换证程序,涌现出“打包审批”“当日办理”“线上办理”等典型经验,获舆论点赞。各地落实农药监管工作,开展农药经营合规检查、农药质量监督抽查等行动被舆论聚焦。多部门协同合作,加大打击力度成为农资打假的重要途径;推进农资追溯管理成为提升农资监管水平的重要方式。

2.3 农药减量增效行动推进,农药行业向绿而行 2023年,《中共中央 国务院关于做好2023年全面推进乡村振兴重点工作的意见》(“中央一号文件”)和《农业农村部关于落实党中央国务院2023年全面推进乡村振兴重点工作部署的实施意见》(“农业农村部一号文件”)对农药减量增效的部署受到舆论关注。各地农药减量增效方面的政策、典型经验和成绩被广泛传播。

2月13日,“中央一号文件”正式发布,“加快农业投入品减量增效技术推广应用”吸引舆论聚焦。舆论认为,“中央一号文件”提出深入推进农业投入品减量增效技术推广应用,即是要持续推进农药化肥减量增效,意味着农药化肥用量要继续减少,这是2023年的农药市场基本方向。2023年生物农药、绿色农药的需求将会大幅增加,高效的生物农药等新型生态农药将会迎来一个难得发展机遇,一些生物防控技术也将逐渐大众化。2月21日,“农业农村部一号文件”正式发布,被舆论认为对农药行业的发展是重大利好。“推进化肥农药减量增效”“实施化肥减量化行动”“修订禁限用农药名录”等信息被广泛传播,体现了国家对农业面源污染防治工作和农产品质量安全的重视,希望基层能把国家政策落实到位。

各地持续推进农药减量增效的实践及成绩被媒体积极报道,不断传来农药减量增效的喜人成绩。舆论称,农药减量增效屡创佳绩,让农业发展成色更“绿”,农业面源污染得到有效遏制。

2.4 农残超标问题仍然关注度高,各地探索农残检测新技术 2023年,各地开展的食品质量检测工作受到舆论持续关注。农残超标仍是食品抽检项目不合格的重要原因之一,且在多地抽检不合格样品中占比最高。与此同时,农残检测新技术、新标准的公布受到舆论关注。8月18日,农业农村部就全国政协委员提交的《关于完善农药残留快速检测监测制度的提案》给出答复称,农业农村部通过多项措施加快了促进农药残留快速检测监测制度的完善。舆论称赞,农业农村部加快推进常规农药速测,为农产品质量安全保驾护航。同时,各地创新农残检测新技术取得积极成效。此外,豇豆农药残留治理行动也受到舆论持续关注。农业农村部对豇豆农残问题的专项监督抽查成为贯穿全年的话题。中国新闻网、中国食品安全网等权威媒体均对相关行动进行了报道。各地亦持续开展“治违禁、控药残、促提升”三年行动也被媒体广泛传播。《吉林日报》《湖北日报》《陕西日报》等地方权威媒体均对本省的治理行动和治理成绩进行了报道。

2.5 农药包装废弃物回收亮点频出,整治“回头看”行动备受肯定 2023年,各地推进农药包装废弃物的治理工作成为舆论关注的热点话题。舆论关注点主要集中在以下四方面。一是出台农药包装废弃物回收处理方案。舆论称,相关方案完善了农药包装废弃物回收处理机制,规范了回收管理的行为。二是多地公布了到2025年农药包装废弃物回收处理的目标。三是展示各地农药包装废弃物回收处理的成绩。舆论称,多地农药废弃物回收取得良好成绩,田间地头的农药包装袋不见了。四是各地创新农药包装废弃物回收模式。各地因地制宜,探索形成特色鲜明的农药包装废弃物的回收处置模式。舆论称,各地探索出农药包装废弃物回收处理的长效机制,让农药废弃物回收不再难,为保护生态环境贡献了力量。此外,农药包装废弃物回收处理数字化转型也是舆论关注的热点,将互联网与回收工作紧密结合成为各地的主要做法。

3 热点事件舆情分析

3.1 韭菜腐霉利残留限量上调引热议 2023年,最新发布的《食品安全国家标准 食品中2,4-滴丁酸钠盐等112种农药最大残留限量》(GB 2763.1-2022)中,杀菌剂腐霉利在韭菜中的最大残留限量调整为5 mg/kg,该标准的发布实施引起了媒体热议,受到了极大关注。

3.1.1 舆情概况 截至2023年12月31日,相关舆情总量10 024篇(条)。其中,客户端3 342条,微博2 634条,新闻媒体发布和转载相关报道2 051篇,微信1 219条,视频695条,论坛83条。客户端上舆情热度最高,其次是微博。微博设立“韭菜农药残留限量标准上调25倍”“韭菜中农药杀菌剂残留限量为何调高”“我国调整腐霉利在韭菜中的最大残留限量标准”等5个微博话题阅读量累计超670万次。

3.1.2 媒体关注情况 舆论关注点主要集中在以下三方面:一是腐霉利的科普文章和专家对标准的解读。1993年我国批准腐霉利在韭菜上登记使用,当时风险评估科研基础薄弱,没有制定韭菜中腐霉利残留限量标准。本世纪初,由于缺乏农药残留试验数据,我国将国际食品法典(CAC)相关标准作为参考依据,引用了CAC洋葱中腐霉利残留限量标准0.2 mg/kg,作为韭菜中腐霉利残留限量标准。考虑到原标准引用的是洋葱而不是韭菜的限量,2020年农业农村部启动韭菜中腐霉利残留限量标准修订工作。在连续2年4个韭菜主产区开展农药残留试验的基础上,结合中国膳食消费数据和腐霉利毒理学数据,经过风险评估得出,腐霉利残留量在30 mg/kg以内的韭菜是可安全食用的。同时,考虑到与我国膳食结构相近的日本、韩国韭菜中腐霉利的残留限量均为5 mg/kg,将韭菜中腐霉利的残留限量标准调整为5 mg/kg。二是认为有关部门应对韭菜农药残留标准上调做详细说明。韭菜农药残留国标放宽25倍,引发舆论担忧和质疑。《新京报》《健康时报》《光明日报》客户端等权威媒体均发表评论文章关注此事。三是认为我国此次调整与国际接轨,有利韭菜出口。舆论指出,此次调整标准主要是因为以往标准存在两大情况:一是原标准引用的是洋葱而不是韭菜的限量;二是此次韭菜中腐霉利残留限量值参照了日韩标准进行调整,统一标准或为国产韭菜出口提供便利。

3.1.3 网民评论 网民对该话题展开热烈讨论,主要有以下观点,一是质疑标准上调不合理。有网民说,原数据标准是怎么出来的?现在又为什么上调呢?还有网民说,对农药残留标准应从严从紧。否则一旦消费者发现标准逐渐宽松,出于对自身生命健康的担忧,可能出现不购不食,严重打击农业产业。二是对有关部门的回复和专家的解释表达不满。有网民说,专家称标准调整的底线基于风险评估得到的安全剂量,这个风险评估的实验数据怎么不一起公布?所谓的底线取的是安全剂量的下限还是上限?原来的标准是怎么得来的?

3.2 福州老农卖不合格芹菜获利14元,被罚款10万获关注 2019年9月,福建省福州市闽侯县一名老农陈某以122.5元买下邻居菜地里35 kg芹菜,并转手卖给某蔬菜批发商行,赚了14元。当地市场监管部门抽检发现该批芹菜含有毒死蜱。市场监管部门于2022年4月22日作出《行政处罚决定书》,责令陈某改正并对其给予警告,没收违法所得14元,处以罚款5万元。因其未主动缴纳罚款,市监部门加处罚款5万元。陈某无力履行,监管部门遂向法院申请强制执行。闽侯法院审理后认为,市场监管局处罚畸重,且处罚书超过法定办案期限,程序亦违法,故对其行政处罚决定,裁定不准予强制执行。

3.2.1 舆情概况 截至2023年12月31日,相关舆情总量14 451篇(条)。其中,人民网、光明网、中国网等新闻媒体发布和转载相关报道610篇,客户端7 348条,微博3 997条,微信1 243条,视频1 118条,论坛135条。新浪微博设立7个话题,阅读量累计超1 389万次。

3.2.2 媒体关注情况 舆论关注点主要集中在以下三方面:一是认为“小过重罚”扭曲了执法本义。舆论认为,“罚为上”的“执罚经济”就是赤裸裸的公权敲诈,凸显畸形的政绩观,难以逃脱用数字撑起政绩之嫌。销售不合格蔬菜应该处罚,但错误和违法应该匹配与之相当的处罚,不枉不纵才是法治社会,地方的职能管理部门应该注重柔性执法。二是为闽侯县人民法院点赞。

舆论称,闽侯县人民法院对“小过重罚”的纠正,正是基于《行政处罚法》的审慎精神和劝善宗旨,理据清晰,给闽侯县市场监管局上了一堂很有价值的法治课。法院对老农的违法行为并不袒护,但强调系“首违”。在越来越多的地方对轻微违法采取“首违免罚”的当下,这一立场值得肯定。三是为市场监管部门建言献策。舆论称,此次事件提醒市场监管部门遇到类似事件需要寻找“法理”与“情理”的平衡点。行政执法应走出“以罚代管”的误区,以更文明、更人性化的方式进行管理。市场监管部门首先需要加大宣传,加强针对商家的培训和引导,在事前服务上下功夫,坚持“初犯不罚”的人性化执法,并对初犯行为进行网上备案登记。市场监管部门在各菜市场设有蔬菜质检处,菜农卖菜前必须送检,无论菜农还是菜贩,都必须严格执行“持证销售”。在这样的基础上,进一步加大市场监管力度,对非初犯的经营者予以重罚,倒逼农业生产尽快转型升级,走规模化集约化科学化规范化生产之路。

3.2.3 网民评论 网民对该话题展开讨论,主要有以下观点:一是认为市场监管部门的处罚过重。有网民说,为何罚款这么多呢?完全可以没收这些蔬菜,告知老伯农药残留危害性,给予警告就好了。也有网民说,这是没有人情味的执法表现。二是认为对销售农药超标蔬菜处罚无可厚非。有网民说,放任农药超标的蔬菜进入市场,危及市民的饮食安全,不是大家愿意看到的,需要一些处罚。也有网民说,毒蔬菜被监管部门及时阻止,没有大批流入市场,又没有产生恶劣的后果,所以才弱化了老人的过错。加上老人被处罚的金额又太高,才会有很多人为老人鸣不平。三是认为应该加强农残溯源监管。网民表示,老农的芹菜不是自己种的,且他也不知情,要罚也得罚源头的卖家,处罚芹菜的种植者。还有网民说,现在的粮食蔬菜水果有了虫子都打农药,要罚先罚卖药的,罚农药生产厂家。

4 总结与展望

总体来看,2023年农药领域相关舆情正面稳定,舆情热点多样化,涵盖了农药领域顶层部署、农药经营管理和监管、农药减量增效、农药残留治理、农药包装废弃物处理等多个方面。呈现出以下特点:从传播内容来看,农药领域顶层部署成为贯穿全年的热点话题。农业农村部推动农药行业发展的相关管理举措,成为舆论关注的热点,各地据此开展的专项行动被媒体广泛报道。各地围绕农药经营管理、农残检测、农药减量增效、农药包装废弃物回收等环节,涌现出的典型实践、亮眼成绩获得舆论肯定。从传播渠道来看,“两微一端”仍是舆情传播的重要渠道,2023年“两微一端”平台舆情量超过69%。短视频平台影响力不断增强,网民在抖音、今日头条、快手等平台发布视频和跟帖讨论助推热点舆情升温。

展望2024年,农药领域的热点舆情或来自以下方面:一是农业农村部关于农药行业的政策部署及解读文章将是舆论关注的热点话题。二是农药减量增效或将成为舆论关注的热点话题。“中央一号文件”“农业农村部一号文件”提及农药减量增效的规定将引发舆论转发和解读。各地开展农药减量增效的专项行动、实施方案、所获成绩将被舆论关注。三是农残检测技术和方案、豇豆农残攻坚治理行动等将继续被舆论关注。四是各地围绕农药经营管理开展的实践活动将受到舆论持续关注。农药“一证一品”推进情况、农药互联网经营的现状和面临的现实问题将被舆论聚焦。五是农残超标监管处罚、农药中毒等信息容易产生负面舆情。

来源:《农药科学与管理》2024年第6期
作者:周蔚,武丽辉,宋和平,赵安楠,王丽
相关推荐