近期公示的农药科技奖反映的行业科技趋势

作者: 中国农药工业协会 仲农要 2024/7/4 10:02:23
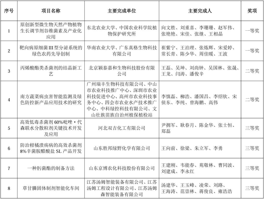
Q中国农药:您怎么看近期公示的农药科技奖的获奖奖项?仲农要:根据2024年公示的农药科技奖表格数据,我思考当前农药行业科技进展主要是以下几个方向:1. 微生物天然产物植物生长调节剂项目名称: 创新型微生物天然产物植物生长调节剂谷维菌素及产业化应用主要完成单位: 东北农业大学、中国农业科学院植物保护研究所方向分析: 利用微生物天然产物开发植物生长调节剂,减少化学合成调节剂的使用。这类产品具有绿色环保

Q

中国农药:您怎么看近期公示的农药科技奖的获奖奖项?

仲农要:根据2024年公示的农药科技奖表格数据,我思考当前农药行业科技进展主要是以下几个方向:

1. 微生物天然产物植物生长调节剂

项目名称: 创新型微生物天然产物植物生长调节剂谷维菌素及产业化应用

主要完成单位: 东北农业大学、中国农业科学院植物保护研究所

方向分析: 利用微生物天然产物开发植物生长调节剂,减少化学合成调节剂的使用。这类产品具有绿色环保、可持续等优势,对农业生态环境友好。


2. 靶向病原细菌的绿色农药

项目名称: 靶向病原细菌Ⅲ型分泌系统的绿色农药先导创制

主要完成单位: 华南农业大学、广东真格生物科技有限公司

方向分析: 通过靶向病原细菌的特定系统开发绿色农药,提高药效的同时减少对环境和非靶标生物的影响。这体现了精准农业和绿色农药的研发趋势。


3. 新型杀菌剂工艺

项目名称: 丙烯酸酯类杀菌剂的结晶新工艺

主要完成单位: 北京颖泰嘉和生物科技股份有限公司

方向分析: 优化杀菌剂的生产工艺,特别是结晶工艺,提升产品的纯度和稳定性,降低生产成本和环境污染。


4. 智能监测及绿色防控技术

项目名称: 南方蔬菜病虫害智能监测及绿色防控新产品应用技术的研究

主要完成单位: 广州瑞丰生物科技有限公司等

方向分析: 结合智能监测技术和绿色防控产品,提高病虫害防控的效率和精准度。这一方向强调了信息技术与农业技术的融合,推动现代农业的发展。


5. 高效低毒杀菌剂的开发

项目名称: 高效低毒杀菌剂60%吡唑·代森联水分散粒剂关键技术开发及应用

主要完成单位: 河北双吉化工有限公司

方向分析: 开发高效低毒的杀菌剂产品,减少对人体和环境的危害,推动农药产品向低毒高效方向发展。


Q

中国农药:您怎么看农药行业近期的科技进展?

仲农要:从这些获奖项目中可以看出,当前农药行业的科技进展主要集中在以下几个方面:

一是绿色环保。通过开发天然产物和靶向技术减少传统化学农药的使用,提高环保性。


二是智能监测与精准防控。利用现代信息技术提高病虫害监测和防控的精准度和效率。


三是新工艺与新产品。优化农药生产工艺,开发新型高效低毒的农药产品,提升产品质量和安全性。


四是可持续发展。推动农药产品向可持续方向发展,减少对生态环境的不利影响。

这些方向反映了农药行业未来发展的主要趋势,也为农业生产提供了更加安全、高效、环保的解决方案。


Q

中国农药:公示的农药科技奖具体名单是:

仲农要:公示的农药科技奖具体名单是:

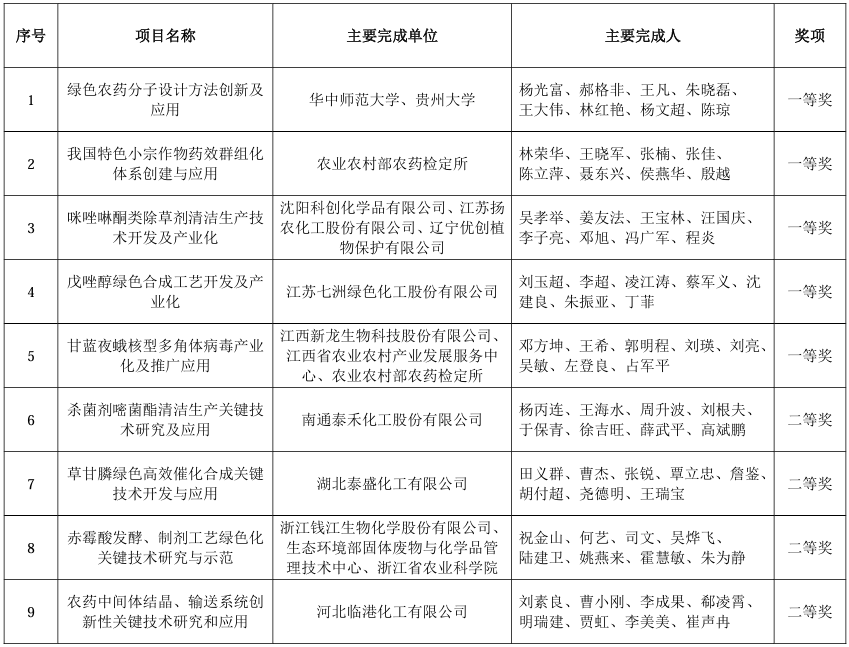
第十七届中国农药工业协会科学技术奖 

技术发明奖拟授奖项目

图片


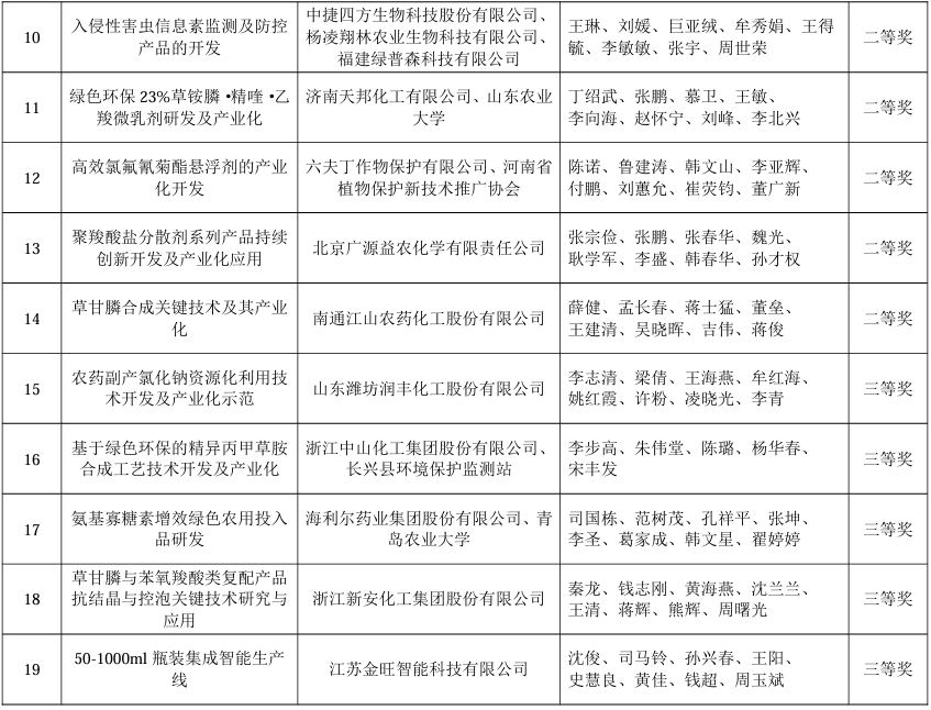
第十七届中国农药工业协会科学技术奖 

科技进步奖拟授奖项目

图片

图片

相关推荐