行业深度报告:精草铵膦有望逐步替代普通草铵膦

作者:化工林谈 2023/10/23 9:00:21
事项防效、性价比优势凸显,精草铵膦有望逐步替代普通草铵膦。精草铵膦是草铵膦中的有效成分,可实现药效翻倍、用量减半效果,市场价格约为普通草铵膦的1.5-1.6倍,目前终端制剂的性价比已优于普通草铵膦,未来有望逐步替代普通草铵膦,契合国家农药减量增效的政策。草铵膦市场竞争激烈,开发精草铵膦是行业发展趋势。受前两年草铵膦价格走高、行业利润丰厚影响,国内草铵膦产能规模快速增长,市场竞争激烈,价格大幅下调,
图片

事项


防效、性价比优势凸显,精草铵膦有望逐步替代普通草铵膦。精草铵膦是草铵膦中的有效成分,可实现药效翻倍、用量减半效果,市场价格约为普通草铵膦的1.5-1.6倍,目前终端制剂的性价比已优于普通草铵膦,未来有望逐步替代普通草铵膦,契合国家农药减量增效的政策。
草铵膦市场竞争激烈,开发精草铵膦是行业发展趋势。受前两年草铵膦价格走高、行业利润丰厚影响,国内草铵膦产能规模快速增长,市场竞争激烈,价格大幅下调,目前国内草铵膦市场价格约6万元/吨,已接近成本线,行业利润长期微薄,而当前精草铵膦价格则在10.3-10.5万元/吨,单吨毛利润约2-3万元,因此开发精草铵膦也是草铵膦行业的发展趋势。

部分替代其他除草剂、复配、转基因作物推广等多领域打开精草铵膦需求增长空间。过去限制草铵膦推广的原因是产品价格过高,而随着价格不断下行,目前草铵膦在终端已具有性价比优势,再加上受让部分百草枯退出市场、复配及转基因领域需求不断增长,全球草铵膦需求量有望进一步提升,中长期全球草铵膦年需求量有望达到10万吨(精草铵膦折半计)。

技术领先的普通草铵膦企业将保持长期竞争力,L-高丝氨酸工艺有望成为未来主流。当前精草铵膦的生产工艺可分为以草铵膦为原料的生物酶催化法和以L-高丝氨酸为原料的L-高丝氨酸法,生物酶催化法可以充分利用现有草铵膦生产装置,因此是目前的主流工艺,之前具有成本优势的草铵膦企业将继续保持竞争优势。而L-高丝氨酸法可以大大简化生产工艺,工艺成熟后成本有望进一步降低,有望成为未来的主流工艺。

行业布局热度高企,终端品牌建设将成为企业布局关键环节。目前国内精草铵膦行业产能突破2万吨/年,而远期规划产能达50万吨/年以上,若全部投产则行业将面临严重供过于求,此时终端市场品牌建设领先的企业将占据市场主动权,反哺上游精草铵膦原药生产端。从未来精草铵膦市场价格的演绎看,我们认为未来精草铵膦的定价机制将综合行业供需、性价比、成本等多方面影响,其中供需是主导因素。


1

防效、性价比优势凸显,精草铵膦有望逐步替代普通草铵膦

草铵膦可通过抑制植物光合作用而达到除草目的草铵膦由赫斯特公司在上世纪80 年代开发成功,而在中国的正式推广应该是在 2007 年前后。草铵膦具有良好的除草活性,其分子结构上与谷氨酸非常相似,可与植物体内谷氨酰胺合成酶(GS)的活性位点发生可逆结合,抑制谷氨酰胺合成途径,导致植物体内氮代谢紊乱,氨过量积累,叶绿体解体,从而使光合作用受抑制,最终导致植物死亡。

草铵膦是全球第二大灭生性除草剂品种,也是增长速度最快的非选择性除草剂。灭生性除草剂是除草剂最大的类别,被广泛应用于非耕地、免耕地、农作物田等场景的杂草防除,常见的灭生性除草剂主要包括草甘膦、百草枯、草铵膦和敌草快等产品。其中草铵膦具有持效期长,杀草谱广,而且过程中不伤农作物根系、安全性好、速效性好,对于一些抗性杂草(如牛筋草、小飞蓬等)也有着较好的防除效果等诸多优点,近年来草铵膦市场份额逐步提升,现已成为第二大灭生性除草剂品种。根据 Phillips McDougall 及 Kleffmann 统计,过去 10 年草铵膦市场价值稳步提升,2021 年全球草铵膦市场价值达 11 亿美元,2011-2021 年 CAGR达到 12.3%,是增长速度最快的非选择性除草剂。

图片

精草铵膦是草铵膦中的有效成分,可实现药效翻倍、用量减半效果草铵膦含有一个手性中心,具有 L 型和 D 型两种光学异构体,但只有 L 型具有除草活性,故L-草铵膦又称精草铵膦。目前普通草铵膦农药多为 L-草铵膦和 D-草铵膦按照 1:1 比例组成的混合物,L-草铵膦的除草效果理论上为普通草铵膦的两倍,但是在农业实际运用过程中,L-草铵膦的除草效果约为普通草铵膦的 1.8 倍,L-草铵膦的市场价格约为普通草铵膦的 1.5-1.6 倍。L-草铵膦的推广能够降低 50%施药量,可有效降低使用成本,未来全面推广后全球每年可直接减排数万吨 D-草铵膦无效体,有效减轻农田耕作对环境造成的负担,符合国家农药减量增效政策。

图片

精草铵膦除草速效性、彻底性和稳定性均优于草铵膦,未来有望逐步取代普通草铵膦。据永农生物精草铵膦试验药效数据,精草铵膦除草较常规草铵膦快 2-3 天,控草期可延长 7-10 天;对牛筋草、小飞蓬等已对草甘膦产生抗性的杂草除草效果更快更彻底,较常规草铵膦可增效 30%以上,且受湿度、温度、降雨等环境因素影响更小,15-38℃除草更稳定。总的来说,L-草铵膦比普通草铵膦除草活性更高、对环境的影响更小,可显著降低制剂厂商的原药成本、加工成本、运输成本、助剂成本以及终端农户的用药成本,未来有望逐步取代普通草铵膦,市场前景广阔。

从除草剂的发展历史来看,我们认为当前精草铵膦与二十年前精喹禾灵的市场环境相似,精喹禾灵(R 体)是在合成喹禾灵的过程中去除了非活性的光学异构体(L 体)后的改良制品,作用机制和杀草谱与喹禾灵相似,但作用速度更快、药效翻倍、用量减半。2000 年之前我国只能生产普通喹禾灵,在南开大学攻克精喹禾灵的生产工艺后,精喹禾灵凭借性能及性价比优势迅速实现了对喹禾灵的升级替代,目前国内市场上很少有普通喹禾灵药品销售。

图片


2


草铵膦市场竞争激烈,开发精草铵膦是行业发展趋势

草铵膦产能规模快速增长,市场竞争激烈。据百川盈孚、Phillips McDougall 等数据,截至 2023 年 10 月,全球草铵膦产能约 14.2 万吨,其中我国产能约 12.4万吨,全球占比达 87.32%。国外产能方面,巴斯夫现有草铵膦产能 1.2 万吨/年,装置分布在德国法兰克福和美国密西根,其中美国密歇根工厂拟减 4000 吨/年;印度 UPL 公司拥有 6000 吨/年草铵膦产能,另规划有 1 万吨/年产能。根据相关企业新增产能公告,未来全球草铵膦和 L-草铵膦产能释放仍然在中国,国外新增产能释放有限。整体来看,目前草铵膦行业处于企业竞争阶段,且新增产能还未完全释放,行业供过于求矛盾日益凸显。

图片

图片

全球农化行业去库周期叠加新增产能陆续释放,草铵膦价格大幅下调,当前行业盈利微薄,部分企业已亏。受过去两年草铵膦价格大幅上涨、全球供应和物流不畅、粮食安全日益得到各国重视等多因素影响,2022 年四季度以来各市场渠道中的备货库存走高,下游去库压力提升,相对应的上游工厂库存持续走高,截至 2023年 10 月初,国内草铵膦工厂库存已达 4000 吨,为自 2017 年以来的最高点,预计市场中的库存消化仍将持续一段时间。在下游去库的同时,草铵膦价格一路走跌,据百川盈孚,截至 2023 年 10 月 13 日,国内草铵膦原药价格跌至 6 万元/吨,而同期行业平均成本则约 6.1-6.2 万元/吨,技术相对落后的企业已经出现小幅亏损。受草铵膦价格走跌影响,今年以来国内工厂多选择降低开工负荷,7 月份国内草铵膦行业开工率降至 49.03%,为 2022 年以来的最低点;8、9 月份受新增产能释放及季节性需求旺季影响,国内草铵膦行业开工率分别回升至 66.37%、63.5%。总的来说,目前草铵膦仍处于供应过剩、企业竞争阶段,且新增产能还未完全释放,推涨动力不足,但考虑成本端因素,预计草铵膦价格继续下跌空间有限。与草铵膦相比,当前精草铵膦市场售价约 10.3-10.5 万元/吨,仍有 2-3 万元的单吨毛利润,因此从盈利角度看,开发精草铵膦也是行业的发展趋势。

图片

图片

复盘近年来草铵膦价格走势:2016 年下半年以来,国内部分草铵膦小型企业生产成本与销售价格倒挂,被迫停产,叠加趋于严格的环保政策,草铵膦开工率骤降。同时由于草铵膦技术壁垒较高、工艺复杂、环境污染较重,2017 年国内几乎没有新增草铵膦产能投放市场。供需矛盾推动草铵膦在 2017 年年底最高上调至 20.7万元/吨,全年均价 17.39 万元/吨。2017 年,随着国内百草枯水剂全面禁用,作为替代品的草铵膦需求快速增长,草甘膦复配制剂应用增加以及抗草铵膦转基因作物的推广也拉动了草铵膦需求。2018 年,中国草铵膦新增产能集中释放,市场整体货源供应较足,但下游消化能力有限,草铵膦价格基本保持下行走势,2018年国内草铵膦均价 17.99 万元/吨。2019 年,部分厂家加速扩产,市场供应能力不断增强。国内市场相对较为饱和,下游制剂库存较多,商家购买力较弱。供大于求使得草铵膦价格在 2019 年年底跌至 10.3 万元/吨,全年均价 12.74 万元/吨。2020 年,受疫情影响,供应草铵膦中间体企业阶段性停产,草铵膦生产企业开工率较低,市场货源供应紧张,草铵膦价格涨至 17.30 万元/吨,全年均价 14.46万元/吨。2021 年,中间体供应能力一般,草铵膦整体开工负荷不高,市场货源更为紧张。草甘膦价格持续上涨推动替代品草铵膦需求上升,9 月份原材料黄磷价格上行推动草铵膦价格一路上涨,原药价格在 11 月末达到 37 万元/吨的历史最高价,全年均价也达 24.98 万元/吨。2021 年 12 月开始,受供应走高及下游对高价抵触等因素影响,草铵膦价格进入下行通道,至 2022 年 4 月上旬最低跌至 17.5万元/吨,草铵膦价格在不到半年的时间内较前期高点腰斩。4 月中旬开始,随着外贸订单不断下发,国内需求启动,草铵膦市场流通货源紧张,价格再次走高,至 6 月上旬最高涨至 26.5 万元/吨。2022 年 6 月开始,随着国内新增产能的陆续投放及爬坡,以及下游累库接近尾声,草铵膦行业进入去库周期,上游工厂库存不断走高,价格也随之不断下探,截至 2023 年 10 月 13 日,华东地区草铵膦价格跌至 6 万元/吨,百川盈孚数据显示当前国内草铵膦行业平均单吨亏损约1000-2000 元。 

图片

3


部分替代其他除草剂、复配、转基因作物推广等多领域打开精草铵膦需求增长空间

受让部分百草枯禁限用退出的市场百草枯价格低廉,对恶性阔叶杂草特效,除草更彻底,且杂草没有抗药性、对环境友好,但其对人毒性较大,无特效解毒剂。2017 年以前,我国每年使用百草枯水剂超过 10 万吨,2016 年 7 月 1 日起国内百草枯水剂已停止使用,百草枯产品只能用于出口,不得在境内销售。根据 PhillipsMcDougall 统计,2018 年全球百草枯使用量达到 7.9 万吨,全球市场销售额达12.02 亿美元,2020 年已降至 8.5 亿美元。百草枯的单位用量约为草甘膦的 1/3,草铵膦的 4/5,敌草快的 2/3,但百草枯的持效期较短,因此施用频率比草甘膦、草铵膦等除草剂要高,假设百草枯的施药频率为其他除草剂的 2 倍,考虑到迄今为止没有一种除草剂可以完全替代百草枯,假设百草枯退出的市场缺口被草甘膦、草铵膦、敌草快按 4:4:2 的比例承接,则其他除草剂新增需求量大致等于百草枯被禁限用的量。而根据利尔化学 2023 年定增公告,随着国际禁限用的扩大,巴西、中国、泰国、马来西亚、越南等国家都开始禁用百草枯,全球累计禁用达到 2.6万吨左右,这为其他非选择性除草剂带来约 2.6-3 万吨的需求增量。我们假设约4 成百草枯退出的市场被草铵膦承接,则该部分对应约 1-1.2 万吨/年的草铵膦需求量。

图片

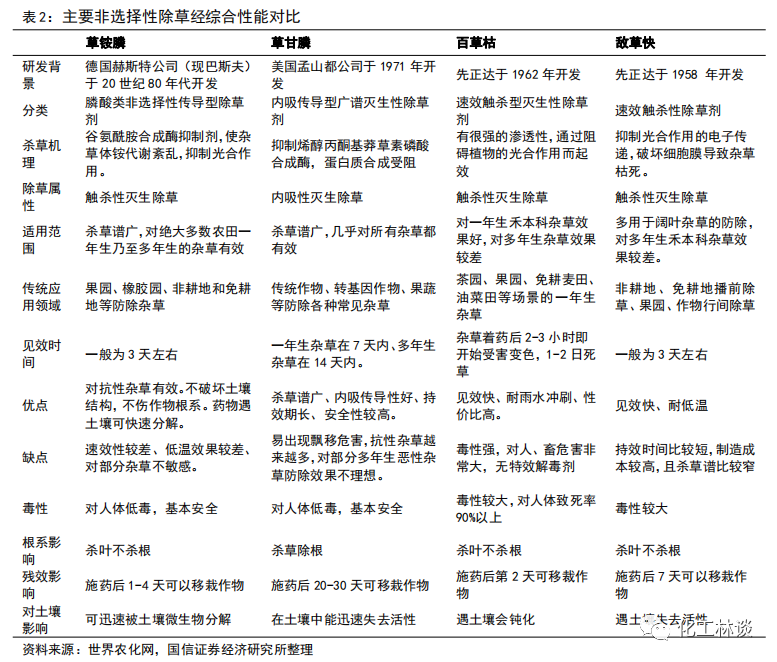
除草剂的功能和效果是决定其应用范围的主要因素,草铵膦可在部分应用场景中替代草甘膦及其他非选择性除草剂。1)从除草原理看,草铵膦内吸作用不强,通过积铵杀死根系,除根效果一般,而草甘膦通过内吸传导杀死根系,除根彻底,因此,草甘膦更适合用于大田作物除草,而草铵膦则更适合用于果蔬等领域的除草2)从除草速度看,敌草快施药 2 小时后即可见效,草铵膦在施药后第 2 天即可看见变化,3-7 天后效果显著,而草甘膦需要 7-10 天见效。3)从持效期看草铵膦的持效期在 25-40 天左右、敌草快的持效期 15-20 天左右,草甘膦持效期长达 30 天以上4)从使用场景看,敌草快比草铵膦、草甘膦更耐低温,可以在15℃以下使用,而草铵膦、草甘膦在低温下会降低除草效果。5)从适用范围看,敌草快对恶性阔叶杂草有特效,草铵膦的防治杂草的范围尤其是对于禾本科杂草比敌草快更宽,草铵膦还对小飞蓬、牛筋草等草甘膦抗性杂草有效。6)从毒性水平看,敌草快毒性较大,草铵膦、草甘膦毒性相对较小,且草铵膦比草甘膦更加低毒、安全。7)从对土壤的影响看,草铵膦在土壤中被微生物降解仅需 2-6 天,敌草快需要 7 天左右,而草甘膦则需要 20 天左右,而残留期直接影响到下茬作物的播种;此外,草甘膦还易于微量元素结合,使得土壤缺乏中微量元素而形成缺素症,而草铵膦、敌草快则不会出现类似情景。8)从下游用量看,据 PhillipsMcDougall、Kleffmann 数据,超过 50%的草甘膦被用于大豆、玉米、麦类、水稻等大田作物的除草中,而约 45%的草铵膦被用于果蔬、油菜、葡萄等经济作物的行间除草中,同时超过 30%的草铵膦也被用于大田作物除草。

总的来说,草铵膦综合除草效果优异,可以在很多场景中实现对其他除草剂的部分替代,而且随着价格下行,恢复性价比的草铵膦部分替代其他除草剂的进程有望加快。

图片

图片

几种除草剂终端市场售价已相近,草铵膦综合性价比优势将逐步显现。从亩原药成本看,我们从中国农药信息网选取了代表厂商生产的草铵膦、精草铵膦、草甘膦、百草枯、敌草快制剂产品,根据其推荐用量以及近期的原药市场价格,测算出这几种除草剂的亩原药成本,可以看出,在草铵膦价格回调后,理论上几种除草剂平摊到每亩的原药成本已无明显差异。从终端市场看,当前一瓶 100 毫升 20%草铵膦(一喷雾器用量,兑 30 斤水)零售价格已经跌至 5 元/瓶,和草甘膦及敌草快等灭生性除草剂相比已经具有一定的性价比。考虑到除草成本在农事活动总成本中占比较小,我们认为当前终端农户对于草铵膦的接受程度较前两年会有明显提升,恢复性价比的草铵膦/精草铵膦产品的使用范围将不断扩大。

图片

与草甘膦及其他除草剂的复配使用打开草铵膦需求增长空间。目前全球有超 200种杂草生物型对 26 种已知作用机理除草剂类型中的 23 类产生了抗药性。草甘膦作为全球第一大除草剂,使用时间超 50 年,1996 年以来全球范围内抗草甘膦杂草的报道频率逐年增加,据世界除草剂抗性行动委员会统计,目前全球已有超 50种农田杂草对草甘膦产生了抗药性。从农业实践看,草甘膦和草铵膦复配对部分耐草甘膦的恶性杂草如牛筋草、小飞蓬等除草效果较好,可以起到解决抗药性、扩大杀草谱的效果,使得两种除草剂在性能上实现互补。据中国农药信息网,截至 2023 年 9 月,国内共有 59 个草铵·草甘膦复配产品登记,在所有与草甘膦复配的品种中排名第三。除与草甘膦复配外,草铵膦还可以与乙羧氟草醚、高效氟吡甲禾灵、丙炔氟草胺、敌草隆、西玛津和 2 甲 4 氯等多种除草剂进行配伍,可以起到提高防治范围、显著延长持效期、扩大杀草谱、提高环境兼容性等作用。

全球草甘膦年产量约 90 万吨,从国内草甘膦复配制剂的登记情况看,大多数国内制剂厂商选择的草甘膦:草铵膦复配比例为 5:1,草铵膦复配的草甘膦制剂占总草甘膦复配制剂的约 20%,但登记的产品数量不代表实际使用数量,故我们选择渗透率来测算草甘膦复配草铵膦的需求量,假设草铵膦复配草甘膦的渗透率占所有草甘膦的比例为 10%-30%,则草甘膦复配领域草铵膦的年需求量大约为 1.5-4.5万吨。此外,如果再考虑其他相对小宗的除草剂与草铵膦复配,则复配领域草铵膦的需求量有望进一步提升。

图片

图片

转基因将有效带动草铵膦需求增长,有望成为未来 5 年第一大需求增长点。目前在转基因领域草铵膦主要有四大需求:单抗草铵膦种子(主要为巴斯夫的耐草铵膦油菜种子和耐草铵膦大豆种子),大豆、棉花、玉米的双抗/三抗种子。从全球主要农业国转基因推广情况看,美国是全球最大的转基因作物种植国,种植面积占全球的 39%,转基因大豆、玉米和棉花的渗透率达 93%。根据 Stratus Ag 的研究,美国将近 75%的种植者正面临严重的草甘膦抗性杂草问题,且草甘膦致癌争议不断,此时草铵膦在除草谱宽度及对抗抗性杂草问题方面被置为首选。安徽中农纵横预测远期草铵膦耐性基因在美国大豆中的渗透率有望超过 50%,美国远期草铵膦需求量将在 1.4 万-1.6 万吨/年。加拿大是全球油菜的主要种植国家之一,种植面积占全球约 1/4,转基因油菜渗透率达 95%,其中抗草铵膦转基因油菜与抗草甘膦转基因油菜的渗透率之比为 55%:45%,未来增减空间有限。阿根廷、巴西转基因种植水平和美国类似,大豆、玉米、棉花等主要转基因作物渗透率稳定在92%以上,远期将增加约 7000 吨/年的草铵膦需求。目前 ISAAA 转基因批准数据库收录的抗草铵膦转基因商品数量已经超过抗草甘膦转基因商品,同时巴斯夫、先正达等国际农化巨头耐草铵膦的转基因大豆、玉米等品种正在美国、巴西等国家大面积推广,预计转基因领域可以给草铵膦带来约 2-3 万吨/年的增量需求。

图片

图片

图片

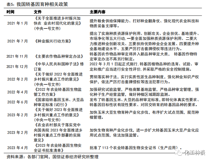
国内转基因育种政策持续出台,商业化即将落地,长期有望拉动草铵膦需求增长近些年来,我国相继出台了多项有序推进转基因作物商业化种植的政策,并不断进行转基因作物的种植试点工作,体现出国家对于转基因作物商业化推广的重视。在我国,一个转基因品种要想获得商业化种植许可,必须要经过品种审定,虽然在今年年初我国农业农村组织了相关转基因品种审定会议,但截至目前我国仍未批准任何转基因玉米或大豆品种可以进行商业化种植,我国的转基因作物种植仍处于试点阶段。我们认为,随着我国转基因作物种植试点工作的不断推进,转基因作物品种特性优良、节本增效等优势将逐步显现,同时随着世界各国对转基因认识的转变,转基因品种的商业化进程有望加快,将带动转基因作物面积增长,长期看将拉动草铵膦除草剂的需求增长。

图片

图片

全球草铵膦需求量将增长至 10 万吨。据中农纵横估算,2021 年全球草铵膦需求量约 5 万吨,远期(5-7 年后)随着新生代转基因的渗透、百草枯的禁用替代、复配制剂的增加和草铵膦价格下降后部分替代其他除草剂,草铵膦需求量将增加不少于 4.5 万吨,届时全球草铵膦使用量有望达到 10 万吨左右(L-草铵膦以折半计算,约 5 万吨)。


4


技术领先的普通草铵膦企业将保持长期竞争力,L-高丝氨酸工艺有望成为未来主流

草铵膦生产工艺壁垒较高,目前全球草铵膦主要有 3 种产业化生产路线:热裂解-ACA 工艺、铝法-Strecker 工艺、格氏-Strecker 工艺。理论上,草铵膦可经由化学合成法和生物发酵法提取,目前各种合成方法各有优劣,但总体都面临反应条件要求高、工艺复杂、过程控制难度大、成本较高等问题,目前国内仅有少部分公司的能实现规模化稳定生产。当前,全球草铵膦的生产工艺包括热裂解-ACA工艺、铝法-Strecker 工艺和格氏-Strecker 工艺三种,三种方法有其相似之处,但在原材料成本、过程损耗、反应机理、环保友好性和收率等方面区别较大。

工艺对比:1)巴斯夫采用的热裂解-ACA 工艺比较先进,三废排放、合成成本最低,全流程可以采用连续化作业,自动化程度高,总收率可以达到 95%左右;但是该工艺难度较大,对装置的要求高。2)我国大部分草铵膦生产企业采用格式-Strecker 工艺,该工艺技术壁垒低,易于产业化,但缺点是该反应需在高压下进行,易燃易爆安全隐患大,三废排放多,且收率参差不一,收率只有 54%-70%;因此该工艺综合成本较高,连续化程度也不高,环保和安全水平难以企及巴斯夫路线。3)铝法-Strecker 工艺是从格式-Strecker 工艺向热裂解-ACA 工艺过渡的工艺,该工艺设备投资较小,综合成本较格式法低,但仍然存在固废产生量大、反应过程危险等问题。该法较格式法还有一个优势在于可以合成 MDP,从而后段又可以改为 ACA 工艺,MDP 还可以应用于 L-高丝氨酸法合成 L-草铵膦。

图片

甲基亚磷酸二乙酯是普通草铵膦和 L-高丝氨酸法精草铵膦的关键中间体,以 MDP为原料生产甲基亚磷酸二乙酯的企业有成本优势。甲基二氯化磷(MDP)是无色透明液体,化学性质活泼,极易与空气中的水和氧气反应,易自燃,难储存,这使得 MDP 成为草铵膦难度最大的中间体,市场上无法直接购买得到,均由草铵膦生产厂家自行合成。Hoechst 公司的 MDP 工业装置(现巴斯夫产线)在 1970 年代已建成,采用甲烷和三氯化磷为原料,装置投资不菲,产物的能耗费用与原料费用几乎等值。日本企业在上世纪 80 年代曾尝试合成 MDP,但因难度过大而知难而退。中国的 MDP 研发起步较晚,但目前已取得成果,国内企业一般选用反应条件更温和的氯甲烷路线,以氯甲烷、三氯化磷、三氯化铝为原料生产 MDP,利尔化学、利民股份先后实现了 MDP 的工业化生产,现有产能分别为 1.5 万吨/年、1000 吨/年。此外,兴发集团子公司湖北泰盛化工 L-草铵膦原药及制剂项目环评公告中也提到该项目将自产 MDP,用于后续 L-高丝氨酸法生产精草铵膦。

图片

现阶段国内外企业普遍选用生物酶催化法生产精草铵膦。国内外生产精草铵膦的生产工艺可以分为生物酶催化法和 L-高丝氨酸法。生物酶催化法以普通草铵膦(D:L-构型=1:1)为原料、生物酶为催化剂,在较温和的条件下(反应温度在35-45℃,pH 值 8±1)即可得到高品质的精草铵膦(L-构型)产品,该工艺产品转化率高(99%以上)、选择性好(99%以上),生产产品的综合成本较低,且产品质量稳定性好,是现阶段国内外企业普遍选用的生产工艺。从生产成本角度看,生物酶催化法需要以普通草铵膦为原料,而据百川盈孚,2023 年 10 月初国内草铵膦行业的平均成本约 6.1 万元/吨,如果再考虑生物酶催化过程中的原辅材料及能源消耗,该工艺的综合生产成本约 8 万元/吨,相较于当前 10.3-10.5 万元/吨的售价仍有约 2-3 万元左右的单吨毛利润。

L-高丝氨酸法可以简化精草铵膦生产流程,有望成为未来的主流工艺L-高丝氨酸是微生物代谢过程中一种非蛋白氨基酸,也存在于细菌的肽聚糖中,可以作为合成 L-草铵膦的前体,且 L-高丝氨酸法生产精草铵膦工艺和现有的铝法-Strecker 工艺有较多相同之处,因此在近些年合成生物学不断发展的背景下,L-高丝氨酸法生产精草铵膦的产业化成为市场关注焦点。相比生物酶催化法,L-高丝氨酸法利用微生物的糖代谢过程直接将葡萄糖等碳源生产 L-高丝氨酸,经氯化、氨基保护、萃取等工序后再与甲基亚磷酸二乙酯等原料反应即可直接生产出精草铵膦产品,大大简化化学合成普通草铵膦的繁琐工艺,安全性和环保性得到大幅提升,且产物的 e.e.值(光学纯度)可达到 100%,收率高,工艺成熟后成本有望进一步降低。此外,L-高丝氨酸工艺还可副产氯化铵、聚合氯化铝溶液、氯乙烷、液体二氧化硫等基础化学品,对外销售后可对冲一定的精草铵膦生产成本。

图片

L-高丝氨酸法的关键在于 L-高丝氨酸、中间体的稳定供应,技术成熟后成本优势将逐渐显现。根据泰盛化工、汇盟生物等公司的相关项目环评公告及百川盈孚、wind 等平台提供的相关原辅材料价格信息,我们测算出以葡萄糖为原料使用生物发酵法生产 L-高丝氨酸的主要原辅材料成本约 1.1 万元/吨。同时,根据湖北泰盛化工有限公司 L-草铵膦原药及制剂项目环境影响报告书中 L-草铵膦的物料平衡表,剔除掉溶剂等重复使用的物料,我们测算出理论上 L-高丝氨酸法生产精草铵膦的主要原辅材料成本约 7-8 万元/吨,而 L-高丝氨酸工艺的副产品如果全部外售也可带来 1-2 万元/吨的收入,冲抵部分生产成本。目前国内 L-高丝氨酸法精草铵膦尚实现工业化生产,原因在于 L-高丝氨酸和中间体的供应不稳定以及工艺不够成熟,我们认为未来工艺成熟后 L-高丝氨酸法的成本优势将逐渐显现。

图片

图片

生物酶发酵法合成 L-高丝氨酸备受产业界关注,转基因菌种的培育是稳定量产的关键。目前 L-高丝氨酸主要通过化学法合成,以 L-蛋氨酸和碘甲烷为原料,但由于合成效率低、碘甲烷价格高且毒性大等原因限制了化学法 L-高丝氨酸生产规模和应用范围。近年来随着代谢工程和合成生物学的迅猛发展,生物发酵法合成 L-高丝氨酸受到广泛关注。生物发酵法只需要使用价格便宜的淀粉、葡萄糖作为原料,利用微生物的糖代谢直接生产 L-高丝氨酸,学术界聚焦在基因改造大肠杆菌和谷氨酸棒杆菌来生产 L-高丝氨酸。根据相关文献报道,目前转化效率最高的的经过工程改造的大肠杆菌可以产生 84 g/L 的 L-高丝氨酸,对葡萄糖得率 0.5 g/g,即葡萄糖单耗为 2。从实际产业化进度看,根据汇盟生物子公司佳木斯黑龙农药有限公司年产 8000 吨 L-高丝氨酸、10000 吨甲基亚膦酸二乙酯项目环评公告,其生产 L-高丝氨酸浓缩液(98%)对 63%液体葡萄糖的单耗为 3.43,折纯后单耗为2.16,而化学合成法中蛋氨酸单耗为 1.25(按化学分子式计),因此从主要原料成本看生物发酵法合成 L-高丝氨酸具有显著成本优势。总的来说,目前国内 L-高丝氨酸尚未实现大规模稳定供应,原因在于转基因菌株的培育、糖代谢过程的人为干预等环节较难把控,对相关企业提出了很高的技术要求。

图片

图片

5

精草行业布局热度高,终端制剂品牌建设将成为原药企业布局关键环节之一

精草铵膦原药规划产能较大,行业竞争将加剧。据中国农药信息网数据,截至 2023年 9 月,国内有株式会社日本三明农药、利尔化学、永农生物、美邦药业、新安化工、绿霸化工、七洲绿色化学等企业获得精草铵膦原药登记。现有产能方面,随着 7 月利尔化学湖南津市 2 万吨酶法精草铵膦项目开始试生产,国内精草铵膦名义产能突破 2 万吨/年,其中利尔化学 2.3 万吨、永农生物 5000 吨,还有一些企业比如绿霸股份、汇盟生物已建成千吨级中试装置。规划产能方面,在前两年草铵膦价格连续突破高位、在产企业盈利丰厚的背景下,国内许多农药公司纷纷公布了自己的精草铵膦扩产计划,据我们不完全统计,目前国内精草铵膦远期规划产能达 50 万吨/年以上,若全部投产,则未来全球精草铵膦行业将出现严重供过于求的情况。但需要注意的是,随着近期普通草铵膦价格跌破成本线,且近两年普通草铵膦行业新增产能不断释放,草铵膦价格再次大幅上涨的可能性较小,有产能规划的企业可能会采用分期建设等方式放缓其精草铵膦项目投产进度;此外,现有公布扩产计划的企业有一部分此前并未生产过草铵膦原药,能否较快实现稳定生产也存在一定的不确定性。总的来说,虽然当前精草铵膦的规划产能较大,未来可能出现供过于求,但当前投产进度并不快,而且行业竞争加剧也会倒逼落后产能出清,有技术、成本优势的企业最终将享受行业扩张带来的红利。

图片

终端制剂品牌的建设是精草铵膦企业保持长期市场竞争力的关键。从灭生性除草剂产品品牌建设的历程来看,因当年产能技术更新慢,品牌建设时间长等,百草枯、草甘膦曾经当年都有第一品牌,草铵膦也有第一品牌梯队(巴斯夫精·保试达®、利尔金闲牛®等),但随着代加工业务的逐步放开,从目前登记证情况来看,精草铵膦产品的 10%和 20%制剂产品的竞争即将进入白热化,留给企业进行品牌建设的机会并不多,因此未来领先于其他厂家快速建立终端市场品牌将占据市场主动权,反哺上游精草铵膦原药生产端。

图片

未来精草铵膦的定价机制将参考性价比、行业供需、成本等多方面影响,供需是主导因素。从应用角度,在农业实际运用过程中 L-草铵膦的除草效果约为普通草铵膦的 1.8 倍,考虑到终端性价比优势也会倒逼精草铵膦价格下行,参考精草/普草的历史比价关系,我们认为未来 1.5 倍普通草铵膦价格可作为精草铵膦价格的一个重要参考。从成本角度,现阶段投产的精草铵膦主要采用生物酶催化法,故普通草铵膦的生产成本加上生物酶催化过程的成本可以作为精草铵膦行业的成本参考,我们预估酶催化过程的成本支出约 1.5-2 万元/吨左右,未来 L-高丝氨酸工艺实现量产后将具有一定成本优势。从供需角度,当前精草铵膦的渗透率不高,而精草铵膦在终端市场中性价比优势显现,市场开始放量,故我们认为在中短期精草铵膦替代普通草铵膦的过程中可以消化新增产能;而从长期看,虽然当前精草铵膦的规划产能较大,但实际投产进度并不快,一些企业缺乏草铵膦生产经验,未来规划产能是否能够全部投产以及能否保持稳定生产存在一定的不确定性,但仍面临着较大的产能过剩风险。综合以上分析,我们认为市场完全消化精草铵膦新增产能需要一定时间,当前精草铵膦价格仍处于下行通道,但考虑成本端因素,价格下探空间有限,价格下限为生物酶催化法的成本线。综合性价比、成本、供需等多个方面,可以将 1.5 倍普通草铵膦价格作为精草铵膦的价格参考。

图片

6

相关链接
利尔化学:利尔化学目前在广安基地拥有 3000 吨/年精草铵膦产能,湖南津市 2万吨/年酶法精草铵膦已于今年 7 月份开始试生产,荆州 1 万吨/年生化法精草铵膦项目已于今年 2 月获批开建,据其 2022 年年报披露,公司精草铵膦原药市场占有率约 60%。此外利尔化学还共规划有 12 万吨/年精草铵膦产能,其中湖北荆州 5万吨/年、四川广安 4 万吨/年、四川绵阳 3 万吨/年,在建及规划项目全部投产后利尔化学精草铵膦产能将达到 15.3 万吨/年,产能规模将达全球首位。此外,利尔化学还是国内唯一一家同时掌握生物酶催化法及 L-高丝氨酸法生产精草铵膦的企业,且其普通草铵膦的生产工艺就较为先进,生产成本较低,因此利尔化学在两种精草铵膦生产工艺上均具有技术优势。终端制剂品牌建设方面,利尔化学目前正在快速加大国内精草铵膦单剂和复配制剂产品的登记布局以及海外登记布局,有望成为国内掌握登记证件数量最多、品类最全的集团公司。我们看好利尔化学作为全球草铵膦、精草铵膦龙头企业的长期竞争优势。

利民股份:利民股份子公司威远生化拥有 6500 吨/年普通草铵膦产能,采用气相连续法工艺,关键中间体 MDP 实现自产,具有较强的成本优势。精草铵膦方面,公司与浙江工业大学合作,规划有 1 万吨/年生物酶催化法精草铵膦产能,其中一期 2000 吨/年预计于今年年内投产。

兴发集团:兴发集团子公司湖北泰盛化工有限公司规划有 5 万吨/年 L-高丝氨酸法精草铵膦产能,项目将分两期建设,目前正处于环评公示阶段,泰盛化工可自产 MDP、甲基亚磷酸二乙酯,L-高丝氨酸将对外采购。

相关推荐