312个主要农作物品种拟通过宁夏、云南审定

作者:种业商务网 2024/10/25 10:48:38
根据《主要农作物品种审定办法》《农业植物品种命名规定》,现将2024年宁夏回族自治区第二批、云南省审定通过的主要农作物品种名称等信息(详见附件)予以公示,公示期为15个工作日(自2024年10月23日至11月12日)。公示期内,如有异议,以书面材料分别向宁夏回族自治区农业农村厅、云南省农业农村厅、农业农村部种业管理司反映。异议人须用真实姓名,并提供手机号码、电子邮件等联系方式,同时本人签字;异议单

根据《主要农作物品种审定办法》《农业植物品种命名规定》,现将2024年宁夏回族自治区第二批、云南省审定通过的主要农作物品种名称等信息(详见附件)予以公示,公示期为15个工作日(自2024年10月23日至11月12日)。公示期内,如有异议,以书面材料分别向宁夏回族自治区农业农村厅、云南省农业农村厅、农业农村部种业管理司反映。异议人须用真实姓名,并提供手机号码、电子邮件等联系方式,同时本人签字;异议单位书面材料须加盖单位公章,并注明联系方式。 

联系人及联系方式: 

宁夏回族自治区种子工作站 沈静(电话:0951-6717835,邮箱:nxpgk@163.com,地址:银川市兴庆区北京中路289号,邮编:750004) 

云南省种子管理站  张恒(电话:0871-65362539,邮箱:ynszzzpgyk@163.com,地址:昆明市五华区茭菱路24号,邮编:650031) 

农业农村部种业管理司 侯乾(电话:010-59191622,地址:北京市朝阳区农展馆南里11号,邮编:100125)。 

附件:1. 2024年宁夏回族自治区第二批审定通过的主要农作物品种名称等信息 

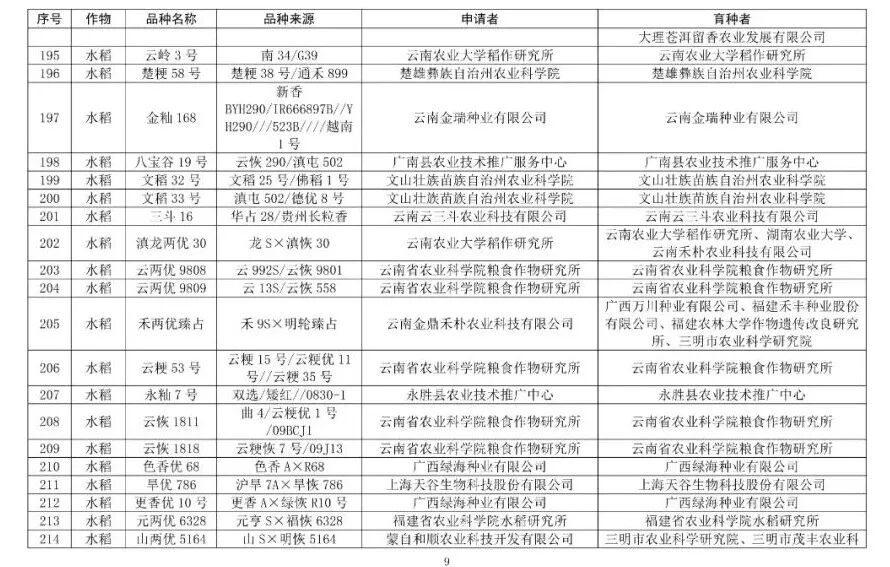
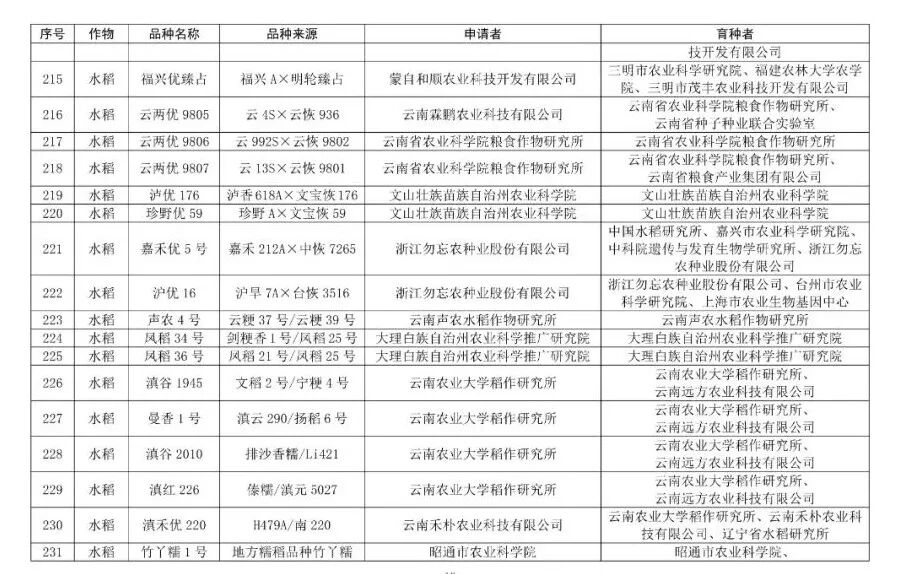
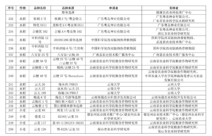
2. 2024年云南省审定通过的主要农作物品种名称等信息 

农业农村部种业管理司
2024年10月23日   

图片

图片


图片


图片

图片

图片

图片

图片

图片

图片

图片

图片

图片

图片

图片


来源:农业农村部种业管理司

相关推荐