54个农药产品将获登记,其中氯虫苯甲酰胺相关产品12个

作者:农资导报 2023/7/4 8:48:52
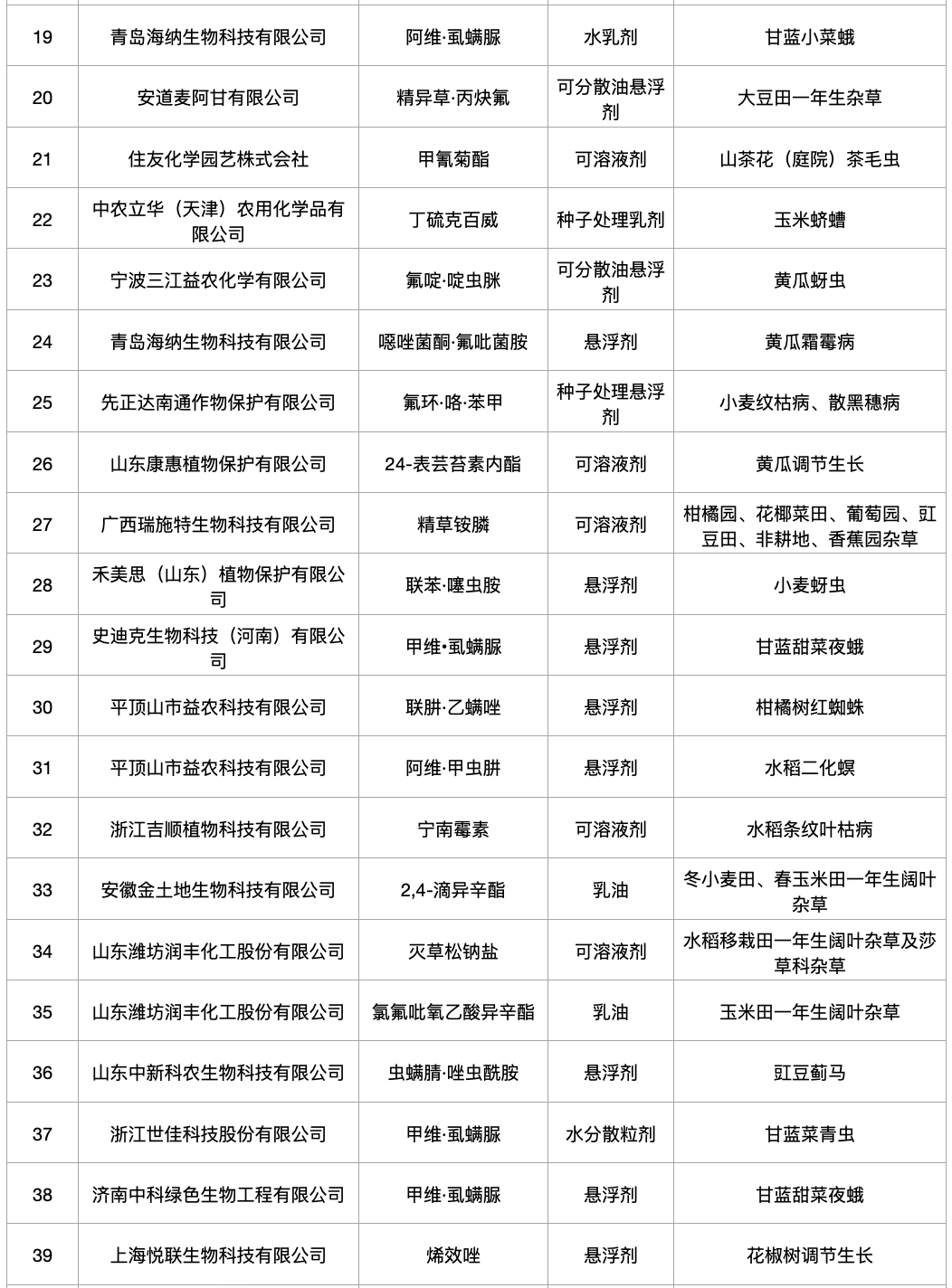
6月29日,2023年第6批拟批准登记农药产品公示,包括54个拟批准登记的农药产品名单。拟批准登记的原药产品有4个,分别为:浙江埃森化学的氯氨吡啶酸原药、京博农化的苯唑草酮原药、陕西美邦药业集团的精草铵膦铵盐原药、江苏莱科作物的97%苯锈啶原药(仅限出口)。在50个拟批准登记制剂产品中:有氯虫苯甲酰胺相关产品12个,包括5个单剂、7个复配产品。复配有效成分有:灭幼脲、杀虫单、茚虫威、阿维菌素、甲氨
6月29日,2023年第6批拟批准登记农药产品公示,包括54个拟批准登记的农药产品名单。

拟批准登记的原药产品有4个,分别为:浙江埃森化学的氯氨吡啶酸原药、京博农化的苯唑草酮原药、陕西美邦药业集团的精草铵膦铵盐原药、江苏莱科作物的97%苯锈啶原药(仅限出口)。
在50个拟批准登记制剂产品中:
有氯虫苯甲酰胺相关产品12个,包括5个单剂、7个复配产品。复配有效成分有:灭幼脲、杀虫单、茚虫威、阿维菌素、甲氨基阿维菌素苯甲酸盐、虫螨腈。
有丙硫菌唑产品2个,包括山东海利尔化工的75%丙硫菌唑水分散粒剂、海利尔药业集团的250克/升丙硫菌唑乳油。

图片图片图片图片

相关推荐