警惕!2022年这89种农药严禁售卖,自己用也不行!

作者:天天学农柑橘号 2022/1/18 14:11:34
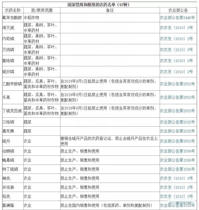
随着农业部公告第2552号实施,自2019年8月1日起,禁止乙酰甲胺磷、丁硫克百威、乐果在蔬菜、瓜果、茶叶、菌类和中草药材作物上使用。标志着禁限用农药名单已经增加到67种,而到如今,我国将禁限用89种农药。为什么会禁用这么多种农药?要知道,高毒农药在防治害虫时有着不可替代的效果,但也为食品安全带来了风险。《农药管理条例》规定:农药使用者不得使用禁用的农药;剧毒、高毒农药不得用于防治卫生害虫,不得用



随着农业部公告第2552号实施,自2019年8月1日起,禁止乙酰甲胺磷、丁硫克百威、乐果在蔬菜、瓜果、茶叶、菌类和中草药材作物上使用。标志着禁限用农药名单已经增加到67种,而到如今,我国将禁限用89种农药。


为什么会禁用这么多种农药?要知道,高毒农药在防治害虫时有着不可替代的效果,但也为食品安全带来了风险。


《农药管理条例》规定:

农药使用者不得使用禁用的农药;剧毒、高毒农药不得用于防治卫生害虫,不得用于蔬菜、瓜果、茶叶、菌类、中草药材的生产,不得用于水生植物的病虫害防治。


如使用禁用的农药或者超出农药登记批准使用范围的农药,均按照假农药处理,除面临罚款外,情节严重的由发证机关吊销农药生产许可证和相应的农药登记证,构成犯罪的,依法追究刑事责任。


2019年广西男子吴某因非法批发销售限用和禁用农药,法院以非法经营罪,判处吴某有期徒刑5年,并处罚金20万元。


图片


2019年初浙江平湖一位农户因为种芹菜时违规使用禁限用农药毒死蜱,涉嫌构成“生产、销售有毒、有害食品罪”被判刑。


图片

     

2019年深圳市法院对菜贩郭某检出禁用的剧毒农药“克百威”,“毒死蜱”,以销售有毒、有害食品罪判处郭某有期徒刑8个月,并处罚金人民币1000元。


图片


使用禁限用农药的法律后果:


《农药管理条例》第六十条

“农药使用者有下列行为之一的,由县级人民政府农业主管部门责令改正,农药使用者为农产品生产企业、食品和食用农产品仓储企业、专业化病虫害防治服务组织和从事农产品生产的农民专业合作社等单位的,处5万元以上10万元以下罚款,农药使用者为个人的,处1万元以下罚款;构成犯罪的,依法追究刑事责任:


1、不按照农药的标签标注的使用范围、使用方法和剂量、使用技术要求和注意事项、安全间隔期使用农药;


2、使用禁用的农药;


3、将剧毒、高毒农药用于防治卫生害虫,用于蔬菜、瓜果、茶叶、菌类、中草药材生产或者用于水生植物的病虫害防治。


《刑法》第144条

使用高毒禁限用农药的还可按照《刑法》第144条,在生产、销售的食品中掺入有毒、有害的非食品原料的,或者销售明知掺有有毒、有害的非食品原料的食品的,处五年以下有期徒刑,并处罚金;


对人体健康造成严重危害或者有其他严重情节的,处五年以上十年以下有期徒刑,并处罚金;


致人死亡或者有其他特别严重情节的,依照本法第一百四十一条的规定处罚。


不可否认,高毒农药确实对害虫防治效果很好,并且价格经济实惠相对较低,但是,既然国家已经做出禁限用政策,必然综合考虑高毒农药的风险以及可替代性。


图片


所以,不管你是农资从业者还是农业种植户,都要避免售卖或使用国家规定的禁用农药。


作为农资经销商,在进货的时候一定要擦亮眼睛,避免拿到假产品,也不要抱着侥幸心理去售卖,否则被查到不仅要承担巨额赔偿,还会因此而获刑,得不偿失。


作为农资生产商,也不要为了赚钱而生产一些违规产品坑农害农。法律面前,人人都应遵纪守法。


图片


另外,也为大家筛选了一批禁限用农药名单,大家可以收藏保存,或分享给圈内好友,避免踩坑。


图片

图片

图片

图片

图片

图片


农药经营许可严,要求东西非常多;

到底如何去准备,我给大家说一说。

首先你要有学历,农药植保或农学;

没有学历就培训,56学时需要通过。


相关推荐