​仲农要:对登记生物农药与登记肥料中有交集的类别未来登记与管理走势的探讨

作者:ccpia 2024/6/25 10:09:24
我国生物农药中的微生物农药类和生物化学农药类,与肥料中的微生物菌剂、复合微生物肥料、生物有机肥中的一些产品在类别和功能上有一定的相似之处,与农资行业提及较多的生物刺激素(欧美一些国家多将其按照肥料来管理)也有交集。就此,仲农要与《中国农药》内刊做个讨论。Q《中国农药》:生物农药中的微生物农药和生物化学农药主要包括哪些?仲农要:我国农药管理部门对登记农药产品中属于生物农药的,做了相关指导。一是201

我国生物农药中的微生物农药类和生物化学农药类,与肥料中的微生物菌剂、复合微生物肥料、生物有机肥中的一些产品在类别和功能上有一定的相似之处,与农资行业提及较多的生物刺激素(欧美一些国家多将其按照肥料来管理)也有交集。就此,仲农要与《中国农药》内刊做个讨论。



Q

《中国农药》:生物农药中的微生物农药和生物化学农药主要包括哪些?

仲农要:我国农药管理部门对登记农药产品中属于生物农药的,做了相关指导。一是2019年《农业农村部对十三届全国人大二次会议第8886号建议的答复》中,指出“生物农药主要包括生物化学农药、微生物农药和植物源农药”。二是在农药检定所征求意见的《我国生物农药登记有效成分清单(2020版)》中,也提出“生物化学农药、微生物农药和植物源农药”。且有利好政策支持其发展。登记情况:中国生物农药登记数量约占农药总登记数的1/10,其中农用抗生素占大多数。市场与应用:中国生物农药市场正在增长,有巨大的开发潜力和商业化应用前景。

图片


(一)微生物农药

是指以细菌、真菌、病毒和原生动物或基因修饰的微生物等活体为有效成分的农药。目前,我国微生物农药登记证书为558个(截至2024年4月,其中包含微生物与生物化学、微生物与化学类混配产品),涉及有效成分共44种(包括不同菌株的为69种),见下表:

图片


(二)生物化学农药

根据我国《农药登记资料要求》中的有关定义,生物化学农药是指同时满足下列两个条件的农药:是对防治对象没有直接毒性,而只有调节生长、干扰交配或引诱等特殊作用;是天然化合物,如果是人工合成的,其结构应与天然化合物相同(允许异构体比例的差异)。这两个条件同时符合才能作为生物化学农药登记。


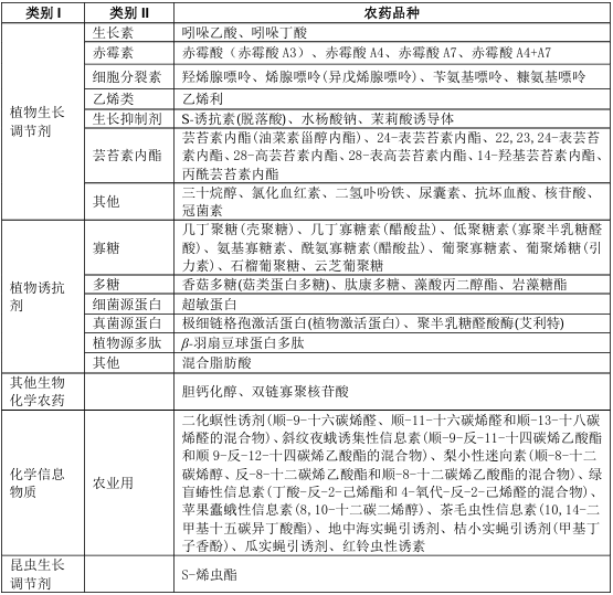
《农药登记资料要求》规定生物化学农药主要包括以下5类物质:一是化学信息物质指由动植物分泌的,能改变同种或不同种受体生物行为的化学物质;二是天然植物生长调节剂指由植物或微生物产生的,对同种或不同种植物的生长发育(包括萌发、生长、开花、受精、座果、成熟及脱落的过程)具有抑制、刺激等作用或调节植物抗逆境(寒、热、旱、湿、风、病虫害)的化学物质;三是天然昆虫生长调节剂指由昆虫产生的对昆虫生长过程具有抑制、刺激等作用的化学物质;四是天然植物抗诱剂指能够诱导植物对有害生物侵染产生防卫反应,提高其抗性的天然源物质;五是其他生物化学农药指除上述以外的其他满足生物化学农药定义的物质。


生物化学农药主要包括化学信息物质、昆虫生长调节剂、植物生长调节剂、植物诱抗剂和其他生物化学农药等类别,可以是天然来源或化学合成,但都对靶标生物无直接致死作用。我国生物化学农药品种及按其用途、功能或结构的分类见下表:

图片


Q

《中国农药》:新型肥料中的微生物肥料和生物刺激素包括哪些?

仲农要:新型肥料是市场领域的提法,在国家对肥料的登记管理中,对 对经农田长期使用的大宗化学肥料如尿素、碳酸氢铵、磷酸一铵、二铵、氯化钾、硫酸钾、磷酸二氢钾等免予登记。其他需要登记的肥料中,包括复合微生物肥料、微生物菌剂、生物有机肥、微生物浓缩制剂、根瘤菌菌剂、光合细菌菌剂、土壤调理剂、含腐殖酸水溶肥料、肥料增效剂、生物修复菌剂等。众多品类涉及微生物类,但还没对生物刺激素做专门细分,肥料增效剂名称与其的功能较接近。


(一)微生物肥料

根据对我国微生物类肥料登记信息的整理,至2024年5月,我国登记微生物肥料中主要涉及细菌、真菌和藻类等单剂或混合。


其中,涉及细菌的最多,为枯草芽孢杆菌、地衣芽孢杆菌、解淀粉芽孢杆菌、胶冻样类芽孢杆菌、巨大芽孢杆菌、侧孢短芽孢杆菌、贝莱斯芽孢杆菌、多粘类芽孢杆菌、苏云金芽孢杆菌、沼泽红假单胞菌、甲基营养型芽孢杆菌、短小芽孢杆菌等。这些细菌中,前四个出现在已登记生物肥料类产品中的数量分别为7818个、2541个、1719个和1668个,数量过千;其余也在数百到几十不等。


涉及真菌的,有哈茨木霉菌、淡紫紫孢菌、酿酒酵母、米曲霉、黑曲霉、长枝木霉、球孢白僵菌等。这些真菌中,出现在已登记生物肥料类产品中的数量分别为473个、299个、201个、101个、91个、90个和63个等。


涉及藻类的,有蛋白核原始小球藻、蛋白核小球藻、多变三离藻、固氮鱼腥藻、小单歧藻等。这些藻类中,出现在已登记生物肥料类产品中的数量分别为7个、4个、4个、3个和3个等。


图片

图片

图片

图片

图片


(二)生物刺激素

目前,生物刺激素在国际上并没有统一的定义和分类标准。它既可以是单一化合物,比如甜菜碱、磷酸盐,也可以是成分复杂的混合物,例如:海藻提取物、有益菌群等;既可以是天然存在的物质,也可以是人工合成的物质。包括欧盟、美国、日本、我国和印度等国家,对生物刺激素类的登记法规核心内容,也一直在变化中。


共识性的内容主要是:活性物质的法规管理需要做差异化的确定。但纳入肥料法规管理的活性物质,不允许产品具有抵抗生物胁迫的作用。如果一个产品只对非生物胁迫有效,该产品不符合植保(农药)法规的标准。但如果一个产品具有抵抗生物胁迫和非生物胁迫的双重作用,则该产品应在植保(农药)框架下登记,因为多国的植保(农药)管理法规已把“诱导剂”或“植物激活剂”等相关物质/ 产品纳入其中。


目前在农业领域应用较多的生物刺激素产品有腐殖酸类(含腐殖酸、黄腐酸等),海藻提取物(海藻酸等),甲壳素和寡聚糖衍生物(多糖类、氨基多糖类、寡糖类、氨基寡糖类等),游离氨基酸和含氮物质(氨基酸类、多肽类等)等。


图片


Q

《中国农药》:这两类中,有什么相似之处?

仲农要:

(一)微生物农药中的细菌真菌类与微生物肥料中有很大交集

微生物成分:无论是微生物农药还是微生物肥料(菌剂),它们都包含微生物作为有效成分。微生物农药主要利用细菌、真菌、病毒和原生动物等微生物来防治病虫害,而微生物肥料则利用这些微生物来改善土壤质量和促进植物生长。


(二)植物生长调节剂与生物刺激素有相近性。

美国农药管理法规(联邦杀虫剂、杀菌剂和灭鼠剂法案,简称FIFRA法规)对植物生长调节剂的定义如下:“任何通过加快植物生理作用或延缓植物生长、成熟,或者改变植物形态或品质的物质或者混合物。”从字面上理解,生物刺激素和生长调节剂都参与植物生理过程,生物刺激素主要是通过改善植物营养吸收环境,从而利于植物生长;而生长调节剂更侧重于通过调控植物生命周期的进程,影响植物生长、发育、成熟和衰老。而在实际应用中,二者并不完全独立,有的产品同时符合生物刺激素和生长调节剂定义的效果。这就增加了企业合规的不确定性。


(三)这两大类农药和肥料通常被认为是环保的

从环保特性看,这些产品通常被认为是环保的,因为它们减少了化学物质的使用,并且对环境的影响较小。例如,微生物农药不会污染环境,使用后无残留;而新型肥料如生物有机肥、微生物肥料、微生物菌剂、生物刺激素通过改善肥料利用率和减少过量施用的问题,也有助于环境保护。


Q

《中国农药》:这两类中,有什么差异之处?

仲农要:虽然微生物农药、微生物肥料在某些方面有相似之处,生物化学农药和生物刺激素在某些方面也有相似之处,但它们在应用目的、作用机制和分类管理上存在差异:


(一)应用目的

微生物农药:主要用于防治病虫害,具有选择性强、对人畜安全、不易产生抗药性等特点。


微生物肥料:主要用于改善土壤质量,提供养分,增强土壤肥力和改善土壤理化性质。


生物化学农药:生物化学农药主要包括化学信息物质、昆虫生长调节剂、植物生长调节剂、植物诱抗剂和其他生物化学农药等类别,可以是天然来源或化学合成,但都对靶标生物无直接致死作用。可见,植物生长调节剂,就在生物化学农药的体系内。


生物刺激素:用于促进植物生长发育,缓解非生物胁迫及提高作物品质,主要包括腐植酸、几丁质及其衍生物、海藻提取物等。


(二)作用机制

微生物农药:通过微生物的代谢产物或直接作用于有害生物来实现其防病治虫的功能。


微生物肥料:通过微生物的生物活性来分解有机物,释放养分,改良土壤结构。


生物化学农药:一是运用性诱影响昆虫正常繁殖。二是植物生长调节,对植物的生长发育(萌发、生长、开花、受精、座果、成熟及脱落等过程)做抑制或刺激,调节植物抗逆境(寒、热、旱、湿、风、病虫害);三是对昆虫生长过程抑制、刺激;四是天然植物抗诱,诱导植物对有害生物侵染产生防卫反应,增强防御能力,对病原菌或害虫具有更强抵抗力。


生物刺激素:通过多种途径作用于作物从种子萌发到成熟收获的整个生命周期,促进植物生长。


(三)分类和管理

微生物农药:根据其来源(如细菌、真菌、病毒等)进行分类,并有专门的登记品种清单。


微生物肥料:按照其功能(如复合型微生物接种剂、植物促生菌剂等)进行分类。


生物化学农药:根据其成分或功能(如化学信息物质、昆虫生长调节、植物生长调节、植物诱抗)等做分类。其中化学信息物质包括性诱剂等,植物生长调节包括生长素、赤霉素、细胞分裂素、乙烯类、生长抑制类、芸苔素内酯等,植物诱抗包括寡糖、多糖、细菌源蛋白、真菌原蛋白、植物源多肽等。


生物刺激素:也有详细的分类和定义,包括海洋来源物质、矿物源发酵产物、植物来源物质和微生物菌剂等。


Q

《中国农药》:生物农药中的微生物农药和生物化学农药,肥料中的微生物肥料和生物刺激素中已出现很多交集产品,对未来管理走势的判断。

仲农要:主要是两个方面。


一是微生物农药和微生物类肥料中的交集产品。


微生物农药和微生物类肥料中,最主要的交集在细菌上,如众多细分功能性芽孢杆菌类别;相对主要的交集在真菌上,如众多的功能性木霉菌类别、淡紫拟青霉类、白僵菌类等。预计后续不断新选育的这两类细菌、真菌菌株,或基因工程创制的菌株,既可能应用在肥料登记上,也可能应用在农药登记上。虽然同样是微生物类,但肥料登记比农药登记的时间短期更短、登记成本更低,农药登记对农药生产企业也有一定要求,因此预计后续登记在肥料上的数量将不断增加。


虽然多国普遍有抵抗生物胁迫的功能的,应纳入植保(农药)产品管理等有关要求,但只要在执行上不实施一刀切,则即使是这一类别,也不易全部统一在植保(农药)登记的框架内。比如,如枯草芽孢杆菌、贝莱斯芽孢杆菌、哈茨木霉菌、木霉菌等许多细菌、真菌、藻类等微生物的代谢物或次生代谢物往往有对生物胁迫的功能,但该微生物自身不一定有此功能,往往这样的微生物就能实现登记在微生物肥料类别中,但其实从管理上,有界定只能登记于生物农药的合理性。


二是农药中的植物生长调节剂型(有些是生物农药,有些未被纳入生物农药)或诱抗剂、杀菌剂、杀线虫剂和微生物肥料或更多登记肥料类型,生物刺激素等的交集。


这类中主要是类似于多糖类、氨基寡糖类、芸苔素内酯类、二氢卟吩铁等众多农药中的植物生长调节剂或诱抗剂、杀菌剂、杀线虫剂等,有可能在肥料中被登记,并被市场宣传中介绍有上述农药相关功效。


生物化学农药中包括全部的植物源(天然源)的植物生长调节剂,和部分人工合成的植物生长调节剂。随着新植物生长调节剂的创制或发现,和人类对天然源物质的合成仿制能力不断增强,后续预计不断实现新的植物生长调节剂,或现有的化学合成植物生长调节剂的分子结构、晶型、自旋等越来越与天然成分趋近,或活性进一步增强。但这部分新活性物质如果登记在农药中,登记为植物生长调节剂的,不一定能纳入生物农药的政策优惠体系;登记为生物化学类别的,需要更复杂的一事一议评估。因此界定有很大不确定型。随着全球对生物刺激素的名称越来越有共识,营销界和使用端对生物刺激素的沟通成本也日益下降,产品毛利往往也能得到保障。这时,上述新创制或发现的活性物质,登记在肥料中,并以生物刺激素做市场宣传,可能将是市场中更多出现的方式。以芸苔素内酯为例,其作为一个天然源和人工合成的一个庞大的群体,如果在今天出现,可能更多是往“生物刺激素”上做发展,而不是之前的更多被登记至“植物生长调节剂”。氨基寡糖素这样的类别,预计也将更多发展至“生物刺激素”上。


注:仲农要为AI大模型训练的行业智库专家,协会官微携《中国农药》内刊推出“仲农要”栏目,以问答形式,与AI大模型训练的行业智库专家仲农要对话,讨论对行业的关注与思考。

相关推荐