第十五届中国农药工业协会创新贡献奖获奖公示

作者:中国农药工业协会 2022/9/22 10:11:47
“中国农药工业协会创新贡献奖”旨在鼓励为中国农药行业发展作出突出贡献的优秀集体和个人。2022年第十五届中国农药工业协会创新贡献奖申报和评审工作已结束,经项目受理、形式审查、专家评审、高等级项目多媒体答辩评审等程序,拟授奖项为“技术创新奖”和“市场拓展奖”。为便于中国农药工业协会作出科学、公正的授奖决定,现对技术创新奖、市场拓展奖予以公示,公示期:2022年9月21日-9月30日。公示期间,任何单

“中国农药工业协会创新贡献奖”旨在鼓励为中国农药行业发展作出突出贡献的优秀集体和个人。2022年第十五届中国农药工业协会创新贡献奖申报和评审工作已结束,经项目受理、形式审查、专家评审、高等级项目多媒体答辩评审等程序,拟授奖项为“技术创新奖”和“市场拓展奖”。


为便于中国农药工业协会作出科学、公正的授奖决定,现对技术创新奖、市场拓展奖予以公示,公示期:2022年9月21日-9月30日。


公示期间,任何单位或个人对公示项目持有异议的,或者公示项目中有文字错漏的,均可以提出意见。


意见反馈请联系中国农药工业协会 产业发展部


联 系 人:

戎    谞  13146365065

毕    超  010-84885183

邮    箱:ccpia_nycxj@163.com

地    址:北京市朝阳区农展南里12号通广大厦7层


中国农药工业协会
2022年9月21日



第十五届中国农药工业协会创新贡献奖 

技术创新奖拟授奖公示

图片
图片
图片

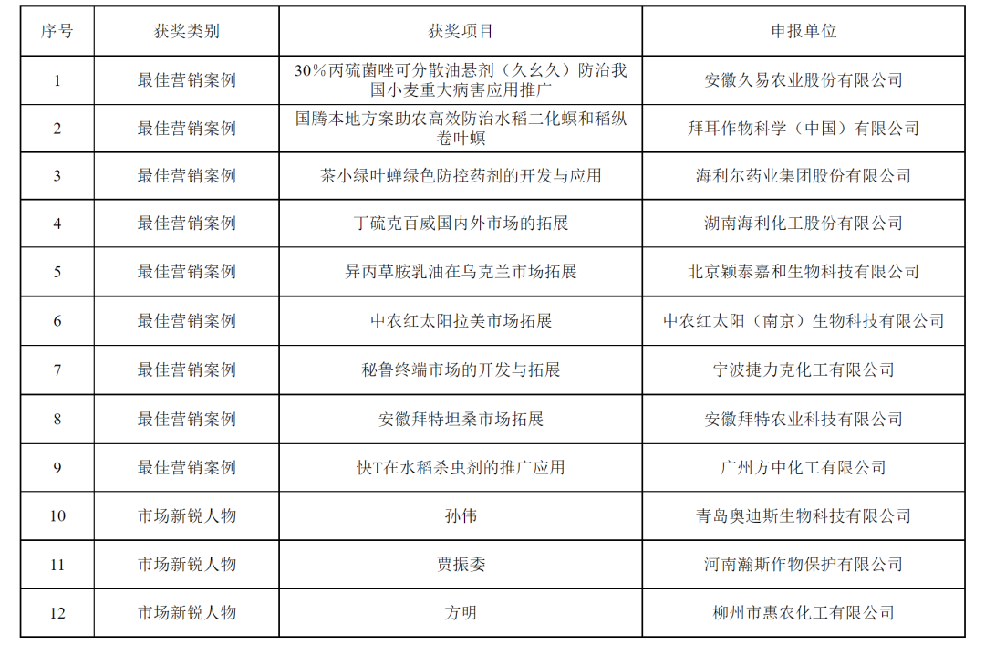
第十五届中国农药工业协会创新贡献奖 

市场拓展奖拟授奖公示

图片


相关推荐