中国农科院公布2023年15项科学技术成果奖

作者:中国农科院 2024/1/26 14:05:00
院属各单位:根据《中国农业科学院科学技术成果奖励办法》有关规定,经院科技管理局形式审查并组织专家通讯评审和会议评审,现对2023年度中国农业科学院科学技术成果奖拟授奖成果15项(见附件)予以公示。公示期为1月8日-21日。公示期内,任何个人和单位对公示内容有异议的,可以书面形式向院科技管理局提出。个人提出异议的应署真实姓名和身份证号;以单位名义提出异议的,应加盖本单位公章。凡口头异议或匿名异议的均

图片

院属各单位:
根据《中国农业科学院科学技术成果奖励办法》有关规定,经院科技管理局形式审查并组织专家通讯评审和会议评审,现对2023年度中国农业科学院科学技术成果奖拟授奖成果15项(见附件)予以公示。公示期为18-21日。
公示期内,任何个人和单位对公示内容有异议的,可以书面形式向院科技管理局提出。个人提出异议的应署真实姓名和身份证号;以单位名义提出异议的,应加盖本单位公章。凡口头异议或匿名异议的均不予受理。
  人:田帅 庄严
联系电话:010-82105629 010-82109417
电子邮箱:tianshuai@caas.cn

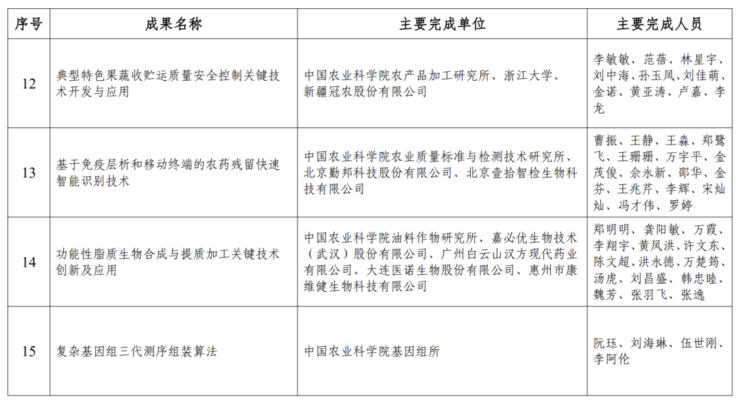
附件:2023年度中国农业科学院科学技术成果奖拟授奖成果清单
                                                                                                                                                      中国农业科学院科技管理局  2024 年 1 月 8 日


图片

图片

图片

图片


相关推荐