盘点2025新农药产品:29个获正式登记、16个拟获登记

作者:《农资与市场》传媒 2026/1/26 14:58:12
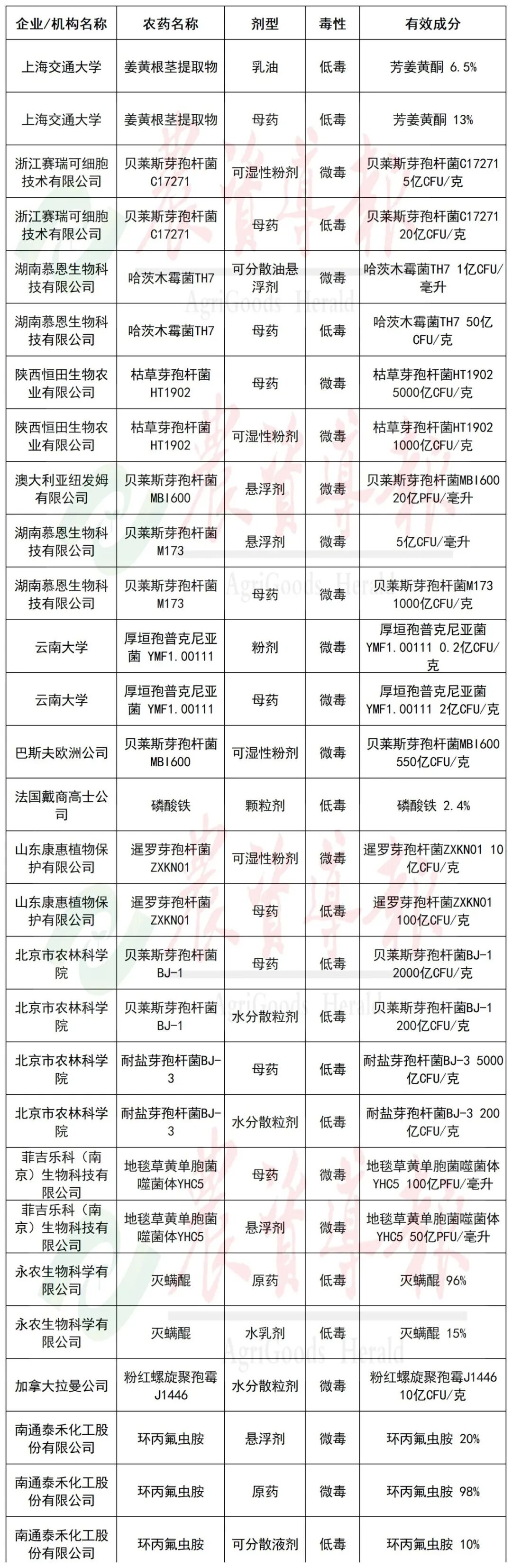
2025年内,我国正式登记15个新有效成分的29个新农药产品,拟批准登记9个新有效成分16个新农药产品。其中杀虫(线、螨)剂11个、杀菌剂30个、除草剂4个,详细信息如下:2025年正式登记新农药产品2025年拟批准登记新农药产品2025年正式登记新农药特点1登记证持有人国内占比居多我国登记的29个新农药产品,有25个产品的登记证持有人为国内企业、科研院所或高校,占比86.2%。3所科

2025年内,我国正式登记15个新有效成分的29个新农药产品,拟批准登记9个新有效成分16个新农药产品。其中杀虫(线、螨)剂11个、杀菌剂30个、除草剂4个,详细信息如下:


2025年正式登记新农药产品



2025年拟批准登记新农药产品




2025年正式登记新农药特点


1

登记证持有人国内占比居多 

我国登记的29个新农药产品,有25个产品的登记证持有人为国内企业、科研院所或高校,占比86.2%。3所科研院所或高校直接作为农药登记证持有人,体现了产学研紧密结合,这是我国农药产业自主创新能力显著提升的体现。

2

生物农药占比高

2025年新增登记的新农药产品中,化学农药产品6个,生物农药23个,其中微生物农药产品21个,植物源农药产品2个,生物农药占新农药产品的79.3%,微生物农药占新农药产品的72.4%。

3

全部为低毒微毒农药

我国登记的新农药产品毒性全部为低毒或微毒,其中低毒产品13个,占44.8%,微毒产品16个,占55.2%,无中等毒或高毒。随着近年来农业农村部有关政策顶层设计的引导、农药登记管理严把准入关口以及对农业安全科学用药的培训与普及,使其对登记的新农药低毒化现象产生了具体影响。


相关推荐