化肥减量和增施有机肥逐渐成为被人们普遍接受和提倡的施肥方式,但目前存在对有机肥的认识不全面,利用不合理的现象。作者综述了国内外有机肥施用对农田土壤肥力和土壤环境质量的影响效应及作用机理,并对有机肥的合理利用提出了对策.....文章来源:《生态环境学报》2016年第1期。原标题:《有机肥对土壤肥力和土壤环境质量的影响研究进展》。....................................
化肥减量和增施有机肥逐渐成为被人们普遍接受和提倡的施肥方式,但目前存在对有机肥的认识不全面,利用不合理的现象。
作者综述了国内外有机肥施用对农田土壤肥力和土壤环境质量的影响效应及作用机理,并对有机肥的合理利用提出了对策.....
文章来源:《生态环境学报》2016年第1期。原标题:《有机肥对土壤肥力和土壤环境质量的影响研究进展》。
...........................................................................
研究表明,有机肥含有丰富的有机质,有机质对土壤肥力水平、土壤重金属有效性和温室气体排放均有至关重要的作用。有机肥能显著改善土壤物理性状,缓解土壤酸化,增加土壤有效养分,维持土壤养分平衡,提高土壤生物和生物化学特性,优化土壤微生物群落的结构组成;
有机肥的有机质含量高、养分全面、肥效长,能改善土壤微生物群落结构,改良土壤,维持地力,提高农产品的品质(Zhang et al.,2009;徐明岗等,2008)。
另外,有机肥在物质循环和环境保护上有重要作用,施用有机肥符合有机农业或生态农业的要求。
.......................................
但是近年来有机肥在原料和生产中出现的问题,使其对农产品安全和农田生态环境产生潜在的负面影响。
奚振邦等(2004)指出,畜禽粪便等多数有机肥所含的有害物质普遍高于化肥,包括重金属、添加剂残余,甚至微生物病原体等。
有研究报道,现在畜禽饲料中通常含有大量重金属,因此以畜禽粪便为主要原料的有机肥重金属含量经常超标(刘赫等,2009)。
此外,有机肥施入土壤中,可能产生更多的温室气体,加重温室效应。大量施用有机肥,超过土壤本身自净能力,其二次污染将是农业生产中又一个难题。
因此,在农业生产中应尽量降低有机肥施用所带来的环境风险。
传统观念认为施加有机肥会提高土壤肥力,但是有机肥种类繁多,所含成分复杂,在土壤中变化的历程较长,对土壤肥力和土壤环境质量造成不确定的影响。
那么如何加强有机肥的管理?
选择安全优质的有机肥(重金属和持久性污染物含量低),建立有机肥施用的配套技术,改革施肥方式,适时适地施肥,有机与无机相结合.....
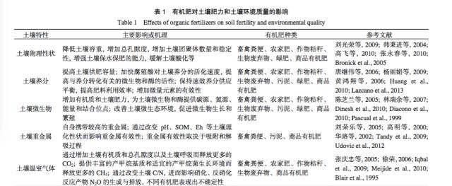
本文概括了国内外有机肥施用对农田土壤物理性状、养分状况、土壤微生物、土壤重金属和温室气体的影响(表 1),重点探讨有机肥影响土壤肥力和土壤环境质量的机理和与化肥的对比效果,以便正确认识有机肥的优缺点,为农业生产中有机肥的合理施用提供参考依据。

以下为文章主体内容
施有机肥对土壤物理性状的改善有显著的作用,但它是一个长期的过程。有机肥施入土壤后首先进行的是矿质化,将有机物彻底分解为 CO2、H2O和矿物质养分(N、P、K、Ca 等),至一定时间后,如物料、水、热等条件适宜,腐殖化过程逐渐发展,产生能改善土壤理化性状的腐殖物质(腐殖质、腐 殖酸、胡敏酸等),从而增强土壤保水保肥的能力,提高土壤养分和水分的有效性(奚振邦等,2004;韩秉进等,2004;楼涛等,2014)。刘光荣等(2009)3 年的大田试验研究表明,腐熟猪粪和粉碎秸秆均可降低旱地耕层土壤容重,增加总孔隙度和物理性粘粒含量。邓超等(2013)研究发现,施用有机肥增加了土壤的大、中孔隙度,有机肥处理的大、中 孔隙度分别是化肥处理和不施肥处理的1.45~1.68和1.22~1.43倍。另外,有机肥的施用提高了植烟土壤的 pH、EC、CEC(李军营等,2012)。土壤团聚体是由胶体和土壤原生颗粒凝聚、胶结而成,不同粒级团聚体的数量和空间排列方式决定了土壤孔隙的分布和连续性,进而决定了土壤的水力性质,影响土壤的通气性、透水性、蓄水性和耕性(Dexter,1988;Bronick et al.,2005;彭新华等,2003)。研究表明,施有机肥有利于大团聚体的形成和保持(Whalen et al.,2003;毛霞丽等,2015)。有机质是土壤团聚体的主要胶结剂,施有机肥除了可直接增加有机质外,其残体分解能激发微生物活性,形成真菌和糖,这些物质也可以胶结土壤颗粒形成大团聚体(Mikha et al.,2004)。高飞等(2010)通过连续 3 年的田间试验,发现有机肥不同施用量均可显著增加土壤中大团聚体的比例,改良土壤中团聚体的结构,适宜的施肥量在 60 t·hm-2 左右。龚伟等(2011)研究表明,有机肥有利于增加土壤微团聚体的团聚度,使不同粒级团聚体的比例更趋合理,进而提高土壤的水肥调控能力和肥力水平。土壤酸化已经成为制约土壤生产潜力的关键因子和影响农业发展的难题。而有机肥在改良土壤酸化方面起到积极的作用。土壤中 NH4+硝化、硝酸盐淋溶以及作物对阴阳离子吸收的不均衡是加速土壤酸化的重要因素(Juliane et al.,2000)。有机肥在分解过程中产生的腐殖酸是含有许多酸性功能团的弱酸,可通过酸基解离和胺基质子化提高土壤的酸碱缓冲性。很多研究报道,牛粪、鸡粪、农家肥、农作物秸秆均可提高土壤 pH(Singh et al.,2010;Chaiyarat et al.,2011)。张永春等(2010) 通过26年的肥料定位试验,发现单施尿素降低了土壤 pH 和酸碱缓冲容量,而增施有机肥处理虽然也降低了土壤 pH,但土壤酸碱缓冲容量保持稳定甚至提升。Butler et al.(2006)研究发现田间牛粪堆肥施用量从11.2 t·hm-2 到 179.2 t·hm-2,土壤pH平均增加了0.5个单位。另外,由于土壤酸化往往伴随着盐基离子的耗竭与养分的淋失,而施用有机肥能加强土壤保水保肥的能力,减少土壤养分的淋失,有效缓解土壤和地下水的酸化程度(谢红梅等,2006;Jongtae,2010)。研究表明,长期施用有机肥可以增加土壤供肥容量,加快腐殖酸对土壤养分的活化速度,提高土壤养分含量,保持速效养分供应平衡,改良和培肥地力效果明显(Huang et al.,2010)。唐继伟等(2006)近20年的定位试验结果表明,在同等施肥情况下,有机肥在增加土壤营养、改善土壤有机质质量等方面具有极其显著的作用。 土壤有机质是土壤固相部分的重要组成成分, 对养分供给和防止养分淋失有重要作用。有机肥的施用将大量的有机质带入土壤,有机质的分解会产生有机酸,通过酸溶作用可促进矿物的风化和养分释放,通过络合(螯合)作用可增加矿质养分的有效性。有机肥还会增加土壤活性炭和活性氮组分,增强与养分转化有关的微生物和酶的活性,从而提高土壤有效养分(张亚丽等,2002;Lazcano et al.,2013)。Yang et al.(2012)通过长期定位试验证实,单施化肥、有机肥或有机-无机肥配施均能显著提高土壤全氮量,且随着有机肥投入比例的增加,土壤全氮呈增加的趋势。Hartl et al.(2003)通过5年的田间试验发现施用堆肥的土壤速效钾含量比不施堆肥平均增加 26%。卢志红等(2009)则研究表明,有机-无机肥配施的土壤中活性较高的有机磷组分(活性和中度活性有机磷)均高于无肥处理和单施化肥处理,有利于土壤有效磷的稳定供给。磷肥施入土壤后极易被吸附形成难溶性磷酸盐,从而影响磷的释放。增施有机肥可使有机磷向无机磷转化,并且通过腐殖质包裹 Fe、Al、Ca 等的氧化物而降低对磷的吸附,提高磷素的有效性(杨丽娟等,2009)。另外,有机质对速效养分的吸附可减少速效养分的流失,因此有机-无机肥配施既可保证足量的速效养分,又减少了养分流失,提高了肥料利用率。不同的有机-无机肥配比会产生不同的效果,学者普遍认为,有机肥以占 50%左右的比例为好,高产田可以低一些,化肥与有机肥的比例约为 3∶2,低产田则应高一些,化肥与有机肥的比例约为 2∶3(黄鸿翔等,2006)。 有机肥不仅含有作物生长所需的 N、P、K 等大量元素,又含有 S、Mg、Cu、Zn、Fe、Mn、Mo、B 等微量元素。有机肥输入农田的微量元素远高于化肥,且有效含量远高于土壤,有机肥承担了农田中绝大部分微量元素的补给,长期施用有机肥的土壤一般不缺乏微量元素(王激清等,2005;朱先进等,2010)。有机肥对土壤微量元素的影响与有机肥的种类有关。王飞等(2012)通过 26 年的定位试验,研究发现单施化肥降低了土壤有效态 B、Fe、Zn、Cu 的含量,而化肥配施牛粪或作物秸秆缓解了微量元素的下降趋势,尤其配施牛粪处理显著提高有效态 Zn、B、Mn 含量。Abu-Zahra et al.(2010) 研究表明,施用羊粪对土壤Fe、Mn含量提升最大,而牛粪对增加土壤 Zn、Cu 含量效果最明显。有机肥还可通过改变土壤的理化性状来影响土壤微量元素的有效性,比如 pH、其它元素、有机质等(Li et al.,2007)。研究表明,有机肥不仅直接增加土壤有效养分和改善土壤理化性质,还对土壤的生物和生物化学特性有明显的影响,且土壤生物和生物化学特性对土壤环境变化和施肥管理的响应更敏感更迅速(Govi et al.,1992;Dinesh et al.,2010)。 土壤微生物在有机质分解和养分循环过程中有重要作用,土壤微生物数量和活性是反映土壤肥力和土壤质量的重要指标(Gil-Sotres et al.,2005)。有机肥为土壤微生物的活动提供所需的碳源、氮源和能量,并改善土壤微生态环境的理化性状,促进微生物的生长和繁殖,增加微生物数量和活性,优化土壤微生物群落的结构和功能(陈芝兰等,2005;Timo et al.,2006)。有学者将土壤微生物群落的变化归因于长期施用的有机肥提高了土壤有机质含量和土壤肥力,而有机质则被认为是影响土壤微生物动态的主要因素(Diacono et al.,2010)。研究发现,有机肥替代部分化肥能明显增加棉田土壤细菌、放线菌和假单胞杆菌数量,但抑制了真菌的生长,改变了土壤微生物群落的结构组成(陶磊等,2014)。叶俊等(2012)研究表明,有机肥能显著增加土壤细菌群落多样性,而土壤 pH 是其关键因子。此外,有机肥对土壤微生物量 C、N 的矿化和土壤呼吸也有积极的促进作用,而且跟土壤有机质水平呈极显著正相关(Dinesh et al.,2010;马晓霞等,2012;臧逸飞等,2015)。土壤酶是一类具有生物化学催化性质的特殊物质,它参与了土壤中许多重要的生物化学过程。土壤酶是反映土壤肥力的重要指标,也是土壤有机养分转化的重要因素。土壤酶与土壤微生物关系密切,影响土壤微生物的因素必然影响土壤酶活性。 施用有机肥的同时把大量的微生物和酶带入土壤,且提高了土壤有机质和微生物量 C、N 含量,为土壤微生物提供大量的养分和酶促基质,促进土壤微生物的生长和繁殖,提高了酶活性(Bolan et al.,2003;林瑞余等,2007)。另外,土壤酶绝大多数为吸附态,以物理和化学的形式吸附在土壤有机质和矿质颗粒上,或与腐殖物质络合共存。有机肥的施用增加了土壤中有机质和腐殖质含量,为土壤酶提供了丰富的结合位点或保护性位点,有利于土壤酶活性的提高(Martens et al.,1991;Pascual et al.,1999)。关于这一点众多研究均得出类似的结果, 例如,马宁宁等(2010)研究发现长期施用有机肥的处理中土壤转化酶、脲酶和中性磷酸酶活性均显著高于化肥处理;王飞等(2011)研究发现与化肥等养分配施条件下,有机肥处理的土壤脲酶活性提高6.2%~22.1%,磷酸酶活性提高 7.9%~27.9%,过氧化氢酶活性提高 45.1%~65.2%。20 世纪以来,许多国家相继出现了农田土壤重金属累积和超标问题,给作物生产带来严重影响,并通过食物链威胁人体健康(Chojnacha et al.,2005)。重金属在土壤中的含量超过背景值,过量沉积就会造成土壤重金属污染,近年来土壤重金属污染问题越来越严重。有机肥作为农田养分输入的优质肥源,除了为作物提供生长必须的大量和微量元素外,也含有不同程度的重金属元素,特别是以畜禽粪便为原料的有机肥,施用时必然增加土壤重金属含量和作物吸收积累重金属的风险(Ociepa et al.,2008;Goss et al.,2013)(表 2)。 刘荣乐等(2005)对全国 14个省(市)进行不同有机肥取样测定,发现污泥和猪粪中的重金属含量高于其他来源的有机废弃物,其中污泥中 Cr、Pb、Ni、Hg 的平均含量较高,猪粪中 Zn、Cu、Cd、As 的平均含量较高,而鸡粪中普遍含有较高的 Cr 含量。李本银等(2010)研究发现施用农作物秸秆、绿肥和猪粪均明显提高了土 壤 Cu、Zn、Cd 的总量和有效态含量,其中施用猪粪的影响最显著。王开峰等(2008)通过稻田长期定位试验,发现长期施用有机肥加大了稻田土壤受重金属污染的风险,中、高量有机肥处理明显提高了 Zn、Cu、Cd 和 Pb 全量,有效态含量及活化率。类似的研究也发现,随着年限的增长,施用化肥和有机肥的土壤中 Cu、Zn、Pb、Cd 的含量均呈增加的趋势,且以单施有机肥和有机肥-化肥配施的影响最为明显(刘赫等,2009)。重金属总量是评价土壤重金属污染程度的常用指标,然而重金属有效性主要与其化学形态有关 (Tandy et al.,2009)。有机肥是影响土壤中重金属化学行为的一类最重要的有机物质,可通过改变pH、Eh、有机质等影响土壤中重金属的化学形态 (Sims,1986;Singh et al.,1988)。一方面, 施用有机肥料具有提高土壤重金属有效性的作用,因为有机肥本身携带的重金属的生物有效性较强,且有机物腐解过程中释放的有机酸对土壤强结合态重金属具有活化效应,从而增加重金属的有效性 (高明等,2000);另一方面,有机质具有大量的官能团,对重金属离子有很强的吸附能力(Tian et al.,2012),腐殖质分解产生的腐植酸可与重金属离子形成络(螯)合物,固定重金属,降低重金属的有效性,减轻对作物的毒害(Udovic et al.,2012)。华珞等(2002)研究表明,腐植酸中的胡敏酸、胡敏素与金属离子形成的络合物是不易溶的,能显著抑制植物吸收土壤中的重金属元素,而富里酸与金属离子之比大于2时,有利于形成水溶性的络合物,小于2时易形成难溶性络合物。所以施用有机肥是否会促进植物吸收土壤中的重金属取决于以上两方面。另外,有机肥影响土壤重金属有效性还与有机肥种类和土壤类型有关,对于重金属污染的土壤,有机肥的长期施用会使土壤中重金属与有机质发生络合并积累在土壤表层,降低重金属有效性,减少作物对重金属的吸收。刘秀珍等(2014)研究不同有机肥对镉污染土壤镉形态的影响,发现施用有机肥促进了土壤中的镉由可交换态和碳酸盐结合态向铁锰氧化物结合态、有机结合态和残留态转化,即由生物有效性向非生物有效性转化。土壤温室气体主要包括 CO2、CH4、N2O 等,对全球气候变暖有重要影响。农田是主要的温室气体排放源之一,农田温室气体的排放不仅受温度、降水、光照和土壤质地等自然因素的影响,也受施肥等农田管理措施的影响,研究施肥对土壤温室气体的影响是近年来的热点。尽管有机肥在提高土壤肥力和维持土壤健康方面有积极的作用,但是相对化肥而言却对土壤温室气体的排放有促进的趋势。CO2 是最重要的温室气体,土壤 CO2 排放通量受土壤物理、化学和生物过程的影响,与土壤碳含量、氮含量、阳离子交换能力等有关(La et al.,2000)。众多研究表明,有机肥及有机-无机肥配施能显著增加 CO2 的排放(Iqbal et al.,2009;张蛟蛟 等,2013)。首先,有机肥的施用增加了土壤有机质含量,提高了土壤水溶性有机碳和热水溶性有机碳的含量,促进 CO2 的产生,且活性有机碳的矿化分解也会增加土壤 CO2 的排放量(Meijide et al.,2010),其次,有机肥的施用能增加土壤总孔隙度,促进土壤中 CO2 的扩散和释放。此外,有机肥增加了土壤微生物数量和活性,土壤呼吸加强,进而影响地表 CO2 通量(张庆忠等,2005)。CH4 的产生和排放是严格厌氧条件下产甲烷菌作用的结果,充足的产甲烷基质和适宜的产甲烷菌生长环境是 CH4 产生的先决条件(Blair et al.,1995)。CH4 主要由水田排放,水田施用有机肥不仅直接增加土壤的碳汇,而且改变了土壤中供产甲烷菌利用的碳源和氮源的有效性,使其更容易被产甲烷菌利用。产甲烷菌活性与土壤温度、pH 等环境条件密切相关,大多数产甲烷菌适宜生活在中性或弱碱性的环境中,最适温度为35~37 °C。施用有机肥可改善土壤的热特性,使其吸收更多的辐射能,提高土壤温度;对于酸性土壤还可提高土壤 pH,为产甲烷菌提供了有利的生长条件,促使其产生更多的 CH4(Parashar et al.,1993;李海防等,2007)。另外,CH4 在好氧条件下容易被氧化菌氧化而减少土壤中 CH4 的排放。有机质的分解会降低土壤氧化还原电位(Eh),从而导致 CH4 的排放量增加(Blair et al.,1995)。研究发现,施用作物秸秆、畜禽粪便、堆肥、沼渣等各种有机肥均能增加稻田的 CH排放量,且不同有机肥对 CH4 的影响不同,施用秸秆处理的 CH 排放量显著高于其它有机肥(秦晓波4等,2006;霍莲杰等,2013)。N2O 的增温效应是 CO2 的 296~310 倍,且能在大气中滞留较长时间,参与大气中许多光化学反应,破坏臭氧层(Ravishankara et al.,2009)。土壤微生物参与下的硝化与反硝化过程是生成N2O的主要途径(Eghball et al.,1997)。研究表明,土壤 N2O 的生成与排放受反应底物碳和氮的双重影响,当有机肥料等碳量施用时,N2O 的排放主要受外源氮供应水平的制约,而当有机肥料等氮量施用时,N2O 排放主要受外源碳供应水平的制约(Chadwick et al.,2000)。因此有机肥不仅提供微生物活动所需能量,还可通过改变土壤C/N来影响微生物活动,进而影响硝化、反硝化反应产物N2O 的生成与排放。通常土壤微生物适宜的 C/N 为 (25~30)/1,如果 C/N 大于(25~30)/1,则有机质分解变慢,微生物活性减弱,N2O 排放受到抑制;反之,则促进 N2O 的排放(徐荣,2006)。由此可见,不同种类有机肥对土壤 N2O 的影响存在差异。例如,董玉红等(2007)研究发现,在等氮量投入下,小麦秸秆还田的土壤 N2O 排放通量大于单施化肥处理。郝小雨等(2012)研究则表明,相比化肥,秸秆和猪粪肥的施用均显著降低了 N2O 的排放。目前,有机肥施用对土壤 N2O 排放的影响尚未得出统一的结论,其影响机理需进一步深入研究。综上所述有机肥在改善土壤理化性状、维持土壤养分平衡和提高土壤微生物活性等方面具有化肥不可比拟的优势,但是有机肥(主要来源于畜禽粪便)的施用存在增加土壤重金属含量和作物吸收累积重金属的风险,而且会增加土壤温室气体(CO2、CH4 等)的排放,加重温室效应。因此,建议农业生产中应加强有机肥的管理,严格规范有机肥的生产标准,选择优质的有机肥(低重金属和持久性污染物含量),并且建立有机肥施用的配套技术,改革施肥方式,适时适地施肥,有机与无机相结合,尽量降低有机肥施用带来的环境风险。现阶段,有机肥资源呈现不断增长的趋势,但是不能盲目追求“有机”,更不能过量施用有机肥,正视有机肥和化肥的优缺点,遵循农业现代化和可持续发展原则,特别是在以化肥为主体的背景下,建立对有机肥的新认识、新观念。