草甘膦市场重心拉涨,下半年海外需求预期增量,未来走势又将如何?

作者:隆众资讯 2024/8/21 9:47:03
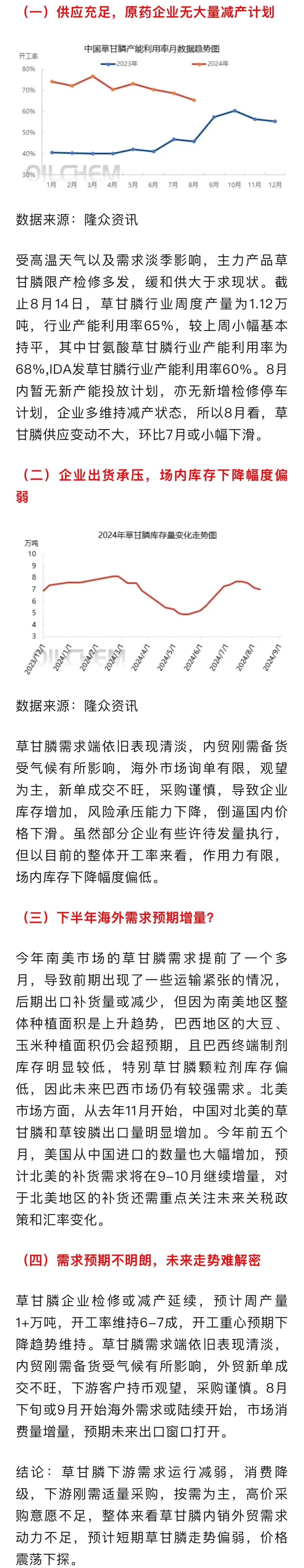
供应回落叠加情绪拉动,7月下旬草甘膦市场重心拉涨,但近期开始草甘膦因供应与库存压力并存,且短期内无大量减产预期,库存产品现金流承压,在需求无明显起色预期下,市场逆势下行,场内价格窄幅下探。
供应回落叠加情绪拉动,7月下旬草甘膦市场重心拉涨,但近期开始草甘膦因供应与库存压力并存,且短期内无大量减产预期,库存产品现金流承压,在需求无明显起色预期下,市场逆势下行,场内价格窄幅下探。

图片

相关推荐