我国学者在伞形科复杂香豆素生物合成途径演化与产物多样性机制方面取得进展

作者:浙江农科院 2024/8/13 13:53:56
香豆素是一类具有2H-1-苯骈吡喃-2-酮母核结构的次生代谢产物的总称,作为苯骈吡喃衍生物中最大的一类,香豆素广泛分布于伞形科、芸香科、桑科等100多个科中而发挥生长调节、信号转导、防御及其他类似“植物激素”的生理作用。香豆素也具有显著的抗菌、消炎、抗肿瘤、防凝血等药理活性。这种广泛的生理药理作用主要是由于其结构的多样性,尤其是呋喃环与吡喃环的形成,在迅速扩展香豆素结构多样性的同时,也使其具有了更
香豆素是一类具有2H-1-苯骈吡喃-2-酮母核结构的次生代谢产物的总称,作为苯骈吡喃衍生物中最大的一类,香豆素广泛分布于伞形科、芸香科、桑科等100多个科中而发挥生长调节、信号转导、防御及其他类似“植物激素”的生理作用。香豆素也具有显著的抗菌、消炎、抗肿瘤、防凝血等药理活性。这种广泛的生理药理作用主要是由于其结构的多样性,尤其是呋喃环与吡喃环的形成,在迅速扩展香豆素结构多样性的同时,也使其具有了更广泛的医药用途。如香豆素中含有的吡喃环与呋喃环,其在FDA上市药物黄皮书上列举的最流行351个“环系”利用率中分别列第六位与第十一位,说明其应用范围之广,药理效果之良。
从结构类型上来看,香豆素主要分为简单香豆素,线型呋喃/吡喃、角型呋喃/吡喃香豆素五种结构类型。虽然其生物合成机制早在上世纪六七十年代通过同位素标记实验被勾勒出来,但直到最近十几年才逐渐被阐明,且仅仅只有几个关键步骤得到了功能验证。总的来说,香豆素生物合成途径可分为母核形成,异戊烯化、环化与结构修饰三个阶段(1)。第一阶段合成机制类似苯丙素途径,但在对-香豆酰辅酶A 2'-羟化酶(C2'H)或阿魏酰辅酶A 6'-羟化酶(F6'H)的作用下完成简单香豆素及香豆素母核伞形酮(Umbelliferone,化合物9)的架构,从而使苯丙素途径分支进入香豆素途径。第二阶段的异戊烯化及随后的环化阶段是整个香豆素生物合成的关键步骤,不仅决定了产物是角型还是线型(异戊烯化,由异戊烯基转移酶PT负责),也决定了产物是吡喃型还是呋喃型(环化,由香豆素环化酶DC/OC负责),既是复杂香豆素的起始步骤,也是香豆素结构多样性的基础。前期,中国药科大学赵玉成、秦民坚教授,南京农业大学薛佳宇副教授,中国热带农业科学院乔飞研究员,青海大学李啟恩副教授等团队发现了伞形科植物中合成复杂香豆素的一系列关键基因(Acta Pharmaceutica Sinica B 2024;14(2):869e880; Acta Pharmaceutica Sinica B 2024;14(8):3760e3773; Phytochemistry 2024;222:114102; Scientific Data 2024;11:667),但香豆素结构多样性产生的机制有待阐明。
图片1. 伞形科复杂香豆素生物合成通路图
此外,香豆素在伞形科科植物中呈现了高度的种属特异性分布,如芹亚科的针果芹族几乎不含香豆素,而芫荽族主要含简单香豆素,美味芹族含有线型呋喃香豆素,而阿米芹族与前胡族则出现了进化级别比较高的角型呋喃与吡喃香豆素。这不仅为发掘具有不同香豆素类型合成能力的环化酶基因提供了良好的实验材料,也为从蛋白水平理解香豆素结构多样性提供了充足的酶学原件,更为在伞形科内部研究香豆素结构多样性演化规律奠定了坚实的基础。而且,同一类型香豆素在含量上也有明显的差异,如前胡、防风、羌活等药用植物富含香豆素,而胡萝卜、香菜等食用植物的香豆素含量以痕量计。这种伞形科药用/食用植物中香豆素含量高/低的分布也为探明植物强化/弱化香豆素合成能力的机制提供了适宜的生物样本。因此,在发掘伞形科香豆素环化酶的基础上(APSB 2024a, 2024b),在伞形科植物整体水平上探明香豆素结构多样性演化规律,明晰香豆素合成能力在不同植物中的强化/弱化机制也是他们想解决的科学问题。
近日,为解决相关科学问题,上述团队再度合作,在《自然·通讯Nature Communications)上发表了题为“The gradual establishment of complex coumarin biosynthetic pathway in Apiaceae”的研究论文,重构了伞形科中复杂香豆素生物合成通路起源与进化的详细过程,揭示了科内复杂香豆素生物合成起源及产物多样性的分子机制。
图片
研究人员首先基于公共数据库中现有的伞形科物种的基因组和转录组数据,包括新测的具有合成所有类型复杂香豆素能力的白花前胡(Peucedanum praeruptorum)基因组(Length=1.74GbScaffold N50 = 157.14 Mb),重建了伞形科的系统发育关系,为研究伞形科中复杂香豆素生物合成途径的起源与进化提供了稳定的物种关系框架。同时,通过文献调研,查明了伞形科不同植物中的香豆素类别和含量情况(2)。
图片2. 伞形科物种的系统发育及香豆素分布
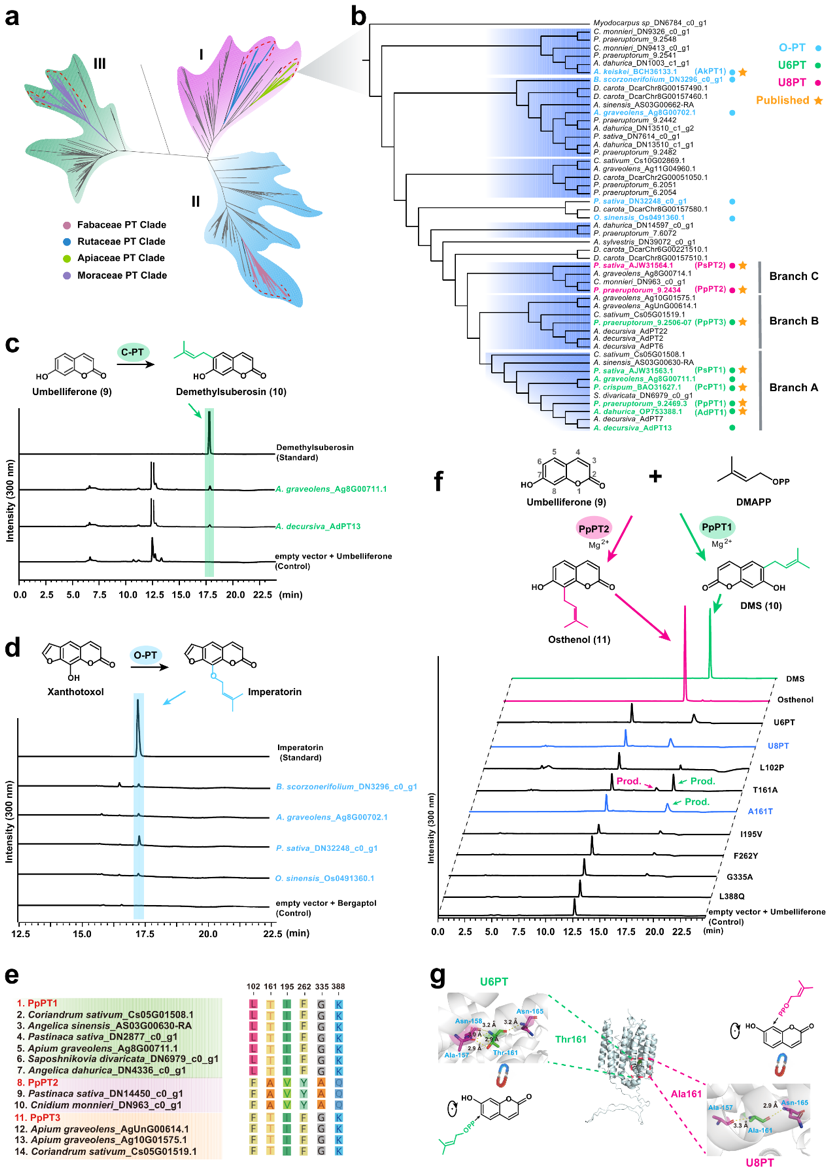
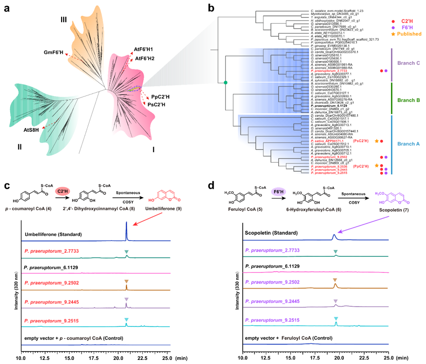
而后分别对伞形科复杂香豆素的生物合成过程中涉及的3个关键步骤(负责香豆素母核的形成的C2’H/F6H),决定角型或线型香豆素形成的 PT及决定呋喃环或吡喃环形成的环化酶DC/OC)进行分子系统学、比较基因组学分析并对伞形科中不同代表性物种的C2’H/F6H, PT, DC/OC进行了功能验证(3-5)。同时发现伞形科复杂香豆素的产物多样性主要源于C-PT的酶活功能变异,演化出针对于底物伞形酮的不同位置(C-6/C-8)的催化活性。作者通过比较线性和角型构型复杂香豆素合成的C-PT蛋白序列,分析筛选出6个潜在的关键氨基酸位点(4e),通过定点突变和酶活验证实验发现其中一个氨基酸的变异(Ala161/Thr161)会造成酶活性的改变,在合成线性和角型产物之间来回切换(4f)。结合酶蛋白三维结构的分析,作者提出线性/角型产物合成的机制模型:该位点通过改变该位置上氨基酸的疏水/亲水性,从而结合底物的不同位置(疏水/亲水面),最终造成产物的线性/角型构型差异(4g)。
图片3. C2’H/F6H的演化与功能验证
图片4. PT的演化与功能验证
图片5. DC/OC的演化与功能验证
通过上述分子系统学、比较基因组学和酶活功能验证的相关研究,作者推断C2’H编码基因起源于芹亚科早期,C-PT和环化酶起源较晚,在芹亚科演化后期的滇芹分支(Sinodielsia Clade)、芹族(Apieae),环翅芹族(Tordylieae)、芫荽族(Coriandreae)和亮蛇床族(Selineae)的共同祖先才出现(6)。即,伞形科复杂香豆素合成所需的酶在芹亚科演化后期才最终装配齐全,从而形成完整的生物合成通路,这合理解释了复杂香豆素植物在芹亚科中相对集中的分布模式。完整的合成通路在芹亚科中建成以后,随着后代类群/物种的不断分化,编码酶的基因在后代谱系中发生多次独立丢失,引发合成通路的部分或完全坍塌,导致有些芹亚科现有物种部分/或完全丢失了合成复杂香豆素的能力,造成了复杂香豆素在芹亚科物种中呈“补丁”式分布的现象以及物种间产物差异(6)。此外,发现了前胡中形成角型产物的3个关键酶的编码基因的在9号染色体上形成了典型的“生物合成基因簇”(biosynthetic gene cluster)的结构,且通过串联复制造成明显的基因拷贝数量增加,由此解释前胡高效合成积累角型复杂香豆素的内在机制(7)。
图片6. 伞形科复杂香豆素生物合成通路中关键酶基因起源与丢失的总结示意图
图片
7. 复杂香豆素生物合成基因簇示意图
相关工作在线发表在最新一期的《自然·通讯》(Nature Communications)中,南京农业大学博士生黄新程、中国药科大学硕士唐欢迎、南京农业大学博士生韦雪芬为论文共同第一作者。中国药科大学赵玉成教授、南京农业大学薛佳宇副教授、中国热带农业科学院乔飞研究员为论文共同通讯作者。南京农业大学博士生户帅雅吴嘉宜、湖南农业大学何岳东博士和陕西中医药大学徐顶巧副教授也参与了相关工作。该工作主要得到了中央本级重大增减支项目“名贵中药资源可持续利用能力建设项目”、中央高校基本业务费、秦药特色资源研究开发重点实验室开放课题、安徽省大别山中医药研究院开放课题、云南特色提取实验室开放课题等项目的资助。
论文链接:
https://www.nature.com/articles/s41467-024-51285-x?utm_source=rct_congratemailt&utm_medium=email&utm_campaign=oa_20240810&utm_content=10.1038/s41467-024-51285-x
相关推荐