我国微生物农药发展迅速,浅谈未来发展趋势

作者:北京农药学会 2024/5/22 10:26:20
微生物农药(microbial pesticide)是指以细菌、真菌、病毒和原生动物或经基因修饰的微生物活体为有效成分,防治病、虫、草、鼠等有害生物的生物源农药。它包括以菌治虫、以菌治菌、以菌除草等。这类农药具有选择性强,对人、畜、农作物和自然环境安全,不伤害天敌,不易产生抗性等特点。这些微生物农药包括细菌、真菌、病毒等,例如苏云金杆菌、白僵菌、核多角体病毒、C型肉毒梭菌外毒素等。随着人们对环境保

微生物农药(microbial pesticide)是指以细菌、真菌、病毒和原生动物或经基因修饰的微生物活体为有效成分,防治病、虫、草、鼠等有害生物的生物源农药。

它包括以菌治虫、以菌治菌、以菌除草等。这类农药具有选择性强,对人、畜、农作物和自然环境安全,不伤害天敌,不易产生抗性等特点。这些微生物农药包括细菌、真菌、病毒等,例如苏云金杆菌、白僵菌、核多角体病毒、C型肉毒梭菌外毒素等。随着人们对环境保护越来越高的要求,微生物农药无疑是今后农药的发展方向之一。

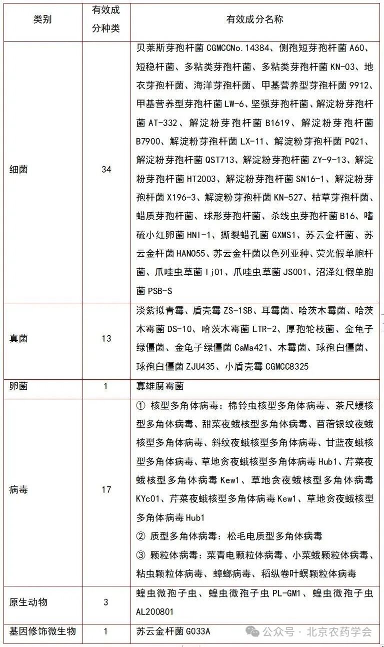
农药登记资料要求执行以来,微生物新农药共登记20个品种,分别是解淀粉芽孢杆菌X196-3、解淀粉芽孢杆菌KN-527、解淀粉芽孢杆菌SN16-1、草地贪夜蛾核型多角体病毒KYc01、蝗虫微孢子虫PL-GM1、撕裂蜡孔菌GXMS1、芹菜夜蛾核型多角体病毒Kew1、草地贪夜蛾核型多角体病毒Hub1、哈茨木霉菌DS-10、解淀粉芽孢杆菌HT2003、球孢白僵菌ZJU435、哈茨木霉菌LTR-2、苏云金杆菌HAN055、爪哇虫草菌Ij01、解淀粉芽孢杆菌ZY-9-13、解淀粉芽孢杆菌QST713、贝莱斯芽孢杆菌CGMCC No.14384、杀线虫芽孢杆菌B16、爪哇虫草菌JS001、解淀粉芽孢杆菌AT-332。近年来,得益于国家政策的支持和生物技术的突破,我国微生物农药迎来快速发展。来源天然和作用机理的特性,决定其对生态环境及人体健康更加友好和安全,在防控有害生物的同时,还有利于维护生态平衡并减少环境污染,是当下农药产业的发展重点。

未来微生物农药发展趋势

图片

图片

抑病、抑虫土壤对于抑病、抑虫土壤应给予更多的研究。这种有微生物持性的土壤,使病原菌不能生存,害虫不能导致为害。虽然已有一些抑病、抑虫土壤的报导,但其抑制机制还不够了解,这是非常有用的生态信息。它们能导致新的生物防治因子的发现。
生物防除杂草杂草的生物防治就是利用寄主范围较专一的植食性动物或植物病原微生物,将影响人类经济活力的杂草种群控制在经济为害阈值之下。生物治草与化学除草相比,具有不污染环境、不产生药害、经济效益高等优点。有时一次成功的天敌引种可一劳永逸地解决草害。对一些恶性杂草或在特殊环境(如水域)的草害、生物防治往往是最理想的防治措施。然而生物除草涉及的问题广泛复杂,难度较大,所以有必要加强这方面的研究工作。
基因工程微生物近几年来,基因工程微生物的研究十分活跃,并先于抗病虫遗传工程植物进入了实用化阶段。这一发展显示出生物技术用于生防微生物遗传改良的巨大潜力,并为新一代微生物农药的进一步研究开发奠定了基础。美国Mycogen公司将Bt毒蛋白基因转入定殖在植物根部的萤光假单胞菌中,使杀虫作用可延长到两周以上,对小菜蛾的杀虫效果与化学农药相当,这种工程杀虫菌剂无污染环境的副作用,1991年登记注册,商品名为MVP,成为一种新型的微生物杀虫剂,用于蔬菜害虫防治。
转基因抗病虫植物转基因抗病虫植物为病虫害防治开辟了新路。1985年美国科学家将烟草花叶病毒外壳蛋白基因(cp)导入感病的烟草,转基因植株增强了对病毒的抵抗力。这种通过转cp基因获得抗病性的方法后来在蕃茄、马铃薯、大豆、水稻等多种植株上获得了成功。可见这是一种很有前景的生物工程研究。

图片

相关推荐