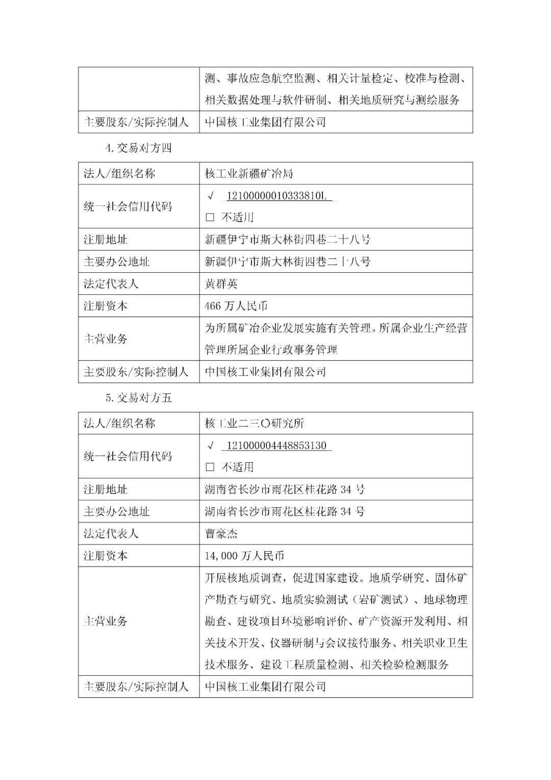
7.27亿元!中牧股份拟收购中核铀业旗下两家公司股权

作者:国科农研院 内容团队 2026/3/4 9:26:28
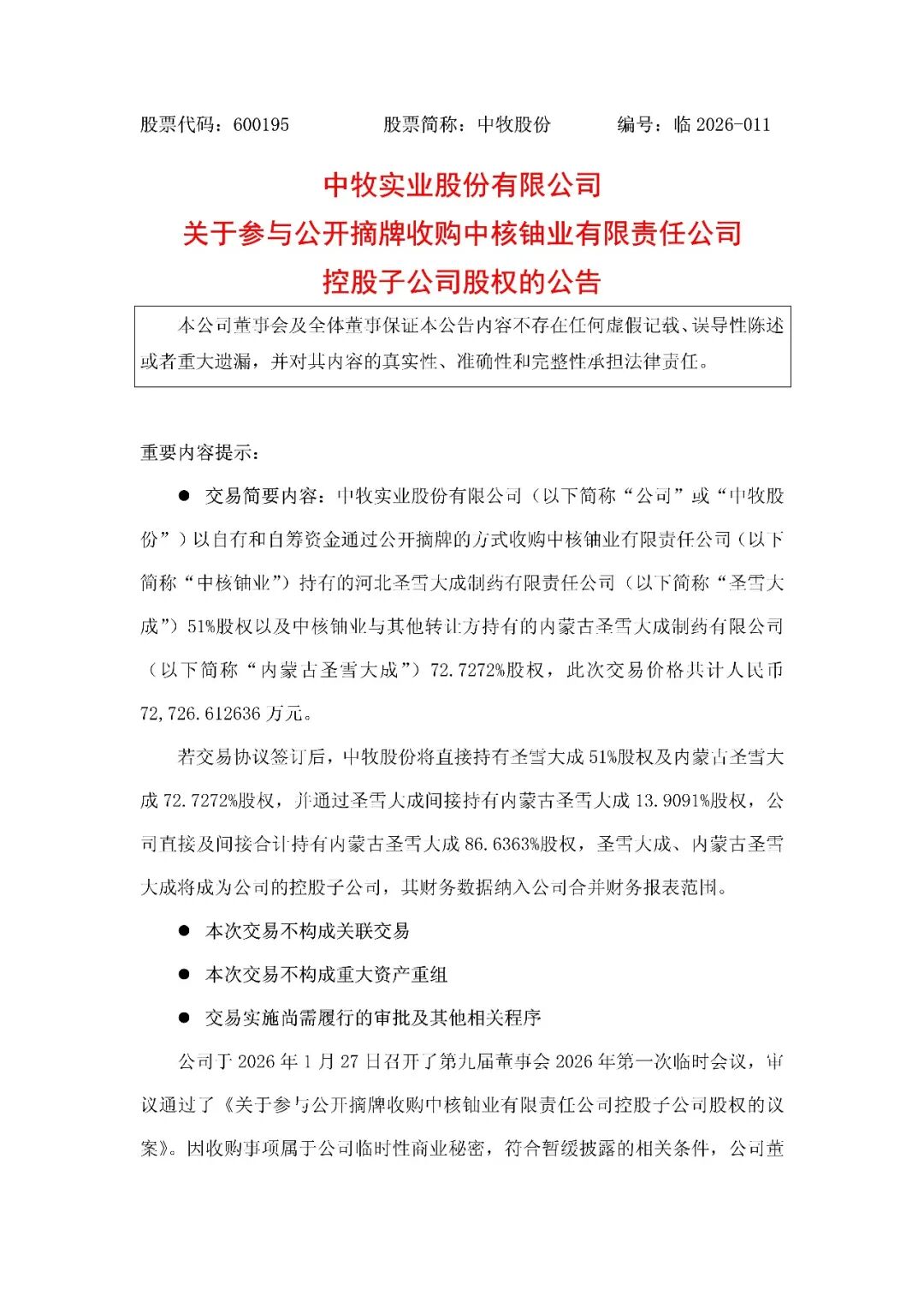
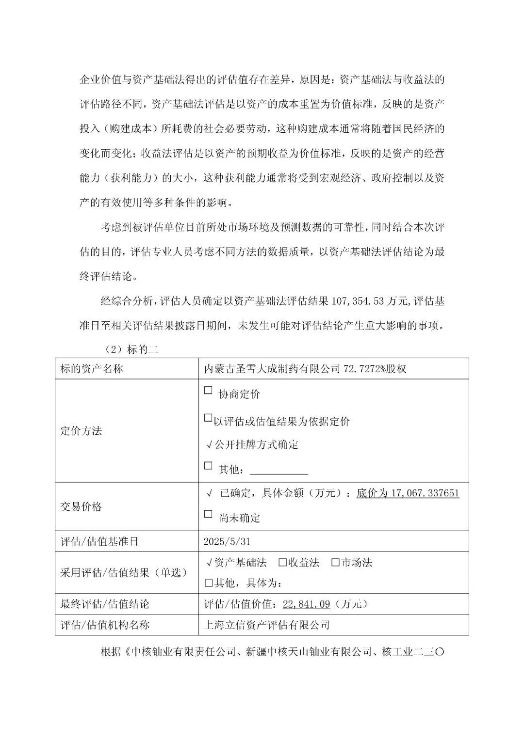
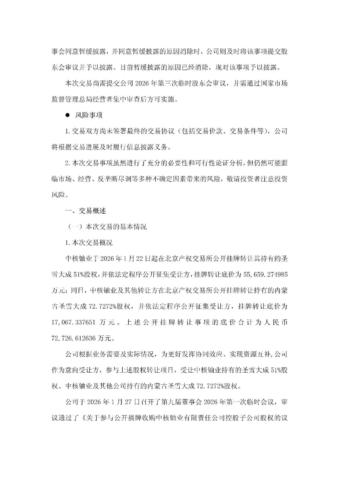
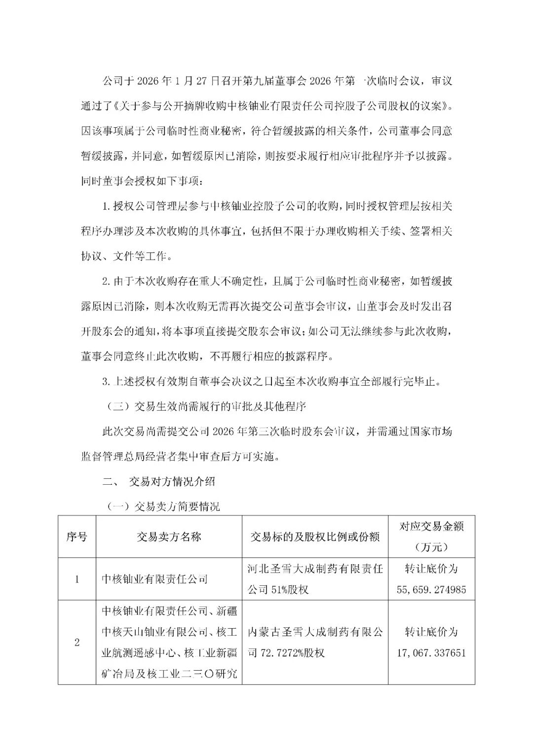
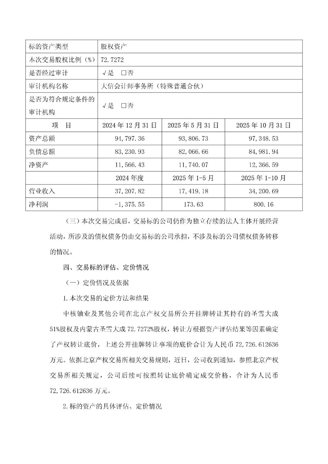
中牧股份(600195.SH)公告称,公司拟以7.27亿元收购中核铀业持有的河北圣雪大成制药有限责任公司(以下简称“圣雪大成”)51%股权及中核铀业与其他公司持有的内蒙古圣雪大成制药有限公司(以下简称“内蒙古圣雪大成”)72.7272%股权。收购完成后,圣雪大成、内蒙古圣雪大成将成为中牧股份控股子公司,其财务数据将纳入公司合并财务报表范围。此次收购是中牧股份落实发展战略的重要举措,旨在通过导入优质

中牧股份(600195.SH)公告称,公司拟以7.27亿元收购中核铀业持有的河北圣雪大成制药有限责任公司(以下简称“圣雪大成”)51%股权及中核铀业与其他公司持有的内蒙古圣雪大成制药有限公司(以下简称“内蒙古圣雪大成”)72.7272%股权。收购完成后,圣雪大成、内蒙古圣雪大成将成为中牧股份控股子公司,其财务数据将纳入公司合并财务报表范围。

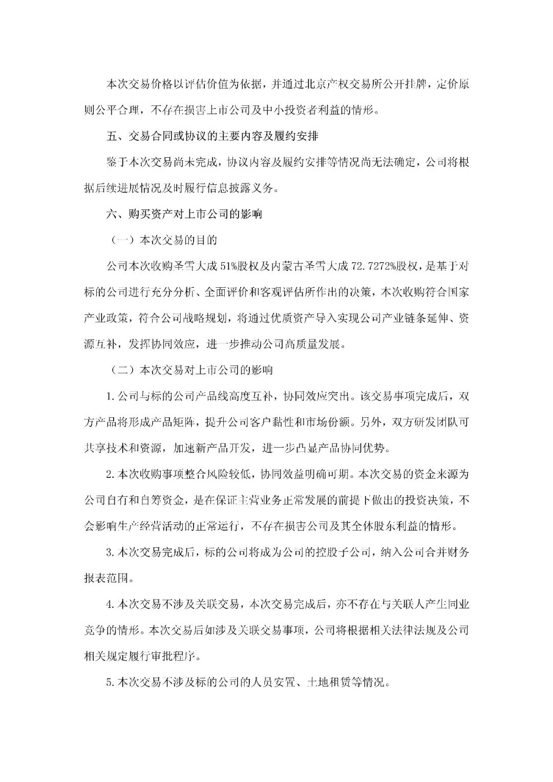
此次收购是中牧股份落实发展战略的重要举措,旨在通过导入优质资产,实现产业链条的延伸和资源互补。这将有助于公司发挥与标的资产之间的协同效应,从而推动自身实现更高质量的发展。

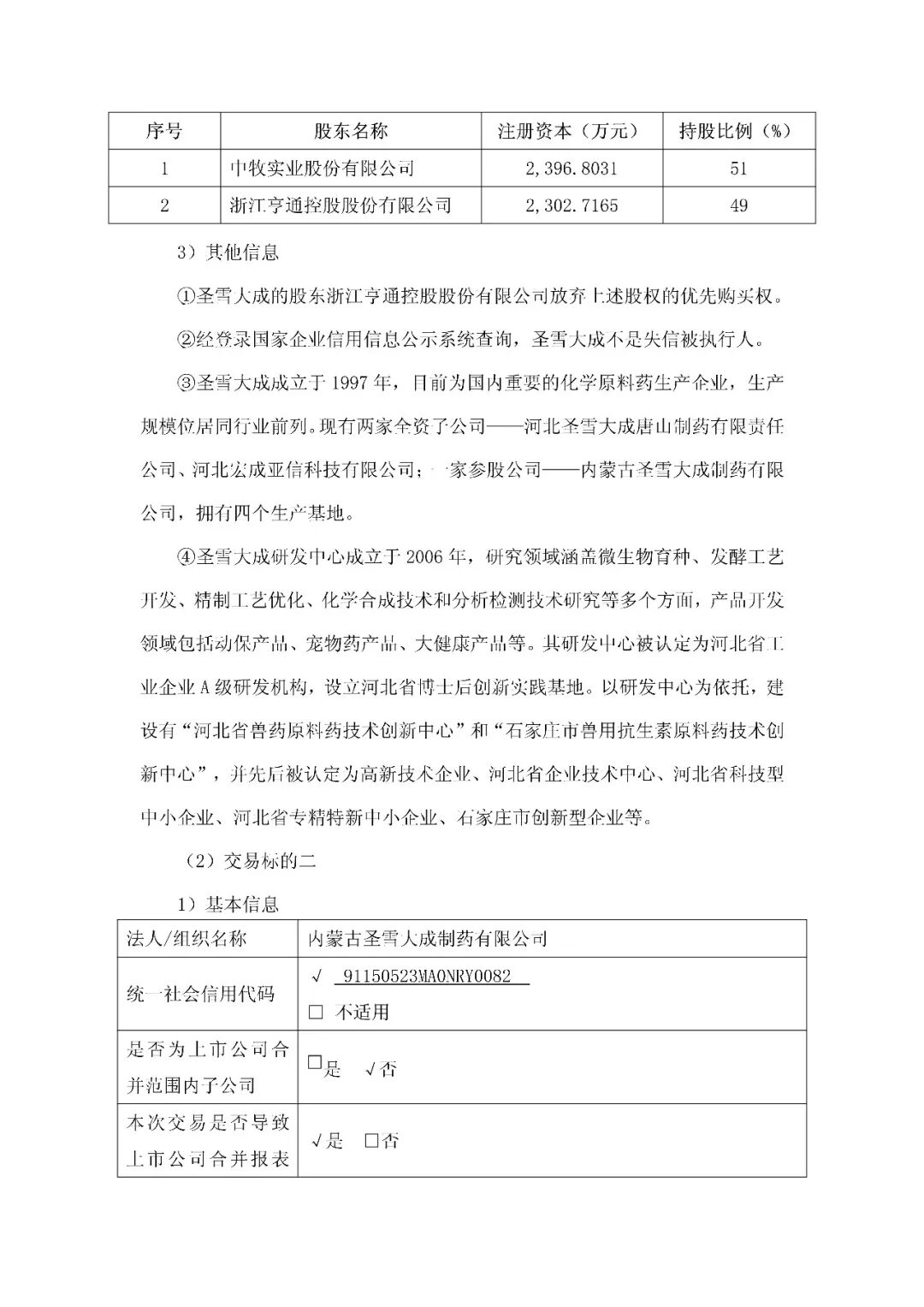
值得注意的是,圣雪大成的另一现有股东亨通股份(600226.SH)已发布公告,决定放弃对此次转让的圣雪大成51%股权的优先购买权。交易完成后,亨通股份仍将持有圣雪大成49%的股权。

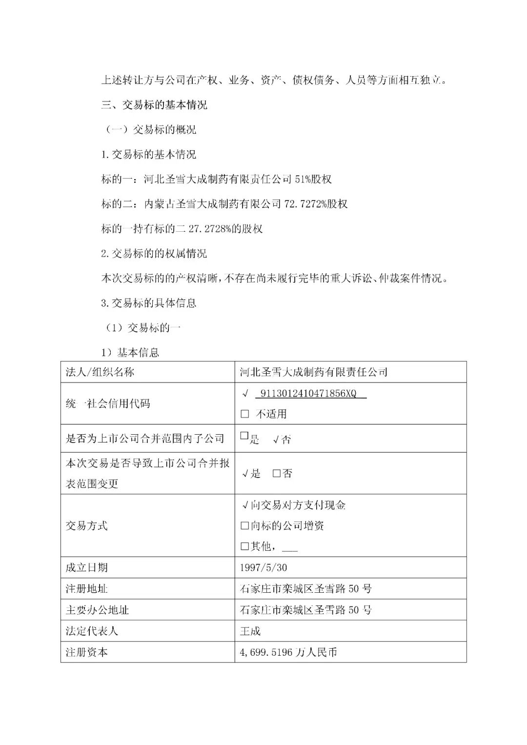
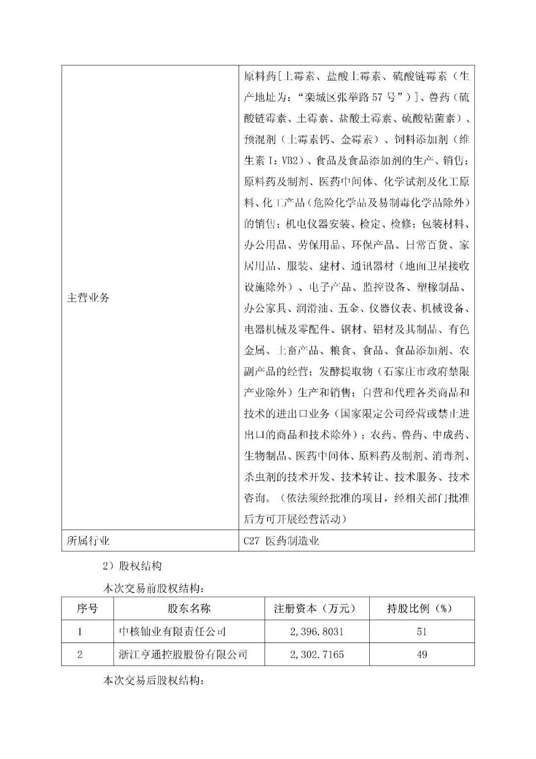
河北圣雪大成制药有限责任公司成立于1997年,是由中核集团控股的现代化制药企业。二十多年来一直深耕生物制药领域,从最初一个生产基地,现已经发展成为拥有三个生产基地、总产能超万吨、国内重要的化学原料药生产企业。作为全球主要生产硫酸黏菌素、硫酸链霉素的生产商,圣雪大成以研发中心为依托,先后与多家重点科研院所建立产、学、研合作机制,建设了“河北省兽药原料药技术创新中心”和“石家庄市兽用抗生素原料药技术创新中心”,以创新性的工艺技术推动科研成果转化。企业先后被认定为高新技术企业、河北省企业技术中心、河北省科技型中小企业、河北省专精特新中小企业、石家庄市创新型企业。内蒙古圣雪大成制药有限公司成立于2018年1月25日,由‌河北圣雪大成制药有限责任公司‌和‌中国铀业有限公司‌共同出资设立,总部位于中国内蒙古通辽市开鲁县工业园区,公司专注于‌原料药、兽药、预混剂及饲料添加剂‌的生产销售,同时涉及化工产品贸易、机电安装检修、电力热力供应及进出口等业务。

中牧股份此次收购圣雪大成是一次典型的 “产业链延伸”与"资源互补" 的战略行动。其核心目的在于通过整合上游原料药资源,强化自身主业根基,并拓展新的业务增长点。中牧股份的核心业务包括动物保健品(如兽用生物制品、兽用化药)等。圣雪大成的主营业务是医药原料药及中间体的生产与销售。通过此次收购,中牧股份可以将圣雪大成生产的原料药直接内化为自己的上游供应。这有助于减少对第三方原料供应商的依赖,降低原材料价格波动和市场短缺带来的经营风险,从而增强主营业务的稳定性和抗风险能力。此外,通过这次收购,中牧股份可以借助圣雪大成的平台,直接切入人用医药市场,实现从兽药到人药的业务跨越。这不仅为公司开辟了新的收入来源,也分散了单一依赖动保市场的风险。

相关推荐