主流的除草剂品种之一——磺酰脲类除草剂

作者:磊子侃农药 2022/10/18 10:09:58
磺酰脲类除草剂是目前世界上主流的除草剂品种之一,也是最重要的除草剂品种之一。磺酰脲类除草剂由杜邦公司最早发现,其发现推动了整个除草剂的发展,是除草剂进入超高效时期的标志。第一个进入市场的产品是绿磺隆,该产品于1975年发现,1982年在美国正式注册登记。目前已经商品化的品种有40多个,常见品种也有10几种。主要的目标作物为小麦,水稻,玉米,大豆,油菜,甜菜,甘蔗等。主要作用于乙酰乳酸合成酶。导致支
磺酰脲类除草剂是目前世界上主流的除草剂品种之一,也是最重要的除草剂品种之一。

磺酰脲类除草剂由杜邦公司最早发现,其发现推动了整个除草剂的发展,是除草剂进入超高效时期的标志。第一个进入市场的产品是绿磺隆,该产品于1975年发现,1982年在美国正式注册登记。
目前已经商品化的品种有40多个,常见品种也有10几种。主要的目标作物为小麦,水稻,玉米,大豆,油菜,甜菜,甘蔗等。主要作用于乙酰乳酸合成酶。导致支链氨基酸异亮氨酸与缬氨酸缺乏,结果使细胞周期停滞于G1和G2阶段而使植物根生长受抑制。其特殊性在于既不影响细胞伸长,也不影响种子发芽及出苗,其高度专化效应是抑制植物细胞分裂,使植物生长受抑制。导致植物偏上性生长,芽端生长点坏死,叶脉失绿,抑制植物生长,最终全株枯死。磺酰脲类除草剂虽然作用迅速,但杂草全株彻底死亡却需要较长的时间。
磺酰脲类除草剂活性极高,每公顷的有效成分使用量仅以克计,是超高效的农药品种。其具有除草谱广,选择性强和使用方便等特点。同时对哺乳动物安全,环境中易分解,但是部分品种在土壤中的持效期较长,可能会对后茬作物产生药害。
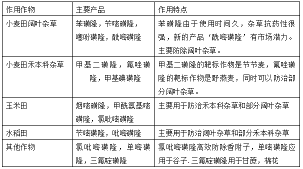
以下是磺酰脲类主要种类按照作物的分类:

图片

图片
磺酰脲类的特点
图片

1. 活性极高

磺酰脲类除草剂每亩有效成分用量以克计,用量极少,活性高,属于“超高效”农药品种。
2. 药剂剂型环保
磺酰脲类除草剂应用于农田多以水分散颗粒、悬乳剂等剂型为主,符合当今中国绿色环保发展要求。大部分品种对哺乳动物安全,在环境中易分解而且不累积。
3. 杀草谱广, 大部分品种兼有一定封闭作用
每个品种除草谱差别较大。部分品种在土壤中的持效期较长,可能会对后茬作物产生药害。由于持效期的原因,下茬作物的种植对药剂选择提出了新的要求。
4. 选择性强
磺酰脲类除草剂的选择性主要是生物化学选择性。每个品种均有相应的适用作物和杀草谱,对作物安全系数较高,对杂草高效。
5. 使用方便
磺酰脲类除草剂可以被杂草的根、茎、叶吸收,该类药剂以茎叶处理为主,部分品种还用作土壤处理。
6. 靶标针对性强
磺酰脲类除草剂对植物的主要作用靶标是乙酰乳酸合成酶,这类药剂通过抑制杂草细胞分裂,从而抑制其生长。杂草受药后幼嫩组织失绿,有时显现紫色或花青素色,生长点坏死,叶脉失绿、矮化,最终全株枯死。
7. 作用迅速,死草较慢
杂草受药后生长迅速停止,1~2 天即有明显中毒症状,而杂草全株彻底死亡所需时间较长,一般死草时间在两周以上,受草龄、天气等因素制约较多,因此用药技术也需要更加严谨。
图片
磺酰脲类除草剂应用注意事项
图片
在磺酰脲类除草剂刚开发出来的5年内,美国爱达荷州的冬小麦田中就出现了使用氯磺隆和甲磺隆混剂时杂草刺莴苣产生抗药性的现象。磺酰脲类除草剂的使用风险主要是以下几个方面:
1.抗药性
磺酰脲类除草剂产生抗性可大致分为由于靶标ALS基因突变和非靶标抗性2种情况,通过诱导基因突变或者杂草吸收除草剂后在体内解毒导致除草活性丧失,限制除草剂达到作用点,抗性问题是发展磺酰脲类除草剂是不得不考虑的现实问题。
2 长残留危害
磺酰脲类除草剂中的某些品种对后茬作物存在长残留危害,究其原因是该类除草剂不易挥发,且不易光解,施用于土壤后期时,其消解半衰期随土壤中pH值的增加而残效延长,研究证实,在碱性土壤中发生化学水解作用最慢,这将会导致1%~20%的除草剂长时间残留在土壤中,残留影响可持续2~3年。
图片
总 结
图片

尽管磺酰脲类除草剂存在产生药害、长残效期,发展滞后等问题,但在今后,磺酰脲类除草剂发展趋势将朝高效、低毒、环境特性友好、高层次和多元化的方向发展,当前该类除草剂的作用机理是对作用靶标或解毒酶促基因的引入,因此,在种植抗除草剂转基因作物是一条解决除草剂残留药害的较好途径。另外,加强植物油型喷雾助剂的开发也是提高磺酰脲类除草剂药效的有效措施。


相关推荐