热科院等在橡胶树种质遗传多样性和产胶进化研究上取得重要进展

作者:iPlants 2024/8/26 13:42:23
天然橡胶以其卓越的物理和机械性能,在众多关键工业应用中扮演着不可替代的角色,例如重型卡车和飞机轮胎。目前,全球市场上98%以上的商业天然橡胶供应依赖于源自亚马逊河流域的巴西橡胶树(Hevea brasiliensis)。在过去的150年里,基于22株魏克汉种质的橡胶树杂交育种取得了显著成就,培育出了一系列高产量的栽培品种。然而,近四十年来,育种工作已进入瓶颈期。魏克汉种质的遗传背景相对狭窄,迫切需
天然橡胶以其卓越的物理和机械性能,在众多关键工业应用中扮演着不可替代的角色,例如重型卡车和飞机轮胎。目前,全球市场上98%以上的商业天然橡胶供应依赖于源自亚马逊河流域的巴西橡胶树(Hevea brasiliensis)。在过去的150年里,基于22株魏克汉种质的橡胶树杂交育种取得了显著成就,培育出了一系列高产量的栽培品种。然而,近四十年来,育种工作已进入瓶颈期。魏克汉种质的遗传背景相对狭窄,迫切需要引入更丰富的种质资源以推动橡胶树育种的进一步发展。巴西橡胶树的野生种质中蕴含着丰富的产胶、抗病和耐旱等遗传资源,为开发新一代优质橡胶栽培品种提供了宝贵的机会。

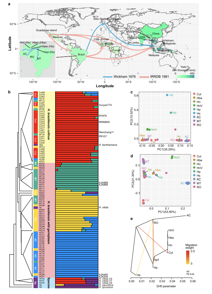
自1775年橡胶树属建立以来,该属内物种的划分一直存在争议,物种数量从1874年的11个变化到1906年的24个,再到1935年的12个,1970年的9个,1971年的10个,直至1973年的11个。这种巨大的差异可能源于自然调查的局限性以及属内不同谱系之间的杂交模糊了界限。传统分类方法缺乏对群体表型和遗传差异的统计比较,无法准确区分独立进化的谱系。通过基因组研究,可以显著提升对该属物种划分的准确性,对利用野生谱系进行橡胶树育种具有重要意义。然而迄今为止,在橡胶树属中仅有巴西橡胶树这一个种的基因组被测序和解析。

图片

近日,热科院橡胶研究所联合海南大学、兰州大学等团队在国际主流期刊Nature Communications上在线发表了题为“Pan-genome and phylogenomic analyses highlight Hevea species delineation and rubber trait evolution”的研究论文。该研究对三个巴西橡胶树栽培品种、两个巴西橡胶树野生种质及另外三个橡胶树属物种,总计八个橡胶树进行了测序并获得了高质量基因组。结合94个橡胶树属样本的重测序,进行系统进化基因组学研究,发现与传统橡胶属种的划分不同,这些种质可明显地分为五个谱系,其中包含1个栽培品种和4个野生种质。在栽培品种谱系中发现了2个野生种质谱系的基因渗入。

图片
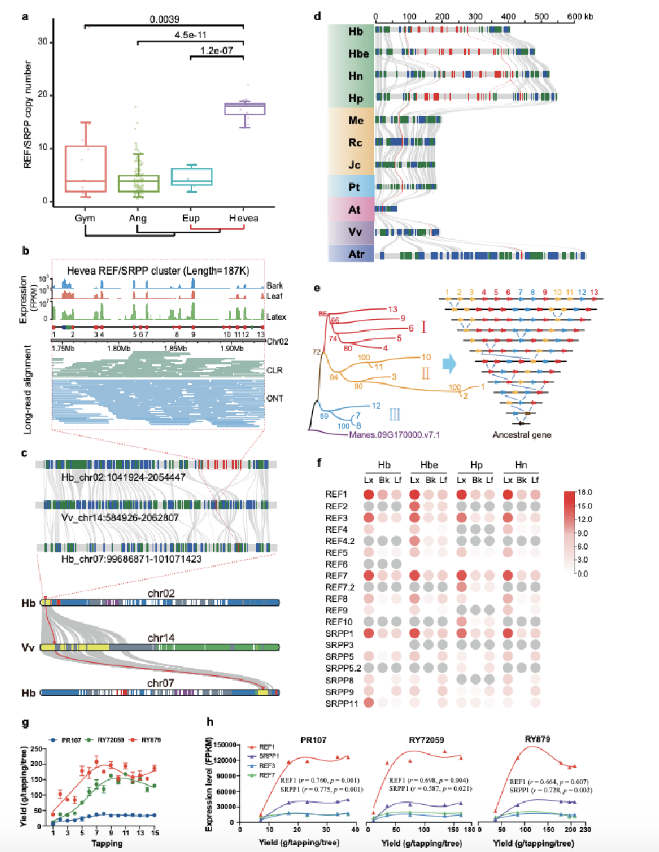
图1. 橡胶树8个种质的基因组拼接与注释   
       
图片  
图2. 橡胶树种质的群体遗传和进化分析

团队在前期研究中解析了橡胶树热研7-33-97基因组,发现REF/SRPP串联基因簇在产胶中具有重要作用。本研究通过对152个种子植物基因组的比较,结合大量的基因表达和橡胶产量数据,发现REF/SRPP在橡胶树属中发生了显著扩增,形成一个大的基因簇,并分化出表达显著受割胶伤害诱导、在产胶细胞乳管中特异超高表达、表达与产胶能力显著正相关的家族成员。同时,在其他产胶植物(如俄罗斯蒲公英和莴苣)基因组共线区域中,也出现了类似的REF/SRPP大基因簇。这一发现进一步证实了REF/SRPP大基因簇的产生,以及乳管特异性功能分化是植物产胶性状进化的关键分子基础。研究结果,为进一步探究产胶性状的进化机制,加快橡胶树资源的高效利用和品种遗传改良提供了重要理论依据和资源支撑。

图片 
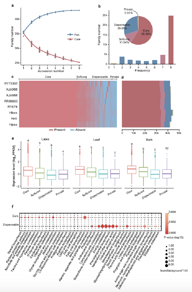
图3. 橡胶树泛基因组分析   
 
图片
图4. 橡胶树属REF/SRPP大基因簇的产生及功能分化

本研究论文的第一署名单位为热带作物生物育种全国重点实验室及中国热带农业科学院橡胶研究所。方永军副研究员和肖小虎副研究员为该论文的共同第一作者,海南大学唐朝荣研究员、兰州大学刘建全教授为该论文的共同通讯作者。广西大学张积森教授和中国农科院深圳农业基因组研究所林强副研究员等参与了该项工作。研究得到了国家自然科学基金、国家重点研发专项、海南省科技人才创新项目、海南省自然科学基金、热科院基本业务费等项目资助。

论文链接:https://www.nature.com/articles/s41467-024-51031-3

相关推荐