2026第二批农药登记公示:569 个新品、27 个原药,苯嘧磺草胺等热点成分悉数在列!

作者:《农资与市场》传媒 内容团队 2026/3/23 9:57:50
根据《行政许可法》《农药管理条例》有关规定,现将第十届全国农药登记评审委员会第31次执行委员会议审议通过的申请登记的569个农药产品、207个登记变更农药产品相关信息予以公示。如对公示内容有异议,请在公示期内以传真或电子邮件形式实名反馈(包含反馈人姓名、所在单位及联系方式)。公示时间:2026年3月19日至2026年3月25日。联系单位:农业农村部农药检定所综审处(北京市朝阳区麦子店街22号楼,邮
图片

根据《行政许可法》《农药管理条例》有关规定,现将第十届全国农药登记评审委员会第31次执行委员会议审议通过的申请登记的569个农药产品、207个登记变更农药产品相关信息予以公示。如对公示内容有异议,请在公示期内以传真或电子邮件形式实名反馈(包含反馈人姓名、所在单位及联系方式)。

公示时间:20263192026325

联系单位:农业农村部农药检定所综审处(北京市朝阳区麦子店街22号楼,邮编:100125)。

传真:010-59194063

电子信箱:icamags@agri.gov.cn。

附件:

1. 拟批准登记农药产品名单

2. 拟批准登记变更农药产品名单

农业农村部农药检定所

2026319


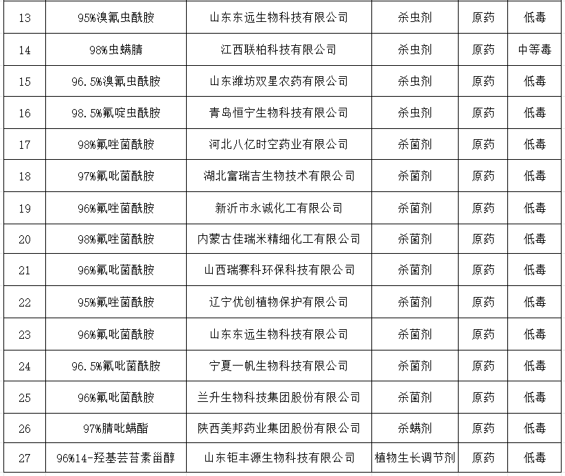
2026年第2批拟批准登记农药产品中新增569个农药产品,207个登记变更农药产品。此批次原药产品毒性绝大部分为低毒,占比达92.59%,微毒、中等毒占比均为3.70%,未出现高毒、剧毒等毒性的产品。
除草剂原药登记数量为9个,其中,苯嘧磺草胺原药登记数量为2个,其余均为1个。98% 双氯磺草胺与 98% 苯嘧磺草胺,均为对应成分当前登记的最高含量。
登记产品分别为98%氨氟乐灵、98%苯唑草酮、98%双氯磺草胺、98%氯酯磺草胺、97%苯嘧磺草胺、98%苯嘧磺草胺、97%唑啉草酯、98%砜吡草唑、97%丁噻隆。
杀虫剂原药登记数量为7个,其中,溴氰虫酰胺原药登记数量最多,为3个;氟啶虫酰胺原药登记数量为2个;其余均为1个。98%螺虫乙酯为该成分当前登记的最高含量。
登记产品分别为95%溴氰虫酰胺、96.5%溴氰虫酰胺、97%溴氰虫酰胺、98%螺虫乙酯、98.5%氟啶虫酰胺(2个)、98%虫螨腈。
杀菌剂原药登记数量为9个,其中,氟吡菌酰胺原药登记数量最多,为5个;氟唑菌酰胺原药登记数量次之,为4个。
登记产品分别为96%氟吡菌酰胺(3个)、96.5%氟吡菌酰胺、97%氟吡菌酰胺、95%氟唑菌酰胺、96%氟唑菌酰胺、98%氟唑菌酰胺(2个)。
杀螨剂原药登记数量为1个,登记产品为97%腈吡螨酯。
植物生长调节剂原药登记数量为1个,登记产品为96% 14-羟基芸苔素甾醇。
图片
图片
相关推荐