生物的性别分化机制一直是生命科学领域的研究热点。被子植物中虽然约有6%(~15800种)的物种分化出了“性别”,却零星分布在近半数的科中,而性别决定的遗传机制仅在少数植物中被报道。蔷薇科草莓属(Fragaria spp.)包含约25个种,具有多样的繁殖性系统以及自然倍性变异(2X、4X、5X、6X、8X、10X)。二倍体野生草莓均为雌雄同株两性花,而多倍体野生草莓几乎都是雌雄异株植物,雌雄分化与多
生物的性别分化机制一直是生命科学领域的研究热点。被子植物中虽然约有6%(~15800种)的物种分化出了“性别”,却零星分布在近半数的科中,而性别决定的遗传机制仅在少数植物中被报道。蔷薇科草莓属(Fragaria spp.)包含约25个种,具有多样的繁殖性系统以及自然倍性变异(2X、4X、5X、6X、8X、10X)。二倍体野生草莓均为雌雄同株两性花,而多倍体野生草莓几乎都是雌雄异株植物,雌雄分化与多倍体之间的关联使草莓属成为研究植物性别决定机制的理想材料。前人研究表明八倍体野生草莓拥有同态的雌性异配(ZW)性染色体,并提出剪切-粘贴机制在不同种中的性染色体转换易位模型(Tennessen等,2018)。然而,目前关于四倍体野生草莓的性别分化机制尚无报道,染色体上性别决定区域在草莓属内不同倍性物种中是独立演化还是相对保守我们还不得而知。2024年1月7日,云南农业大学乔琴教授与中科院昆明植物所张体操研究员等合作团队在国际植物学一流期刊Plant Biotechnology Journal(IF=13.8)在线发表了题为“Genomic analyses provide insights into sex differentiation of tetraploid strawberry (Fragaria moupinensis)”的学术论文,该研究成功鉴定了四倍体西南草莓雌花特异性发育的决定基因,并揭示了属内四倍体野生草莓性别分化的起源和分子遗传机制。这是该合作团队继植物基因组演化研究发表在PNAS(2019,2021)、Nature Genet(2020)、BMC Biol(2021)、JIPB(2022)之后的又一原创成果。

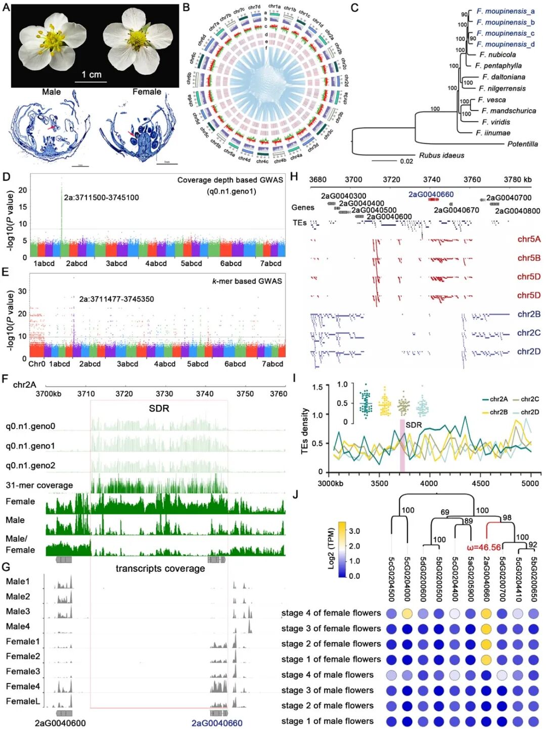
本研究首先成功组装了同源四倍体西南草莓(Fragaria moupinensis)的896.26 Mb单倍体型高质量基因组(4C),并将99.87%的序列锚定到28条假染色体上(图1A-C)。在此基础之上,分别基于k-mer和覆盖率进行全基因组关联分析(GWAS),并在2a号染色体上鉴定了一段33.6kb的非重组雌性W特异性别决定区域(SDR)。基因组注释和雌雄花不同发育时期转录组结果均显示该SDR区仅含一个候选性别决定基因(FmoAFT)。进一步的共线性和进化分析显示西南草莓为ZZZW型四倍体,且该段SDR可能是通过5号染色体片段重复产生,核酸替换率的Ka/Ks分析表明FmoAFT基因受到了强烈的自然选择作用(图1D-J)。

图1. 西南草莓基因组特征与性别决定区(SDR)和候选基因鉴定。
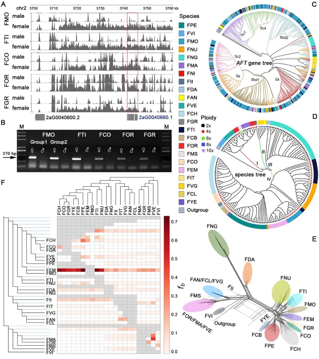
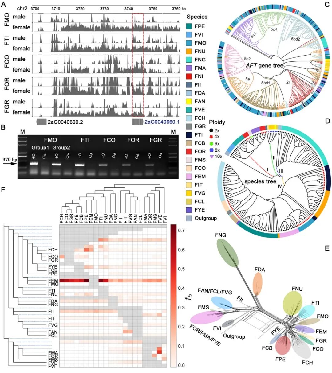
为了探究FmoAFT在草莓属内四倍体物种及其他倍性物种的起源演化情况,对草莓属21个物种184个体进行了基因组重测序分析和同源基因PCR扩增,结果显示该SDR区在所有四倍体物种中均表现出保守的雌株特异性(图2A-B),群体遗传结果显示谱系不完全分选和基因渐渗可能为FmoAFT在四倍体物种中的保守性作出了贡献。但在二倍体和八倍体物种中并未找到FmoAFT的直系同源序列,表明四倍体和八倍体草莓的雌雄异株性别分化机制可能是独立演化的(图2C-F)。

图2. 性别决定基因AFT在四倍体草莓的保守性及属内演化特征。
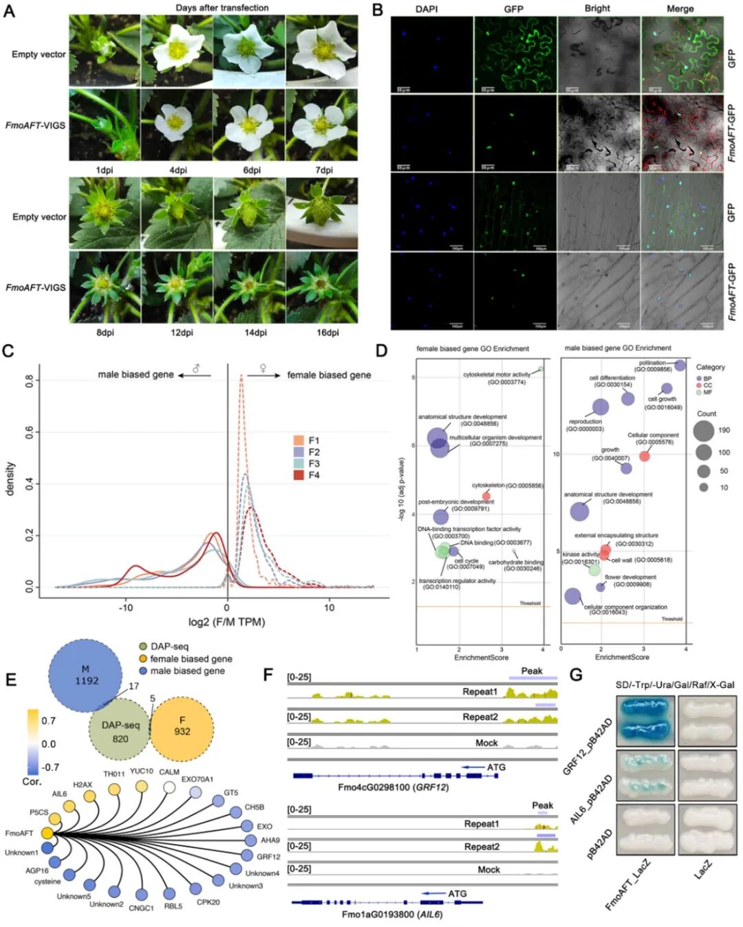
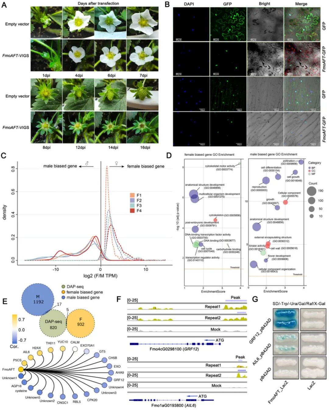
最后,为了探讨该基因在草莓性别分化中的功能,该研究利用病毒诱导的基因沉默(VIGS)敲低了栽培草莓中FmoAFT同源转录本的表达,揭示了其在早期心皮发育过程中促进雌性功能的潜在作用。本文还应用DNA亲和纯化测序(DAP-seq)和酵母单杂交实验进一步鉴定了FmoAFT的潜在靶基因(图3)。接下来FmoAFT及靶基因在草莓花发育中的具体作用仍有待进一步阐明。总之,该研究为草莓性别决定的遗传基础和演化提供了新的线索,为四倍体草莓开发了有效的性别特异性标记,有助于在育种计划中制定性别控制的策略。

图3. 性别分化FmoAFT基因偏性表达、基因功能及互作蛋白分析。
云南农业大学乔琴教授为文章第一和共同通讯作者,博士生曹强为共同第一作者,中国科学院昆明植物所张体操研究员为通讯作者。昆明植物所孙航院士、博士生张仁纲,沈阳农业大学雷家军教授、薛莉博士,云南大学硕士生吴明钊、郑译冰玥,以及美国俄勒冈州立大学Aaron Liston教授也参与了本研究。该研究得到了国家自然科学基金和云南省科技项目的资助。