国家发改委、国家能源局重要通知 重点保障化肥生产等农业生产用电

作者:国家发展改革委 国家能源局 2023/10/11 8:16:25
日前,国家发展改革委、国际能源局印发《电力负荷管理办法(2023年版)》,其中明确,编制有序用电方案应重点保障居民生活、排灌、化肥生产等农业用电。  国家发展改革委 国家能源局关于印发《电力负荷管理办法(2023年版)》的通知  发改运行规〔2023〕1261号  各省、自治区、直辖市发展改革委、能源局,北京市城市管理委员会,天津市工信局,上海市、重庆市经信委,辽宁省、四川省、甘肃省工信厅,国家电

日前,国家发展改革委、国际能源局印发《电力负荷管理办法(2023年版)》,其中明确,编制有序用电方案应重点保障居民生活、排灌、化肥生产等农业用电。


  国家发展改革委 国家能源局关于印发《电力负荷管理办法(2023年版)》的通知

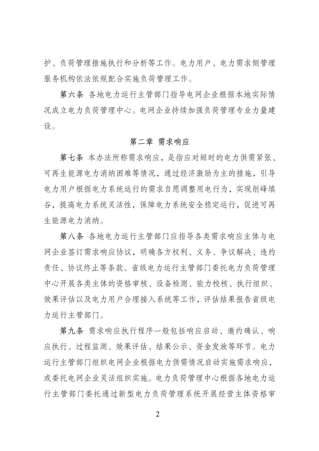
  发改运行规〔2023〕1261号


  各省、自治区、直辖市发展改革委、能源局,北京市城市管理委员会,天津市工信局,上海市、重庆市经信委,辽宁省、四川省、甘肃省工信厅,国家电网有限公司、中国南方电网有限责任公司,有关中央发电企业:


  为贯彻落实党的二十大精神,加快规划建设新型能源体系,深化电力需求侧管理,确保电网安全稳定运行,保障社会用电秩序,我们对2011年发布的《有序用电管理办法》进行了修订,形成了《电力负荷管理办法(2023年版)》。现印发给你们,请遵照执行。

图片

图片

图片

图片

图片

图片

图片

图片

图片

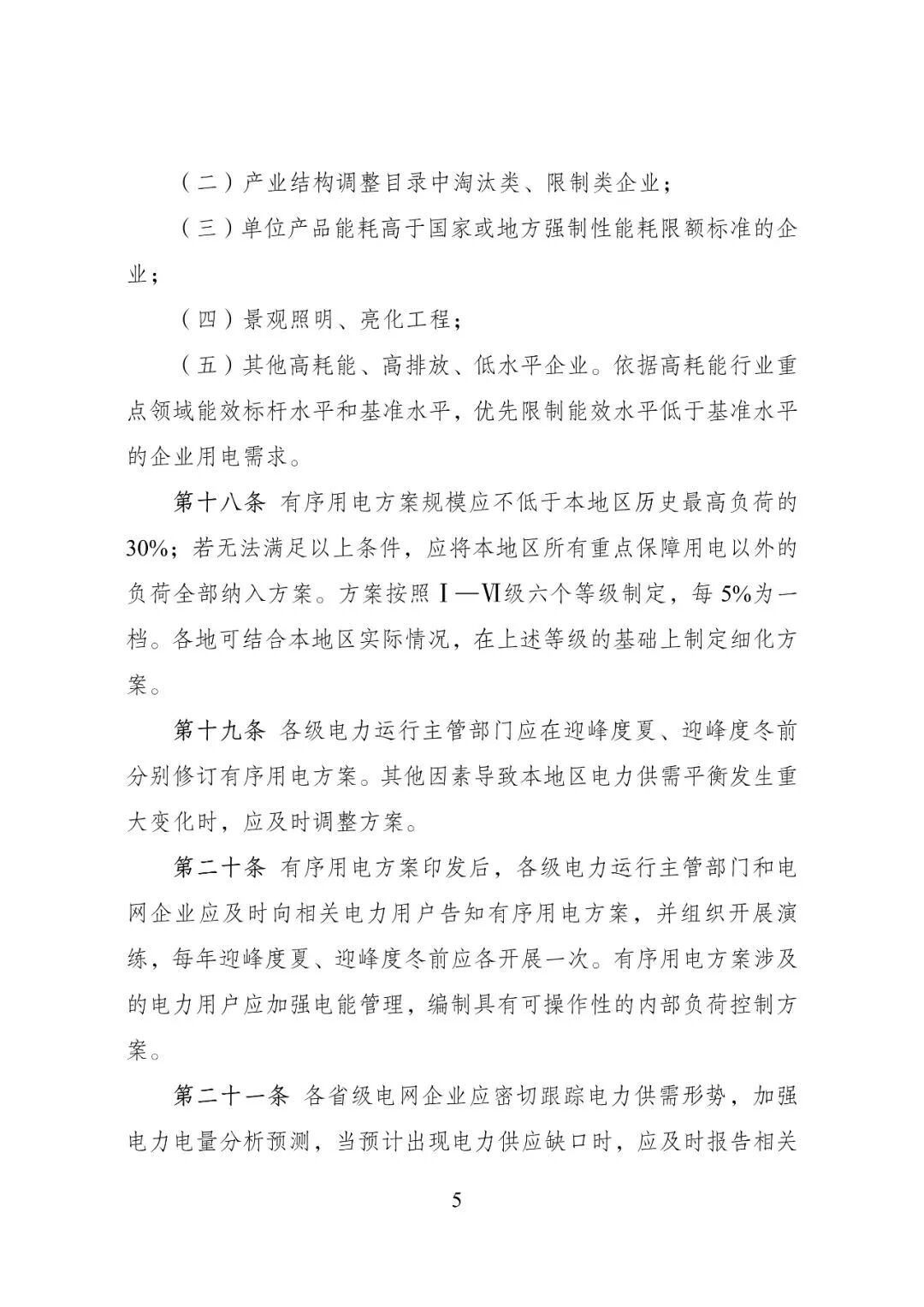
图片

  国家发展改革委

  国 家 能 源 局

  2023年9月7日



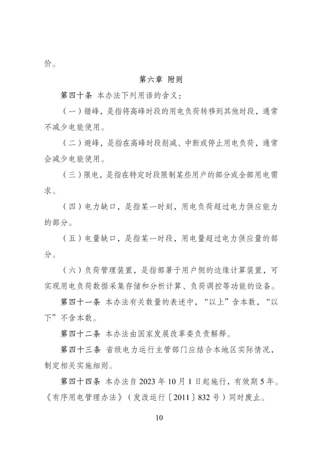
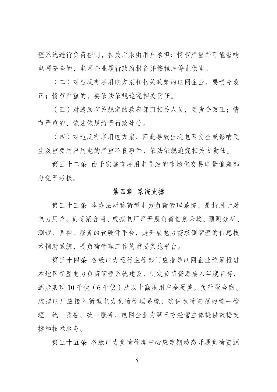
相关推荐