纳米肥料可以促黄瓜幼苗生长并改善铁吸收

作者:中国农科院报道 2024/5/23 14:29:54
近日,中国农业科学院蔬菜花卉研究所无土栽培课题组在MgFe-LDHs纳米材料的植物学应用方面取得重要进展,首次将MgFe-LDHs应用于植物营养学,发现其可以促进黄瓜幼苗生长并改善铁吸收,为进一步开发基于LDHs的复合金属纳米肥打下基础,相关研究成果以“Enhancing iron content and growth of cucumber seedlings with MgFe-LDHs un


近日,中国农业科学院蔬菜花卉研究所无土栽培课题组在MgFe-LDHs纳米材料的植物学应用方面取得重要进展,首次将MgFe-LDHs应用于植物营养学,发现其可以促进黄瓜幼苗生长并改善铁吸收,为进一步开发基于LDHs的复合金属纳米肥打下基础,相关研究成果以“Enhancing iron content and growth of cucumber seedlings with MgFe-LDHs under low-temperature stress”为题发表于生物学知名期刊Journal of Nanobiotechnology上(IF=10.2)。


图片


在土壤及栽培基质中,铁元素主要以农作物难以吸收的不溶性形态存在,导致膳食性铁缺乏现象普遍存在。由于无法通过食用足够的肉类补铁,全球约有20亿贫困人口受此影响,特别是贫穷国家的孕妇和婴幼儿。缺铁可致缺铁性贫血,引发一系列并发症。尽管螯合铁对作物补铁有效,但成本和环境影响限制其应用,且高浓度螯合物与酶或蛋白质竞争微量元素,进而抑制作物生长。因此,人们致力于寻找新型铁肥,以改善作物铁吸收,解决铁缺乏造成的“隐性饥饿”。层状双金属氢氧化物(LDHs)作为一种二维纳米材料,在生命医学领域已取得广泛使用。例如,其中一种LDHs作为抗胃酸药物(达喜,Bayer)已在临床上得到广泛应用。此外,LDHs在植物基因工程及植物保护的研究中也展现了其独特的价值。然而,关于将LDHs开发为由常见金属元素构成的复合纳米肥料,以改善植物营养状况的可能性,目前尚未见诸报道。

图片

图1 模式图



图片

图2 MgFe-LDHs的合成与表征


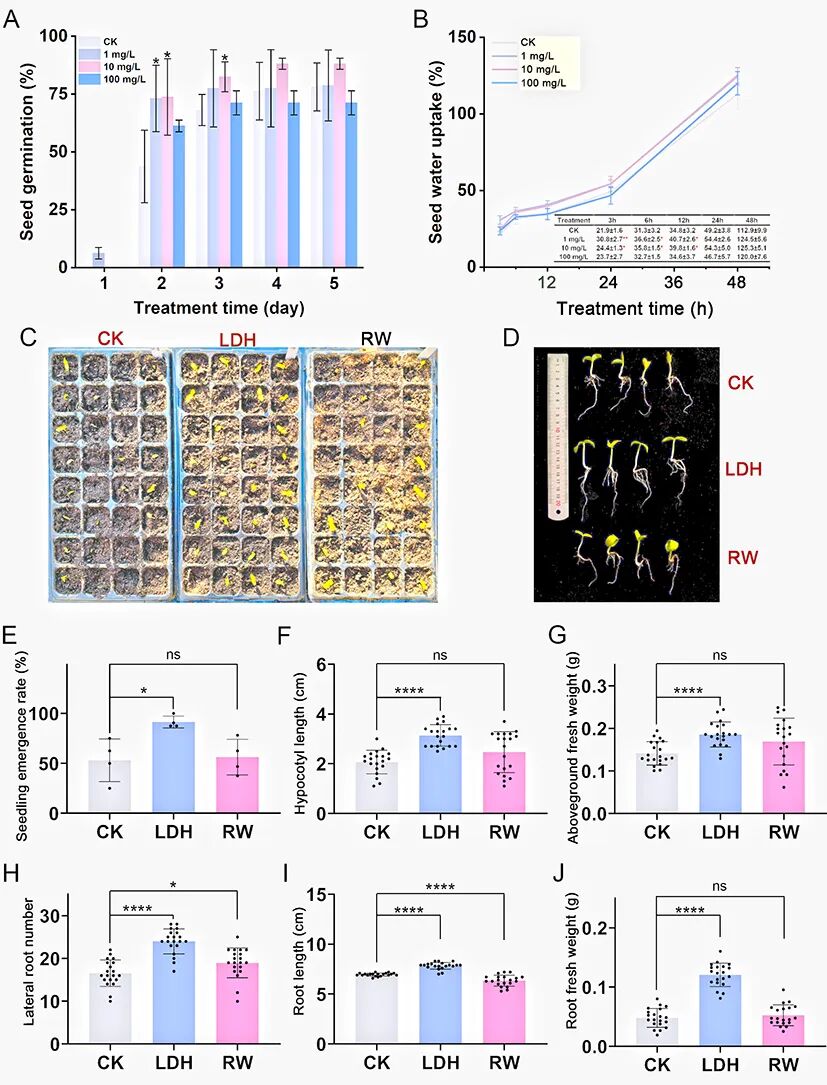
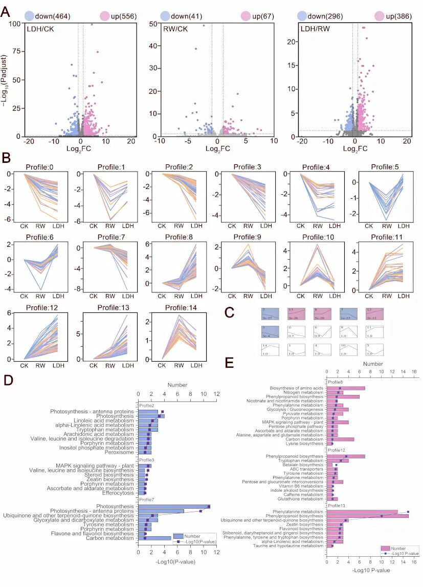
基于上述科学问题,本研究合成了MgFe-LDHs纳米材料并表征。通过种子萌发和吸水实验确定了10 mg/L这一对黄瓜种子萌发影响最为显著的浓度。在实验室内对黄瓜种子进行催芽处理后,将其播种于日光温室并采用该浓度灌溉,栽培期间只补充水分。10天后观察到黄瓜出苗率及幼苗生长得到显著提升。结合温控数据和超薄切片结果,确定黄瓜幼苗遭受低温胁迫。通过在人工气候室的低温和常温模拟实验,证实了MgFe-LDHs可以促进低温胁迫下黄瓜的出苗率和幼苗生长。本研究综合运用SEM、TEM、FTIR和ICP-OES技术,探讨了MgFe-LDHs在黄瓜幼苗体内的细胞命运,发现MgFe-LDHs能够吸附在幼苗成熟区根毛表面,改善Fe、N、K、S等植物营养元素的吸收,从而增加幼苗对营养元素的累积。本研究结合植物生理学、分子生物学实验和转录组学验证,揭示了MgFe-LDHs促进种子出苗、抵抗低温胁迫和增强营养吸收的潜在分子机制:MgFe-LDHs显著提高SA含量,进而增强CsFAD3基因表达;增加GA3含量,促进氮代谢和蛋白质合成,进而提高N元素吸收;降低ABA和JA激素含量,减轻对种子萌发和幼苗生长的抑制,从而提高出苗率;增强过氧化物酶基因表达和活性,提升对低温胁迫的抗性等。



图片

图3 MgFe-LDHs促进种子发芽与幼苗生长



图片

图4 根的转录组分析


中国农业科学院蔬菜花卉研究所为论文完成第一和通讯作者单位。蒋卫杰研究员、余宏军研究员和吴鸿洋博士后为本论文共同通讯作者,吴鸿洋博士后、硕士生万潇阳和德国亥姆霍兹慕尼黑研究中心牛婕斐博士为论文共同第一作者。中国科学院植物所王树芳助理研究员、昆明理工大学教师张玉、北京林业大学郭亚玉博士后等参与研究。中国农业科学院区划所金继运研究员和中国农业大学李兰馨副教授等为本文提出了宝贵意见。本研究得到了国家自然科学基金和国家大宗蔬菜产业体系资助。


论文链接:https://jnanobiotechnology.biomedcentral.com/articles/10.1186/s12951-024-02545-x

相关推荐