研究揭示调控植物叶绿体生物发生的机制

作者:AgriPheno 2024/7/26 13:56:51
光合作用是生命的基础,在真核生物中,它发生在叶绿体中。普遍认为,叶绿体起源于10多亿年前开始的光合原核生物和异养真核生物之间的内共生。提高光合效率被认为是作物改良的重要目标。但是,为了设计这一关键过程,需要提高对光合作用基因调控网络的认知。叶绿体生物发生依赖于转录因子的调控,GOLDEN2-LIKE(GLK)家族转录因子是其主要调节因子。但glk突变体仍含有残留叶绿素,表明还有其他蛋白质参与其中。

光合作用是生命的基础,在真核生物中,它发生在叶绿体中。普遍认为,叶绿体起源于10多亿年前开始的光合原核生物和异养真核生物之间的内共生。提高光合效率被认为是作物改良的重要目标。但是,为了设计这一关键过程,需要提高对光合作用基因调控网络的认知。叶绿体生物发生依赖于转录因子的调控,GOLDEN2-LIKE(GLK)家族转录因子是其主要调节因子。glk突变体仍含有残留叶绿素,表明还有其他蛋白质参与其中。由于正向遗传学未能识别出这些蛋白质,剑桥大学Julian M. Hibberd等人认为是遗传冗余阻碍了它们的鉴定,而对地钱(Marchantia polymorpha)等基因组更紧凑的物种的分析可以规避这个问题。

图片
2024年7月23日,Cell在线发表了剑桥大学Julian M. Hibberd等人题为“MYB-related transcription factors control chloroplast biogenesis”的研究文章,报道了通过对苔藓植物地钱和被子植物拟南芥(Arabidopsis thaliana)的研究,发现MYB相关转录因子(RR-MYBs)调控叶绿体生物发生和光合作用基因表达。
图片
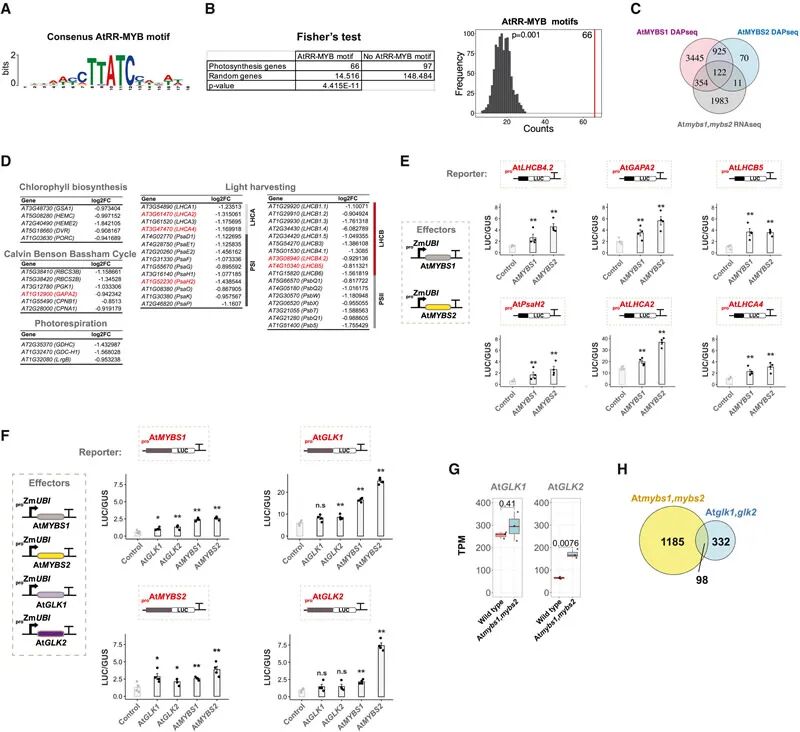
图1 MpRR-MYB5与MpRR-MYB2协同调节叶绿体生物发生
图片
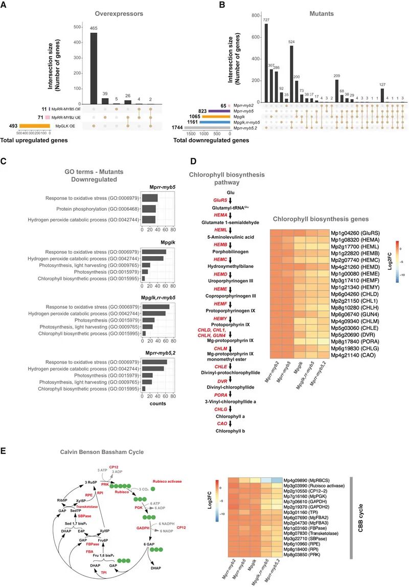
图2 MpRR-MYB5与MpGLK协同作用以调节叶绿体生物发生
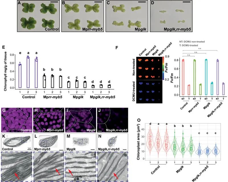
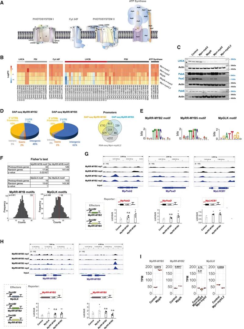
为了鉴定调控叶绿体生物发生的转录因子,Julian M. Hibberd等人通过对公开的RNA测序数据进行重新检查、基因编辑和表型分析,鉴定出两个调控叶绿体生物发生和光合作用基因表达的RR型MYB相关转录因子(MpRR-MYB5和MpRR-MYB2)。功能分析表明,MpRR-MYB5和MpRR-MYB2在调控叶绿体生物发生方面具有协同作用,双突变体Mprr-myb5,2的叶绿体发育非常有限,叶绿素含量显著降低,叶绿体变小,类囊体发育不良;MpRR-MYB5和MpRR-MYB2与MpGLK共同调控叶绿体生物发生,MpGLK突变体的叶绿体发育也受到影响,但程度较Mprr- myb5,2双突变体弱。在Mpglk,rr-myb5双突变体中,叶绿体更小,类囊体膜更少,基粒堆叠减少;MpRR-MYB5和MpRR-MYB2调控叶绿素生物合成和光合作用相关基因的表达,它们的突变导致这些基因的转录丰度降低,光合作用相关蛋白的表达减少。通过DNA亲和纯化和测序(DAP-seq)发现,MpRR-MYB5和MpRR-MYB2能够结合光合作用基因的启动子并激活其表达。对拟南芥中同源物(AtMYBS1和AtMYBS2)的研究,验证了MYB相关转录因子功能的保守性。
图片
图3 MpRR-MYB5 和 MpRR-MYB2 调节编码叶绿素生物合成的基因表达以及卡尔文本森循环
图片
图4 MpRR-MYB5&2靶向光合作用基因
图片
图5 RR-MYBs相互功能冗余,但MpRR-MYBs和MpGLK之间的冗余有限
图片
图6 AtMYBS1&2可以结合和激活光合作用基因以及参与叶绿体生物发生的转录因子

该研究将对植物生物学领域产生深远的影响,为植物生物学领域的多个方面带来了新的启示和研究方向。MYB相关转录因子(RR-MYBs)的鉴定,填补了对叶绿体发育调控机制理解的空白,为进一步研究叶绿体的形成和功能提供了新的视角;RR- MYBs在叶绿体生物发生中起着至关重要的作用,且其目标比已知的GLK转录因子更广泛,这为通过基因工程或育种手段提高作物的光合作用效率和产量提供了新的潜在靶点,有助于推动作物改良和农业发展;RR-MYBs与GLK转录因子之间存在复杂的相互作用和协同调控关系,这一发现将促使科学家进一步研究植物中基因调控网络的复杂性,以及这些网络如何响应环境和发育信号进行调节;从进化的角度来看,RR -MYBs在陆地植物中普遍存在,且在不同物种中具有保守的功能,这有助于深入理解植物在进化过程中如何适应环境变化和发展出复杂的生理特征;叶绿体生物发生与氮和硫同化、氨基酸、脂肪酸和类胡萝卜素的生物合成等过程密切相关,对RR- MYBs的研究可能为这些相关生物学过程的研究提供线索,促进对植物整体生理代谢的综合理解。
图片
未来的研究需要进一步阐明涉及RR-MYBs和GLK的基因调控网络的精确架构,包括通过ChIP-seq等方法定义其靶标在空间和时间上的分布,了解其如何受发育和环境信号的调控,以及探索RR-MYBs与光信号网络和激素网络的关系的作用,以及与其他蛋白质的相互作用和翻译后调控。
相关推荐