氯虫苯甲酰胺、丙硫菌唑等137个农药产品将获登记

作者:农药资讯网 2024/2/1 8:38:54
2024年1月25日,农业农村部农药检定所公示了2024年第1批拟批准登记农药产品名单。根据《行政许可法》《农药管理条例》有关规定,农业农村部农药检定所将第十届全国农药登记评审委员会第6次执行委员会议审议通过的申请登记的137个农药产品、274个登记变更农药产品相关信息予以公示。公示时间:2024年1月25日至2024年1月31日。拟批准登记的137个农药产品包括:43个除草剂、40个杀虫剂、3个
2024年1月25日,农业农村部农药检定所公示了2024年第1批拟批准登记农药产品名单。

根据《行政许可法》《农药管理条例》有关规定,农业农村部农药检定所将第十届全国农药登记评审委员会第6次执行委员会议审议通过的申请登记的137个农药产品、274个登记变更农药产品相关信息予以公示。公示时间:2024年1月25日至2024年1月31日。
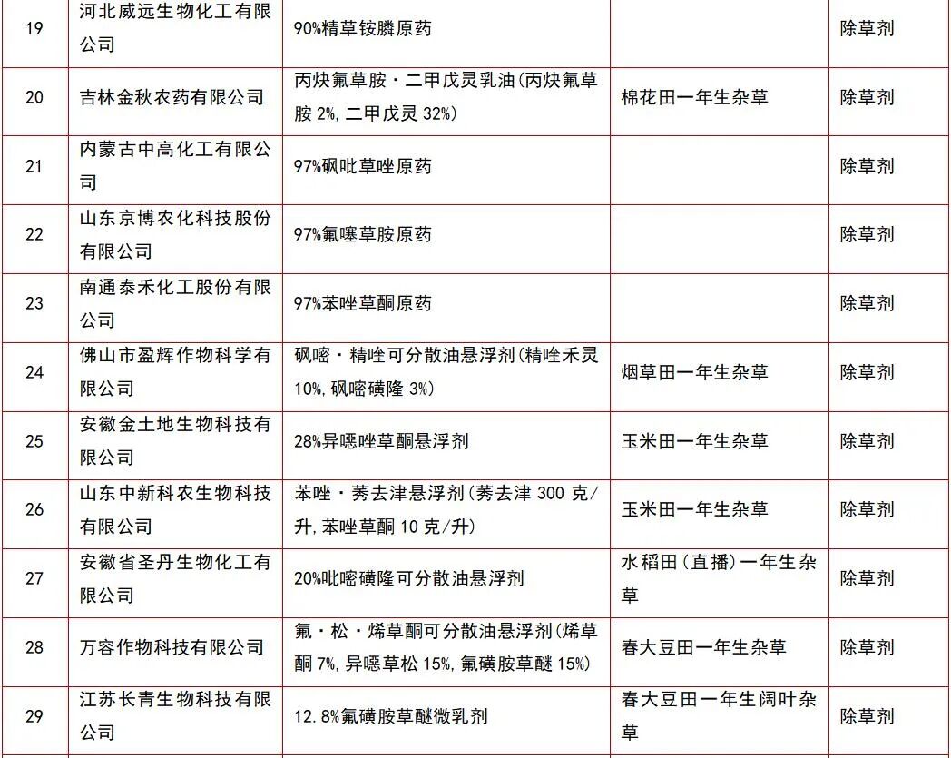
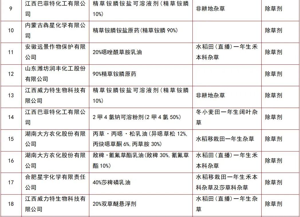
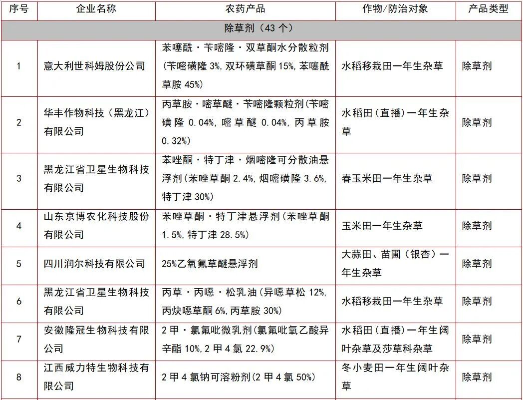
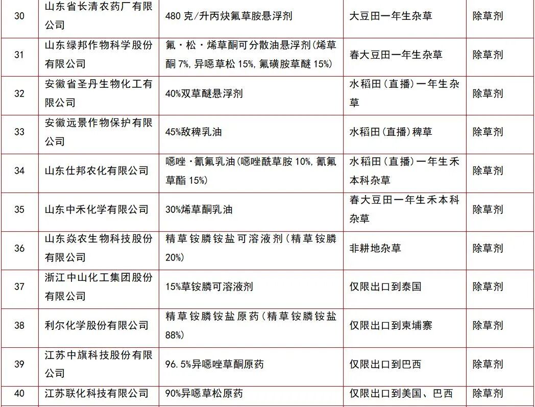
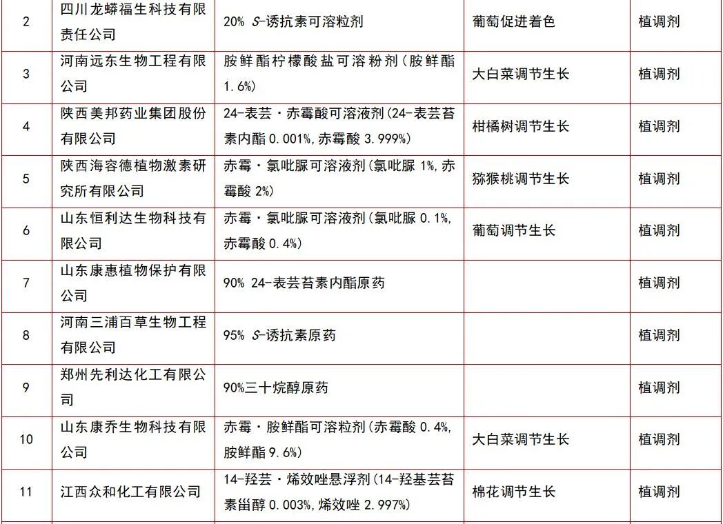
拟批准登记的137个农药产品包括:43个除草剂、40个杀虫剂、3个杀虫杀菌剂、32个杀菌剂、2个杀螺剂、2个卫生杀虫剂、15个植物生长调节剂(简称“植调剂”)(表1)。
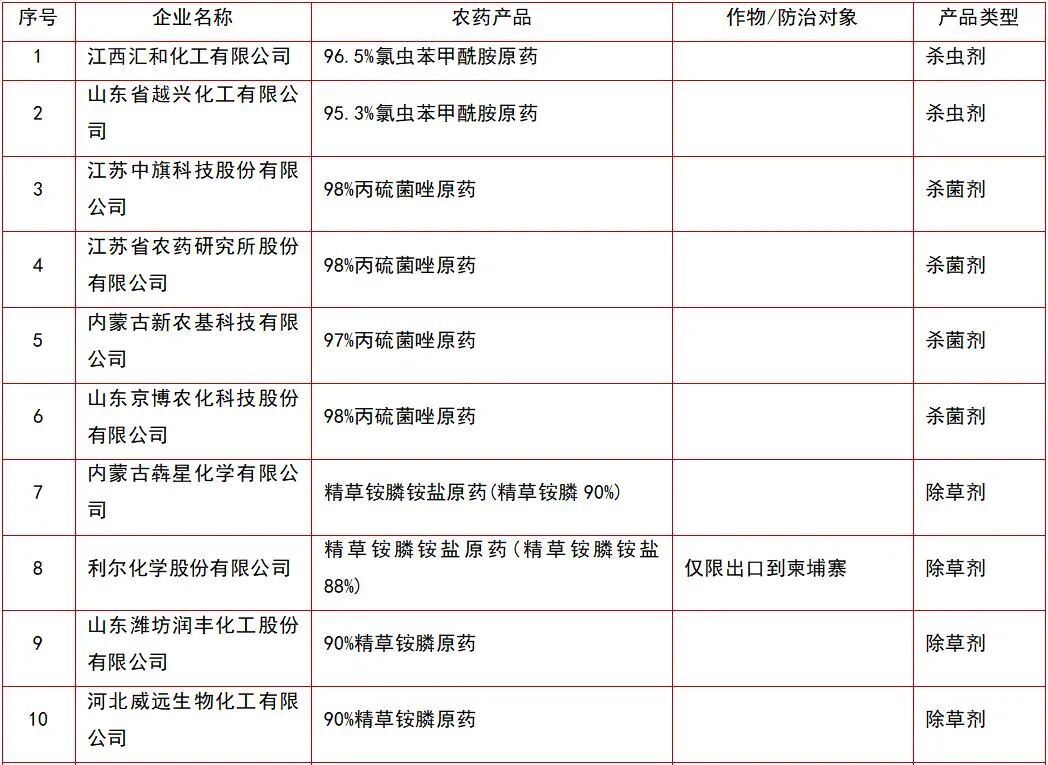
在今年首批拟批准登记农药产品名单中,21个原药产品进入榜单(表2)。包括:2个氯虫苯甲酰胺原药、4个丙硫菌唑原药、4个精草铵膦原药、1个砜吡草唑原药、1个氟啶虫酰胺原药、1个氟噻草胺原药、1个苯唑草酮原药、1个异噁唑草酮原药、1个异噁草松原药、1个2甲4氯原药、1个嘧菌酯原药、1个24-表芸苔素内酯、1个S-诱抗素原药、1个三十烷醇原药。
表1  137个拟批准登记农药产品名单

图片

图片

图片

图片

图片

图片

图片

图片

图片

图片

图片

图片

图片

图片


表2  21个拟批准登记农药原药产品名单

图片

图片

相关推荐