南京农大揭示苹果果实糖酸含量的分子机制

作者:iPlants 2024/5/21 14:18:10
南京农业大学园艺学院王三红教授团队在Plant Communications发表了题为“Whole genome resequencing identifies candidate genes and allelic variation in the MdNADP-MEpromoter that regulate fruit malate and fructose contents i

南京农业大学园艺学院王三红教授团队在Plant Communications发表了题为“Whole genome resequencing identifies candidate genes and allelic variation in the MdNADP-ME promoter that regulate fruit malate and fructose contents in apple”的研究论文。该研究对一个苹果的杂交群体257个样品进行全基因组重测序,鉴定到调控苹果果实果糖和苹果酸含量的候选基因MdNADP-ME,揭示MdMYB2-MdNADP-ME分子模块在调控苹果果实果糖和苹果酸含量中的重要作用,发现MdNADP-ME启动子等位基因变异影响其与MdMYB2的结合能力,并针对该变异开发了dCAPS标记,用于预测杂交后代苹果果实果糖含量。

图片

https://doi.org/10.1016/j.xplc.2024.100973

图片

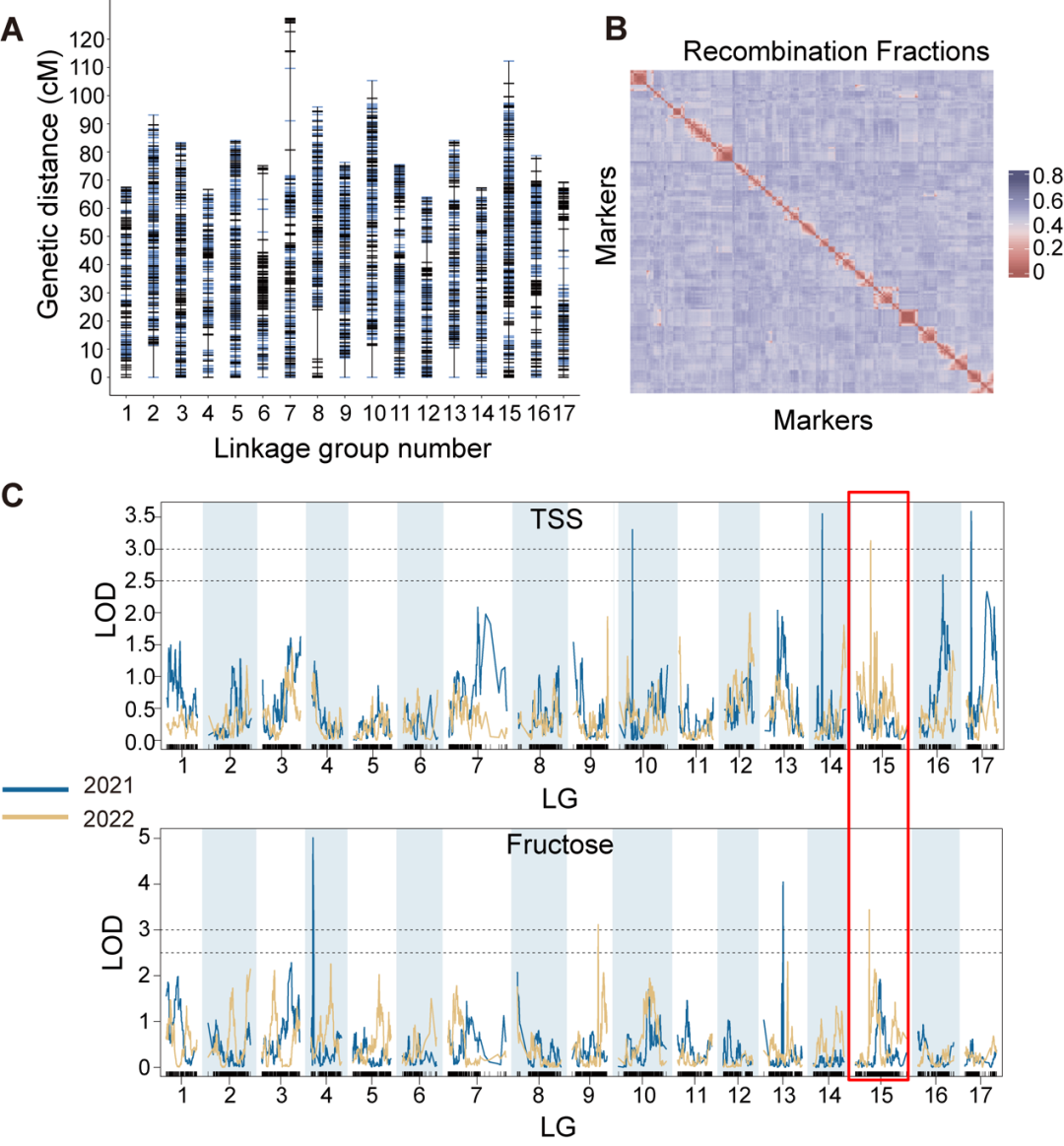
图1 苹果遗传图谱的构建及果实糖含量QTL定位

研究人员对苹果栽培品种‘嘎拉’(Malus domestica Borkh)和野生种质‘夏红肉’(Malus sieversii(Ledeb.)Roem)及其255个F1后代进行全基因组重测序,构建了苹果高密度遗传图谱,并对苹果果实糖、酸含量性状进行了QTL定位,同时整合亲本果实发育不同阶段的转录组数据,挖掘到苹果果实糖酸含量遗传调控的候选基因MdNADP-ME(图 1)。通过超表达和基因沉默,证实MdNADP-ME在促进苹果酸降解和果糖积累中的关键作用(图2)。

图片

图2 MdNADP-ME在苹果愈伤组织和果实中的功能分析

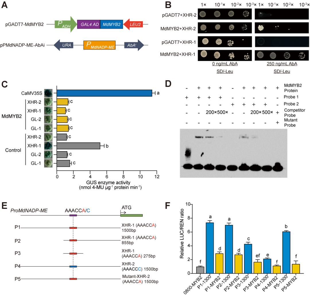
研究发现MdNADP-ME基因启动子中一个MYB1AT元件(AAACCA/C)在‘嘎拉’和‘夏红肉’中存在等位基因变异,前者为XHR2/XHR2纯合型,而后者为XHR1/XHR2杂合型。通过系统发育树分析、RNA-Seq、酵母单杂和EMSA等手段,发掘了结合MYB1AT元件的上游转录因子MdMYB2,MdMYB2作为转录抑制因子可与启动子XHR1单倍型结合,而与XHR-2启动子单倍型的结合能力较弱(图3 A~D),从而导致在‘嘎拉’(高糖、低酸)和‘夏红肉’(低糖、高酸)中MdNADP-ME表达的差异(图3E,F)。


图片

图3 MdMYB2与MdNADP-ME启动子的结合以及MdMYB2对MdNADP-ME启动子的转录激活验证

MdMYB2与MdNADP-ME启动子相互作用,XHR1/XHR2基因型的MdNADP-ME基因转录活性低于XHR2/XHR2基因型,从而引起果实成熟时期的果糖含量差异(图4)。基于此SNP位点,研究者开发了一个与果实果糖含量相关的dCAPS标记,可进一步应用于高果糖含量苹果品种的选育。

图片

图4 MdNADP-ME启动子的SNP变异影响MYB2转录调节MdNADP-ME表达水平、苹果酸和果糖含量的模型

南京农业大学园艺学院果树生物技术实验室王三红教授为该论文的通讯作者。南京农业大学园艺学院博士研究生傅伟红为该论文的第一作者。南京农业大学博士研究生徐旭和兰黎明,已毕业硕士仇琬钧和丁梦参与了该项研究。江苏徐淮地区徐州市农业科学院赵林研究员构建了苹果杂交群体,南京农业大学园艺学院渠慎春教授对该研究进行了重要的指导和建议。该研究得到了国家重点研发计划(2019YFD1000103)和江苏高校优势学科建设项目(PAPD)的支持。


相关推荐