黄三文团队绘制豆科植物根瘤发育的时空转录图谱

作者:iPlants 2024/8/7 13:59:29
合成氮肥作为保障全球粮食安全的基石,其生产量随着人口膨胀而持续增长。然而,这一进程伴随着高昂的能源消耗与不容忽视的环境问题。鉴于此,寻求绿色、高效的氮肥替代方案已成为推动农业可持续发展的紧迫任务。其中,改造利用豆科植物的共生结瘤固氮能力具有巨大的开发潜力。早在19世纪末,科学家便发现了豆科植物根瘤固氮的现象。进入现代分子生物学时代,随着多种豆科植物的基因组和转录组被解析,科学家们发现根瘤内活跃着数

合成氮肥作为保障全球粮食安全的基石,其生产量随着人口膨胀而持续增长。然而,这一进程伴随着高昂的能源消耗与不容忽视的环境问题。鉴于此,寻求绿色、高效的氮肥替代方案已成为推动农业可持续发展的紧迫任务。其中,改造利用豆科植物的共生结瘤固氮能力具有巨大的开发潜力。


早在19世纪末,科学家便发现了豆科植物根瘤固氮的现象。进入现代分子生物学时代,随着多种豆科植物的基因组和转录组被解析,科学家们发现根瘤内活跃着数以千计的基因。这些基因不仅覆盖了广泛的生物学功能,还遵循着特定的时空表达模式,确保了根瘤正常行使功能。因此,深入揭示这些基因背后的分子调控网络,是改造和利用共生结瘤固氮能力的关键所在。



近日,中国农业科学院深圳农业基因组研究所(岭南现代农业科学与技术广东省实验室深圳分中心,以下简称“基因组所”)联合华大基因,在《自然·通讯(Nature Communications)》上在线发表了题为“Mapping the molecular landscape of Lotus japonicus nodule organogenesis through spatiotemporal transcriptomics”的研究论文,绘制了模式豆科植物百脉根 (L. japonicus) 根瘤发育的时空转录图谱,揭示了根瘤发育背后的分子调控网络。



图片


首先,研究人员基于已有研究进行了形态学观察,确定了百脉根根瘤发育的关键时期。随后,利用华大基因开发的Stereo-seq空间转录组技术,对不同发育阶段的根瘤样品进行了空间转录组检测。通过质量控制流程,研究人员获得了72份高质量样品数据,并进行了无监督聚类分析,成功解析和注释了根瘤在各个发育阶段的主要组织区域类型 (图1)。


图片

图1 百脉根根瘤空间转录组数据聚类分析结果


其中,研究人员重点关注了根瘤中最为重要的侵染区,即共生关系建立的组织区域。通过绘制侵染区的分子发育轨迹,发现侵染区从预侵染 (pre-infection) 到功能成熟主要包括五个发育阶段 (图2a)。进一步通过差异表达基因共调控模块分析,获得了各发育阶段的功能基因集(图2b),并依靠其中已研究基因的信息对这五个主要发育阶段所对应的生物学过程进行了注释 (图2c),从分子层面解析了侵染区的发育进程。


图片

图2 | 根瘤侵染区的发育轨迹和功能基因


借助这样精细的解析,研究人员发现了共生固氮关键基因家族——NLP (NIN-LIKE PROTEIN) 中成员LjNLP3的新功能。先前研究表明,在苜蓿中,LjNLP3的直系同源基因MtNLP2在根瘤成熟阶段扮演着重要的调控角色。本研究中,根据LjNLP3所展现的时空表达模式 (图2d),研究人员推测该基因可能在根瘤由早期发育阶段转向成熟发育阶段中也起作用,并通过表型实验确认过表达LjNLP3会促使根瘤提前进入成熟发育阶段 (图2e),证实了这一推测,加深了我们对NLP家族在共生结瘤固氮中所起作用的认识。


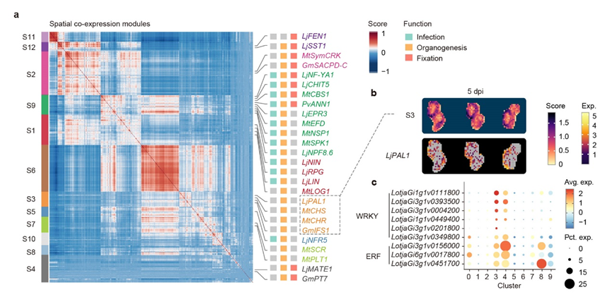
同时,该研究还进行了空间共表达模块分析,旨在从全局视角解析根瘤发育的分子调控网络 (图3a),补充揭示上述发育轨迹分析遗漏的潜在功能基因。其中,研究人员发现模块S3的基因主要在根瘤早期皮层中表达 (图3b),包含了多个已报道的与结瘤相关的类黄酮代谢酶基因 (图3a),这些基因在低氮条件下表达,促进植物产生类黄酮吸引根瘤菌共生,对根瘤发生至关重要。然而,调控这些基因表达的转录因子并不明确。因此,研究人员分析了该模块的转录因子,并鉴定到数个WRKY家族基因 (图3c)。鉴于WRKY类转录因子已被报道参与调控多种植物类黄酮代谢途径,这些WRKYs很可能是结瘤过程中调控类黄酮代谢的基因。


图片

图3 | 空间共表达模块分析揭示参与根瘤发育的基因


该研究不仅为根瘤发育研究提供了全面的数据集和深入的分子机制解析,还为未来的农业应用提供了重要的理论依据。


基因组所黄三文团队博士后叶柯邑为论文第一作者兼通讯作者郑建树副研究员和华大基因刘欢研究员为论文共同通讯作者。基因组所博士后卜凤娇、华大基因博士后钟荔媛、基因组所研究生董兆年马召旭为论文共同第一作者黄三文院士对该工作给予了重要指导,科研助理唐展鹏、加州大学戴维斯分校William J. Lucas教授、华大生命科学研究院徐讯研究员、中国科学院分子植物科学卓越创新中心王二涛研究员、中国农业科学院蔬菜花卉研究所杨学勇研究员和中山大学张雨教授参与了此工作。该研究得到了国家重点研发项目 (2019YFA0906200)、深圳市杰出人才项目、深圳市大鹏新区科技创新和产业发展专项资金 (RC201901-05) 和国家自然科学基金 (32070250) 的支持。


原文链接(点击“阅读原文”跳转):

https://doi.org/10.1038/s41467-024-50737-8

相关推荐