又一重拳出击,从源头杜绝以假乱真、以次充好!

作者:国家市场监督管理总局 2024/6/28 9:58:53
为贯彻落实《国务院关于调整完善工业产品生产许可证管理目录的决定》,加强和规范工业产品生产许可证管理,国家市场监管总局就有关事项进行公告。其中,涉及化肥领域的具体内容如下:化肥(指复肥、磷肥)生产许可证审批方式,由告知承诺调整为“先核后证”审批;化肥企业申请生产许可证或生产许可证有效期届满申请延续的,不再实行告知承诺和免实地核查。6月25日,国家市场监督管理总局召开关于调整完善工业产品生产许可证管理

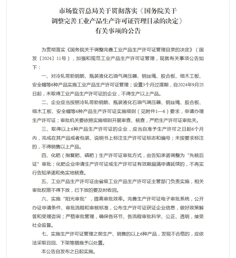
为贯彻落实《国务院关于调整完善工业产品生产许可证管理目录的决定》,加强和规范工业产品生产许可证管理,国家市场监管总局就有关事项进行公告。其中,涉及化肥领域的具体内容如下:


化肥(指复肥、磷肥)生产许可证审批方式,由告知承诺调整为“先核后证”审批;化肥企业申请生产许可证或生产许可证有效期届满申请延续的,不再实行告知承诺和免实地核查。


图片
图片


6月25日,国家市场监督管理总局召开关于调整完善工业产品生产许可证管理目录专题新闻发布会。其中,有关化肥生产许可证管理的会议实录进行如下整理。


光明日报记者提问:我们注意到,这次国务院《决定》中,对化肥生产许可证的审批方式作出了调整,即由告知承诺调整为“先核后证”审批,请问这是基于什么考虑?


市场监管总局质量监督司副司长李贺军:谢谢您的提问。化肥作为重要的农业生产资料,是保障国家粮食安全和农业生产发展的物质基础,直接关系广大农民增产增收。实施生产许可证管理的化肥产品是复肥和磷肥。2020年实行告知承诺审批以来,部分地区出现化肥以假乱真、以次充好等现象。在各地市场监管部门开展的全覆盖例行检查中,因虚假承诺等原因撤销生产许可证的情况也时有出现。


因此,我们认为,有必要调整化肥产品的生产许可证审批方式,由告知承诺调整为“先核后证”审批,即企业提出申请后,审批部门应先对其生产能力和条件进行现场核验,符合条件后才可发放生产许可证书,通过强化事前审查和准入,保障产品质量安全


中国城市报记者提问:请问6种产品实施生产许可证管理后,市场监管总局下一步将采取哪些措施指导地方加强审批管理?


市场监管总局质量监督司司长段永升:谢谢您的提问。6种产品实施生产许可证管理后,市场监管总局将从3方面着手指导督促地方严格审批管理。


一是做好许可受理准备工作。指导各地尽快完善本辖区生产许可证电子审批系统,将冷轧带肋钢筋等6种产品纳入审批系统,调整化肥产品生产许可证电子审批流程,并补充制定审批程序、许可文书和相关规定,配齐核查人员,确保按国务院《决定》规定的时间要求,开展相关受理审批工作。


二是严格落实审批管理规定。指导各省级市场监管部门严格按照实施细则规定要求,对企业生产条件、生产过程控制、落实质量安全主体责任和质量安全追溯能力等情况开展实地核查,核查合格后方可发证。对涉及产业政策的产品,指导地方严格审核项目备案核准等产业政策文件。对审批权限下放的地方,督促落实国务院《决定》要求,将下放的审批权限尽快收回。


三是加强获证企业证后监管。《决定》实施后,市场监管总局将指导全国市场监管部门加大获证企业证后监管力度,督促企业持续保持生产合格产品的条件和能力。对涉嫌无证生产、假冒伪劣、以次充好等违法违规企业,综合运用行政强制、行政处罚、联合惩戒、移送司法机关处理等手段,依法进行查处,切实保障重要工业产品质量安全。

相关推荐