3月1日起施行!多个农药相关产品将被重点管控

作者:生态环境部 2023/1/6 10:51:12
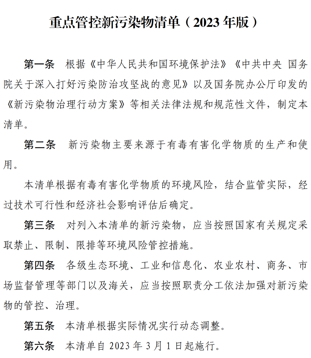
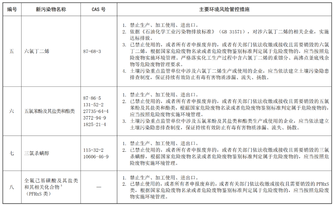
2022年12月29日,生态环境部、工业和信息化部、农业农村部、商务部、海关总署、国家市场监督管理总局联合发布《重点管控新污染物清单(2023年版)》,自2023年3月1日起施行。其中,与农药相关的新污染物如下:以下为《重点管控新污染物清单(2023年版)》全文
2022年12月29日,生态环境部、工业和信息化部、农业农村部、商务部、海关总署、国家市场监督管理总局联合发布《重点管控新污染物清单(2023年版)》,自2023年3月1日起施行。其中,与农药相关的新污染物如下


图片

以下为《重点管控新污染物清单(2023年版)》全文

图片
图片
图片
图片
图片
图片
图片
图片
图片
图片
图片
图片


相关推荐