在植物整个发育过程中产生器官的能力对其适应环境至关重要。而茎尖分生组织 (SAM) 能够产生所有地上植物器官,并被组织成紧密互连的功能域,以确保分生组织的完整性, 因此对于植物适应环境非常重要。然而,人们对 SAM 如何感知环境信息以及将其如何转化为分生组织活性的变化知之甚少。2024年9月6日,PNAS杂志在线发表了英国剑桥大学的一篇题为“ Sugar signaling modulates S
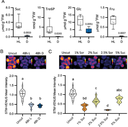
在植物整个发育过程中产生器官的能力对其适应环境至关重要。而茎尖分生组织 (SAM) 能够产生所有地上植物器官,并被组织成紧密互连的功能域,以确保分生组织的完整性, 因此对于植物适应环境非常重要。然而,人们对 SAM 如何感知环境信息以及将其如何转化为分生组织活性的变化知之甚少。2024年9月6日,PNAS杂志在线发表了英国剑桥大学的一篇题为“ Sugar signaling modulates SHOOT MERISTEMLESS expression and meristem function in Arabidopsis ”的研究论文。该研究表明糖促进 SHOOT MERISTEMLESS (STM) 的积累,并且 SnRK1 糖传感器在 SAM 中起着双重作用,在不利条件下限制 STM 功能,但在有利条件下是整体分生组织和完整性所必需的。这突出了糖和 SnRK1 信号转导对于分生组织活性协调的重要性。该研究表明:光通过糖促进 STM 积累。首先,在不同的光照条件下观察到 STM-VENUS 和 SAM 糖水平之间的明显相关性。LL 生长或黑暗处理的植物的 STM-VENUS 水平低于在 HL 下生长和维持的植物(图 1 A-C)
图1:光对 STM 表达的影响
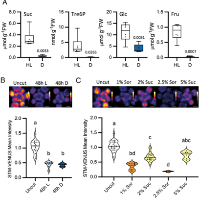
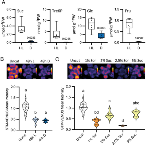
在花序分生组织中观察到类似的糖积累模式(图 2A),这与之前关于限制光合作用速率对生殖器官生长发育和分生组织功能的影响的报告一致。其次,当从植株中切除花序时,STM-VENUS 水平迅速下降,这种下降在光照下维持或转移到黑暗中的花序中类似,表明光照不足以维持该系统中的 STM 水平(图 2B)。图2: 糖对 STM 水平的影响
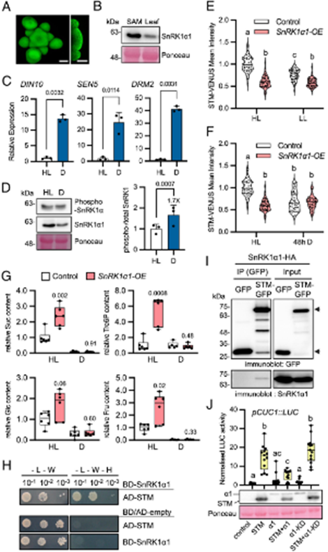
蔗糖对 STM-VENUS 水平的挽救表明,蔗糖在分生组织中被局部感知。这与 SAM 中 SnRK1 糖传感器的富集和活性一致(图 3 A-D)。尽管可溶性糖和 Tre6P 在 SnRK1α-OE 植物 SAM 中积累很高(图 3G),但在 HL 条件下,普遍存在的 SnRK1α1 过表达导致 STM-VENUS 水平降低(图 3E)。此外,SnRK1α1 与酵母细胞和叶肉细胞原生质体中的 STM 发生物理相互作用(图 3 H 和 I),并抑制后者中的 STM 积累和活性(图 3J),表明 SnRK1 在分生组织中局部调节 STM 功能。另一方面,SnRK1α 沉默的后果揭示了更复杂的情况,导致严重的发育异常,伴随着 STM 转录本的减少和 STM 蛋白积累的更明显减少,.在这种情况下,SnRK1α 对 STM 的影响可能在很大程度上是间接的,涉及的过程仍有待确定。图3:SnRK1 在 SAM 中表达并影响 STM 对光的反应。
总而言之,本研究表明,蔗糖促进 STM 积累,并且这被 SnRK1 糖传感器抵消,可能会根据环境调整 SAM 活性(图 6)。尽管如此,SnRK1 对于在最佳生长条件下维持分生组织功能也是必不可少的,这增加了 SnRK1 在生长调节中发挥双重功能的证据,其活性需要精细平衡。
图6:糖和 SnRK1 信号在 SAM 中的作用模型原文链接:https://www.pnas.org/doi/10.1073/pnas.2408699121