氯虫苯甲酰胺产品再增19个,125个农药产品将获登记

作者:农药资讯网 苏农协 顾林玲 2023/7/29 10:22:09
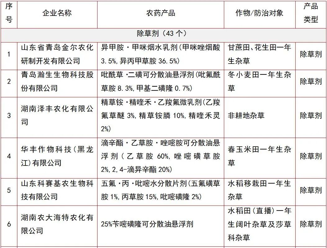
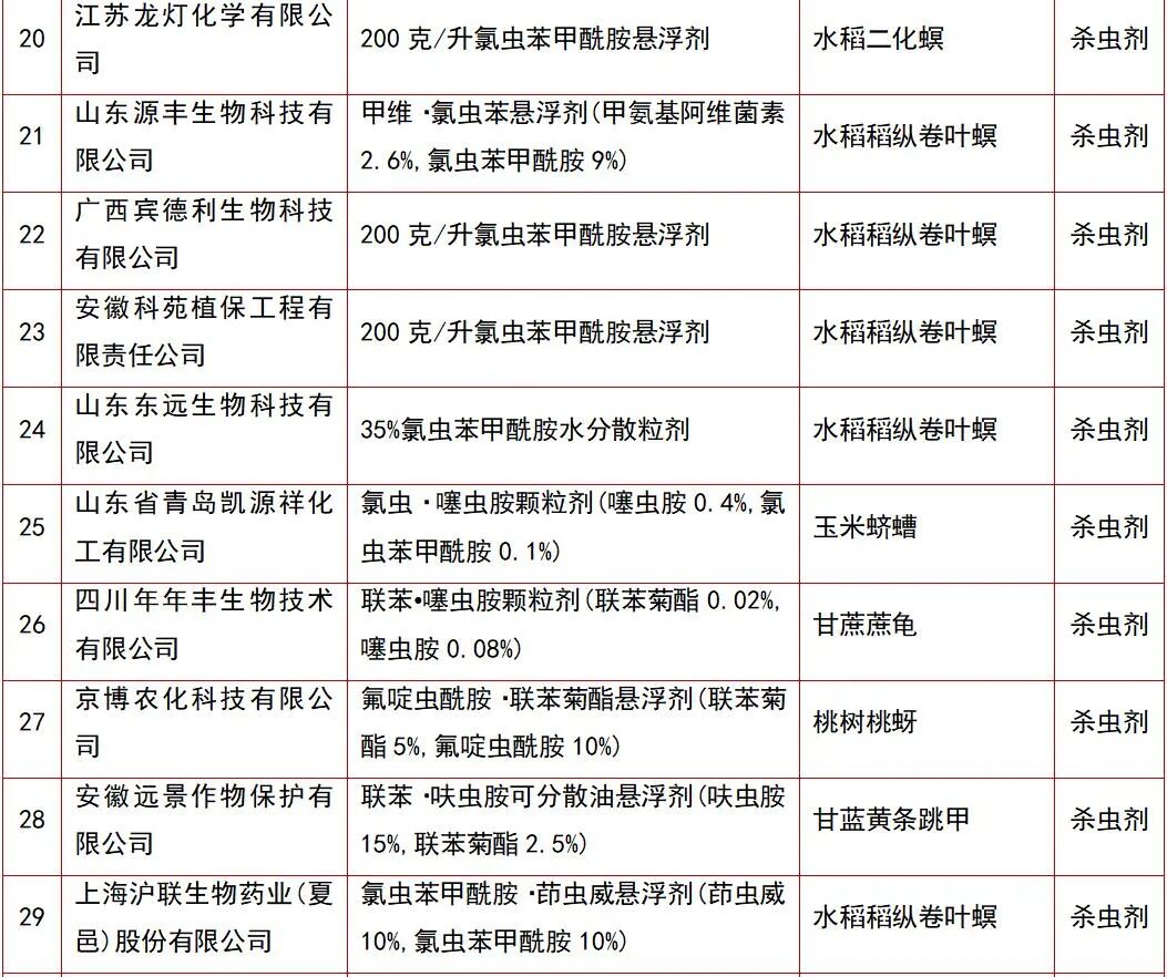
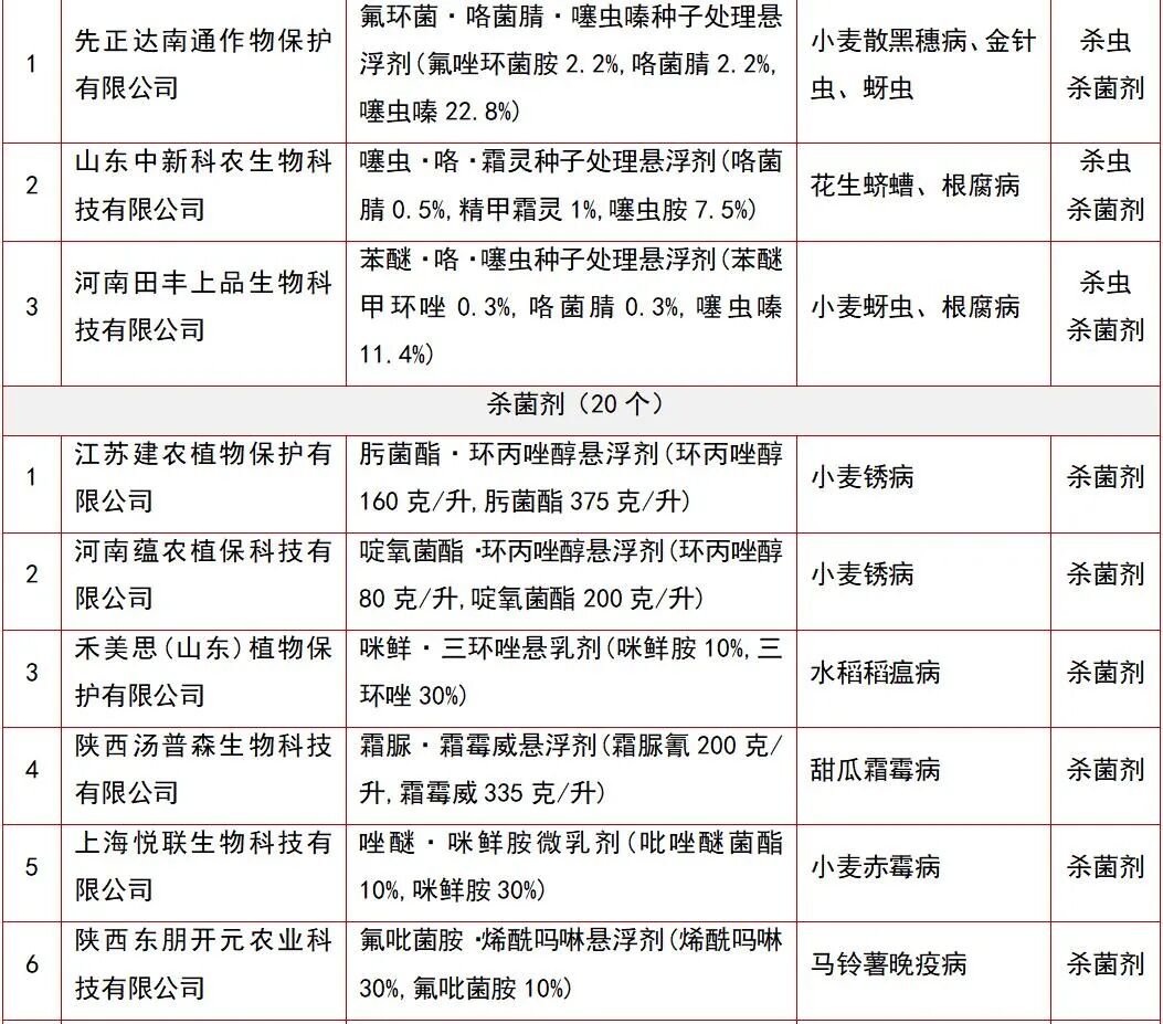
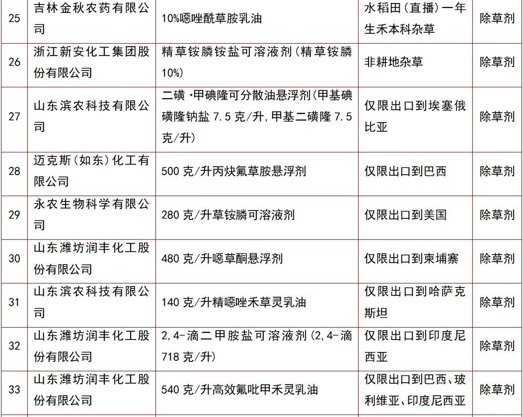
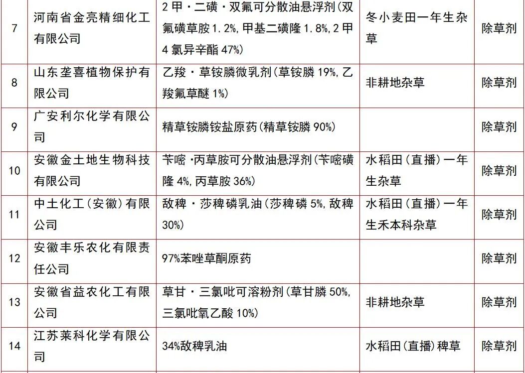
2023年7月27日,农业农村部农药检定所公示了2023年第7批拟批准登记农药产品名单。根据《行政许可法》《农药管理条例》有关规定,农业农村部现将第九届全国农药登记评审委员会第61次执行委员会议审议通过的申请登记的125个农药产品、69个登记变更农药产品相关信息予以公示。公示时间:2023年7月27日至2023年8月2日。拟批准登记的125个农药产品包括:43个除草剂,41个杀虫剂,20个杀菌剂,

2023年7月27日,农业农村部农药检定所公示了2023年第7批拟批准登记农药产品名单。


根据《行政许可法》《农药管理条例》有关规定,农业农村部现将第九届全国农药登记评审委员会第61次执行委员会议审议通过的申请登记的125个农药产品、69个登记变更农药产品相关信息予以公示。公示时间:2023年7月27日至2023年8月2日。


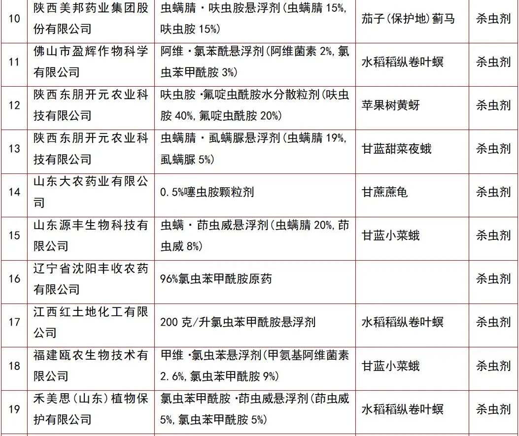
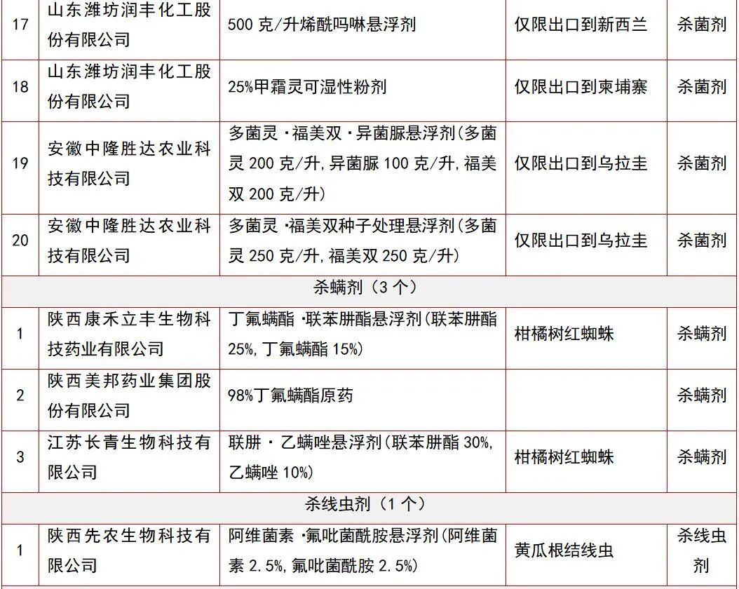
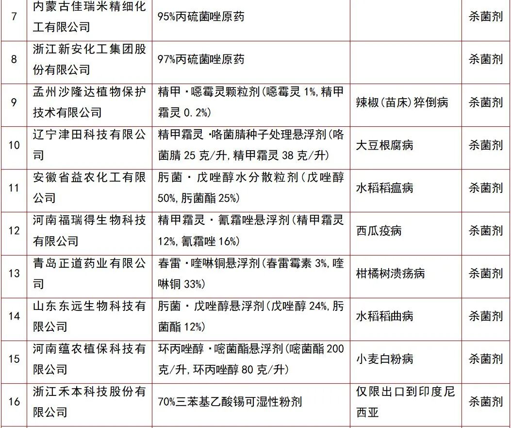
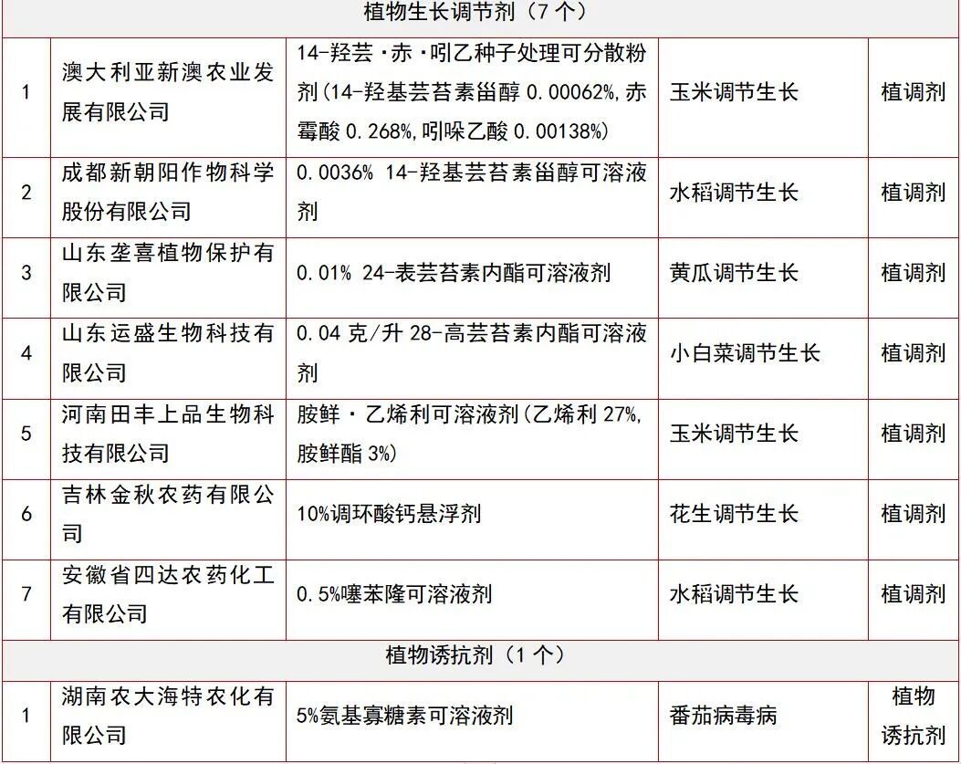
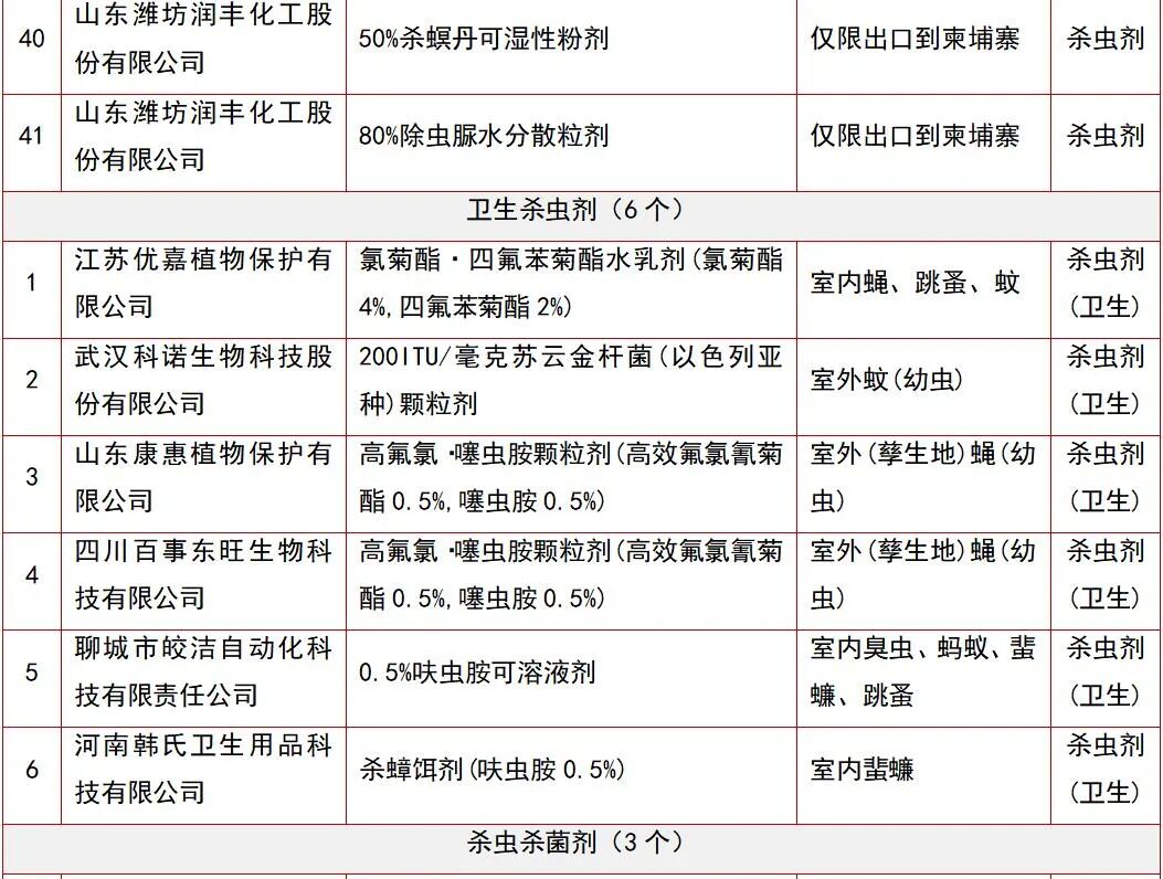
拟批准登记的125个农药产品包括:43个除草剂,41个杀虫剂,20个杀菌剂,6个卫生杀虫剂,7个植物生长调节剂,3个杀虫杀菌剂,3个杀螨剂,1个杀线虫剂,1个植物诱抗剂。拟批准登记的125个农药产品中,仅限出口产品有29个。


拟批准登记的原药产品有9个,分别为:内蒙古佳瑞米精细化工有限公司的95%丙硫菌唑原药、浙江新安化工集团股份有限公司的97%丙硫菌唑原药、广安利尔化学有限公司的精草铵膦铵盐原药(90%精草铵膦)、陕西美邦药业集团股份有限公司的98%丁氟螨酯原药、辽宁省沈阳丰收农药有限公司的96%氯虫苯甲酰胺原药、安徽丰乐农化有限责任公司的97%苯唑草酮原药、江苏瑞邦农化股份有限公司的95.5%唑草酮原药(仅限出口)和96%甲磺草胺原药(仅限出口)、利尔化学股份有限公司的98%三氯吡氧乙酸丁氧基乙酯原药(仅限出口)。其中,丙硫菌唑原药产品有2个。


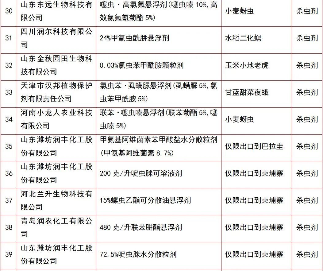
在41个拟批准登记的杀虫剂产品中,基于氯虫苯甲酰胺的产品高达19个,其中,原药产品1个,制剂产品18个。制剂产品中,单剂产品6个、复配产品12个。与氯虫苯甲酰胺复配的有效成分包括:虱螨脲、茚虫威、杀虫单、阿维菌素、甲氨基阿维菌素苯甲酸盐、噻虫嗪、噻虫胺、吡虫啉、多杀霉素、高效氯氟氰菊酯。




图片


表1  125个拟批准登记农药产品名单

图片

图片

图片

图片

图片

图片

图片

图片

图片

图片

图片

图片

图片

图片



相关推荐