Deepseek,更适合农资宝宝的AI工具~

作者:《农资与市场》传媒 张港港 2025/2/20 8:54:11
继chap-GPT之后,春节期间deepseek又登上我们的生活大舞台!经过不断地发酵和传播,已经在朋友圈火了一遍。火的原因?国产AI,你值得拥有!还有一点是,deepseek的算法回答,让使用者感觉到似乎带着一点“人气”,观点陈述娓娓道来有血有肉,理性与感性并存,而不是冷冰冰的数据生成,回答死板。譬如,以下这些问题的回答,更是掀起了网络上的一波使用热潮,积极反馈。有人直呼,deepseek将成为

chap-GPT之后,春节期间deepseek又登上我们的生活大舞台!

经过不断地发酵和传播,已经在朋友圈火了一遍。

图片

火的原因?国产AI,你值得拥有!
还有一点是,deepseek的算法回答,让使用者感觉到似乎带着一点“人气”,观点陈述娓娓道来有血有肉,理性与感性并存,而不是冷冰冰的数据生成,回答死板。
譬如,以下这些问题的回答,更是掀起了网络上的一波使用热潮,积极反馈。
有人直呼,deepseek将成为新的人生导师。

图片

图片

图片


这就不得不说,

无论你是否关注这个东西,在意不在意它是什么。

不可否认的是,它确实火了。

短视频平台、社交平台甚至已经有人将“利用deepseek做短视频”作为起号新赛道。

软件这么火,农资人用上了没?!

这是必然~~~


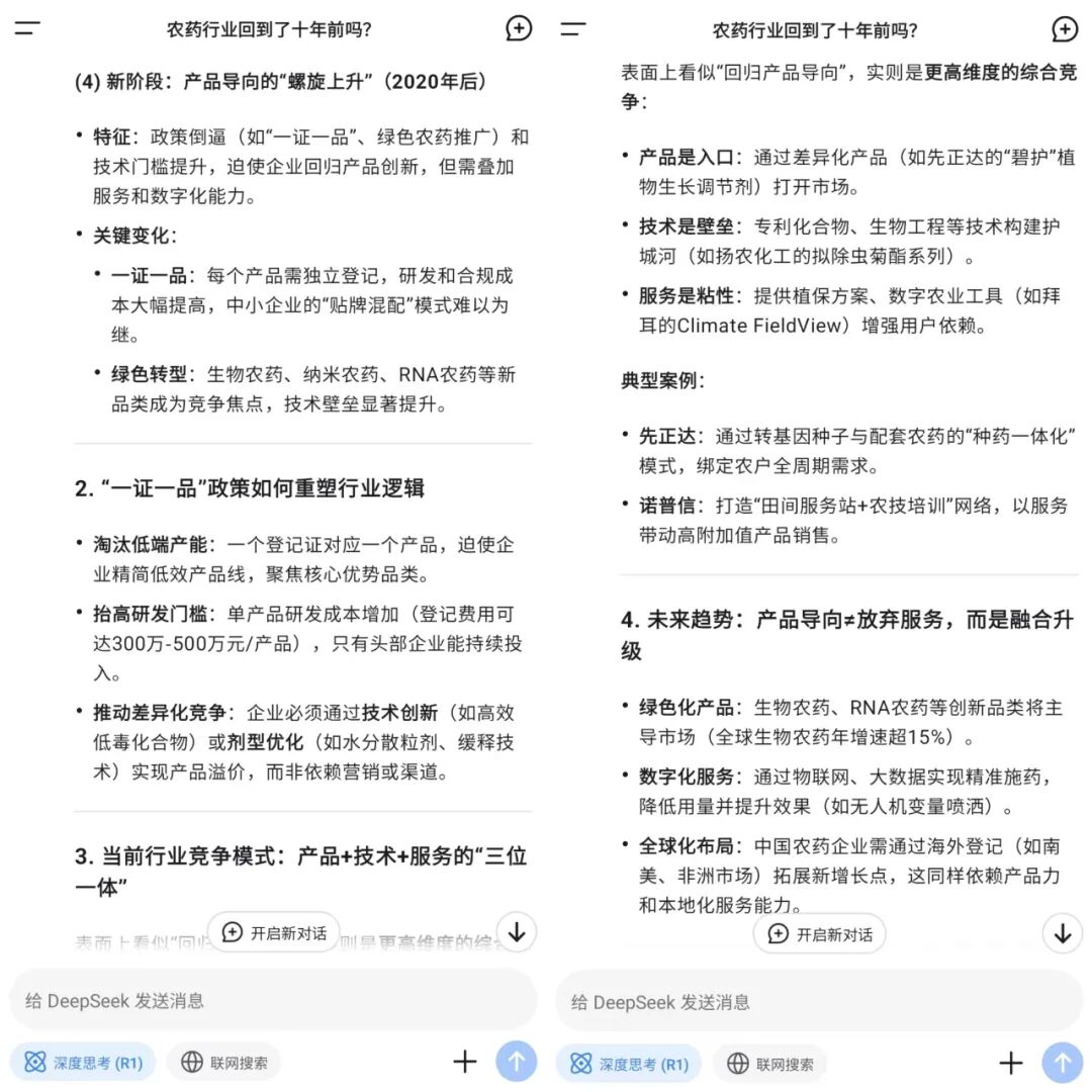
春节年假期间,工作群里就已经有同事推荐,并晒出了询问deepseek农药行业回到了十年前么?”的问题,deepseek给出了以下回答:

图片

图片

从回答中不难看出,与网络上的反映相似,deepseek不仅进行了整体分析,还列举了不同方面进行解释,同时也配备了农资行业典型案例,更进一步佐证答案的合理性。

而在假期过完之后,工作群内对于deepseek的讨论度又增加了。

“企业开会,讲课人的ppt就是用deepseek和豆包进行数据支撑和制作的。”

deepseek最近无所不在啊!随便都刷到了一堆。”随手附上相关视频和文章链接。

deepseek作为现在很火的人工智能APP,确实有很强的认知、分析、辅助功能,能够很好的完成一系列工作,工具研发了就是用的,所以用起来,也为我们每个人服务客户创造更多价值,客户都在用,我们更没理由不用

同时,不少农资人也已经运用deepseek进行了行业问答。


譬如,

“用deepSeek预判农资2025,是否准确?”
“生物刺激剂在中国的未来发展前景如何?”
“泥炭在我国农资领域的发展如何?”

又譬如,

当前农药农资行业如“一证一品”、“农资赊销”以及2025年农药企业、农资经销商、普通农民的机会在哪里”“deepSeek谈谈土壤中重要微生物”等,但从这些问题的答案来看,还是颇具AI的气息,与行业内专家、长期从业者相比,缺乏了细枝末节的考量,以及实际复杂情况的针对。

图片

图片

图片

图片


笔者翻阅朋友圈,发现讨论的也挺热闹。

有人已经完全接受这个新的智能工具,打算将其与数字人结合起来实现短视频精准营销;

有人对deepseek的爆火依旧持观望态度,毕竟chap-GPT似乎已经被逐渐淡忘;

还有人表示,deepseek虽然有问必答,但是也不是什么都会。(当然了这也只是调侃)

毕竟,春晚智能机器人转手绢就已经让人“惊恐不已”了,更别说某天清晨下地,看见一个机器人在地里浇水施肥做试验了。

不过,透过大家分享的内容可以窥见,deepseek确实还挺受农资人喜欢。


悄悄说一句:

当时chap-GPT可没有引起这么多讨论~~~


deepseek对农资人有没有影响?对农资工作的推进有什么帮助?


笔者也向行业内人员进行了了解。在询问的过程中能感受到,相比起来其他AI软件,农资人好像更偏爱deepseek,不过也同时带有“警惕”。

农资业务销售人员:

人与AI最主要的一个区别就是学习创新的能力,重点在创新二字。
AI强大的基础是基于全网大数据的学习、抓取、分析能力。但是这里面最主要的一点是AI不会创新。
它只能基于现有知道的知识进行,进行从有到优的过程,但它无法实现从无到有的创造。
所以短期,AI是无法替代个人的,但是这要求我们自己有超强的学习和创新能力。这是机会也是杀手锏,所以简单的体力和脑力劳动者会有深深的危机感。
不想被替代就抓紧学习,让自己有思路和想法。

农资广告设计者:

deepseek代替不了创作者。
虽然它具备一定的算法思想,但是它无法创作出来更打动需求者的作品。现在市面上利用AI创作的广告或者图画也挺多,但是与我们创作出来的东西还是有明显差别的,AI的有限算法比不上人类大脑的无限想象力。

视频制作者:

拍视频和直播是需要到现场去沟通和拍摄的,更偏向于“技术类人员”,有了AI类的工具,会有效提高工作效率、提供灵感、减轻前期的工作压力,所以AI更像是一个创作的辅助工具,擅长AI工具并具备创意、沟通、应变能力的技术人员,以后可能会更有具竞争力

文字工作者:

无论是文章还是文案,可以说deepseek、豆包等AI工具已经能够根据提问者的要求反馈出来很多让人满意的答案。
但是从文案来说,虽然它可以形成目前人类已知的任何文风,在创作方面会极大开阔人的眼界和写文案时的思维方式,也会提供很多让人眼前一亮的设计,但是人工智能也好、Ai也好,是无法取代人的思维意识的,这是好几年前就有的结论。
AI的创作依旧是基于目前人类已有的知识储备,只是它更快更全面,但是人更灵活。

打个比方,用deepseek写一篇脚本,可以做到文案、镜头、拍摄场景、被拍摄者、美感都安排到最好,但是实际上呢?

实际上,在真实的拍摄现场,相关企业方人员、拍摄人员的技术能不能达到这种美感?当一些文案需要随机应变或者及时调整时的突发情况?这些问题下,人是可以快速做到的,deepseek可以给出方案,但是人,才是决定如何去做、以及合不合适的一方

从大家的观点中我们也能体会到,deepseek固然有部分优势进行简单工作的替代,但是从根源上来说,它只是人类使用工具中的其中一个。

而对于农资人来说,更好的运用deepseek是必要的。

deepseek能够使农资人在现有观点想法上进一步打开思维认知,能够把农资行业新媒体缓慢的脚步加快,推进其发展,这无论是对于农资人还是农资行业来说,又何尝不是一件好事呢?

相关推荐