叶片呈现出让人心情舒畅的绿色是由于部分绿光被叶片给反射了,那么绿光是否对高等植物的生长发育就没有作用呢?刘宏涛老师课题组的研究表明,绿光可以通过调控油菜素甾醇信号通路从而调控植物发育,然而绿光是否还有其他的作用机制还不清楚。近日,凌俊杰课题组在JIPB在线发表了题为“Green light mediates atypical photomorphogenesis by dual modulatio
叶片呈现出让人心情舒畅的绿色是由于部分绿光被叶片给反射了,那么绿光是否对高等植物的生长发育就没有作用呢?刘宏涛老师课题组的研究表明,绿光可以通过调控油菜素甾醇信号通路从而调控植物发育,然而绿光是否还有其他的作用机制还不清楚。近日,凌俊杰课题组在JIPB在线发表了题为“Green light mediates atypical photomorphogenesis by dual modulation of Arabidopsis phytochromes B and A ”的研究论文 (https://doi.org/10.1111/jipb.13742),进一步揭示了绿光双元调控光敏色素参与植物幼苗非经典光形态建成的分子机理。
绿光 (500-580 nm, 波峰527 nm) 能促进拟南芥子叶的展开和扩展,但并不影响下胚轴的伸长,这是一种非典型的光形态建成。绿光诱导的子叶发育与光敏色素phyB和phyA的协同作用有关。早在60年前,生化学家们就发现绿光波段可能会影响光敏色素的构象转换,但是这一结果存在争议。
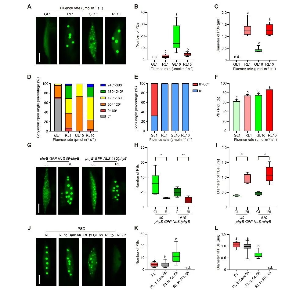
随后几十年,有些研究认为绿光可以激活光敏色素,另外一些研究则暗示绿光对于光敏色素的活性没有影响。我们利用体外和体内两种测试方法表明,虽然绿光的确可以诱导光敏色素从失活形式 (Pr) 转换为活性形式 (Pfr),但是效率稍低于红光。那么为何绿光会引发不同于红光的表型呢?通过比较转录组数据,发现绿光与红光在调控基因表达上有重叠但也有明显的差异,表明绿光可能通过不同于红光的机制影响植物发育。在绿光的照射下,phyB在细胞核中形成的数量多而且体积较小的光小体 (photobody),这是明显区别于红光的。

图1. 绿光调控phyB光小体的形成
而PIFs (PHYTOCHROME-INTERACTING FACTORS) 作用于phyB下游。值得一提的是,绿光对于PIF蛋白的调控也是两极分化的。在蛋白水平,绿光引起PIF1/3/4/5的降解。而在转录水平则提高PIF4和PIF5的转录本(图1)。
图2. 绿光调控光敏色素的作用模型
这一研究澄清了长期的一个研究困惑,即绿光通过“双重策略”调控光敏色素。虽然绿光激活phyB,但是绿光会负调phyB的光小体形成 (图2)。这一研究不仅提供了关于绿光在植物发育中作用的分子机制的新见解,并为进一步研究光敏色素如何影响植物对绿光环境的适应提供了基础。
安徽农业大学生命科学学院凌俊杰教授为本文的通讯作者。徐米琪博士、王弋元、武雨捷以及生物技术中心周秀红老师为论文的共同第一作者。邓兴旺院士、李继刚教授、刘宏涛教授、朱丹萌研究员、陈浩东教授、董杰研究员、许冬清教授和林芳教授等对本研究和论文撰写方面提供了重要帮助和宝贵意见。本研究由安徽省高等学校优青项目和安徽农业大学启动经费资助。
Hao, Y., Zeng, Z., Zhang, X., Xie, D., Li, X., Ma, L., Liu, M., Liu, H. (2023). Green means go: Green light promotes hypocotyl elongation via brassinosteroid signaling. Plant Cell 35: 1304-1317.Butler, W.L., Hendricks, S.B., Siegelman, H.W. (1964). Action spectra of phytochrome in vitro. Photochem. Photobiol. 3: 521-528.Xu, M., Wang, Y., Wu, Y., Zhou, X., Shan, Z., Tao, K., Qian, K., Wang, X., Li, J., Wu, Q., Deng, X., Ling, J. (2024). Green light mediates atypical photomorphogenesis by dual modulation of Arabidopsis phytochromes B and A. J. Integr. Plant Biol. https://doi.org/10.1111/jipb.13742