2023年禁限用农药名录文字版(附调整对照说明)

作者:农法学用 2023/9/13 7:40:49
《农产品质量安全法》规定,禁止在农产品生产经营过程中使用国家禁止使用的农业投入品以及其他有毒有害物质。《农药管理条例》规定,农药使用应按照标签规定的使用范围、安全间隔期用药,不得超范围用药。剧毒、高毒农药不得用于防治卫生害虫,不得用于蔬菜、瓜果、茶叶、菌类、中草药材的生产,不得用于水生植物的病虫害防治。01禁止使用的农药(52种)六六六、滴滴涕、毒杀芬、二溴氯丙烷、杀虫脒、二溴乙烷、除草醚、艾氏剂
《农产品质量安全法》规定,禁止在农产品生产经营过程中使用国家禁止使用的农业投入品以及其他有毒有害物质。《农药管理条例》规定,农药使用应按照标签规定的使用范围、安全间隔期用药,不得超范围用药。剧毒、高毒农药不得用于防治卫生害虫,不得用于蔬菜、瓜果、茶叶、菌类、中草药材的生产,不得用于水生植物的病虫害防治。

01
禁止使用的农药(52种)







六六六、滴滴涕、毒杀芬、二溴氯丙烷、杀虫脒、二溴乙烷、除草醚、艾氏剂、狄氏剂、汞制剂、砷类、铅类、敌枯双、氟乙酰胺、甘氟、毒鼠强、氟乙酸钠、毒鼠硅、甲胺磷、对硫磷、甲基对硫磷、久效磷、磷胺、苯线磷、地虫硫磷、甲基硫环磷、磷化钙、磷化镁、磷化锌、硫线磷、蝇毒磷、治螟磷、特丁硫磷、氯磺隆、胺苯磺隆、甲磺隆、福美胂、福美甲胂、三氯杀螨醇、林丹、硫丹、氟虫胺、杀扑磷、百草枯、灭蚁灵、氯丹、2,4-滴丁脂*、甲拌磷*、 甲基异柳磷*、水胺硫磷*、灭线磷*、溴甲烷*





2,4-滴丁脂过渡期至2023年1月29日,过渡期内处于登记有效期内可按登记要求使用。甲拌磷、甲基异柳磷、水胺硫磷、灭线磷过渡期至2024年9月1日,过渡期内禁止在蔬菜、瓜果、茶叶、菌类、中草药材上使用,禁止用于防治卫生害虫,禁止用于水生植物的病虫害防治。甲拌磷、甲基异柳磷过渡期内禁止在甘蔗上使用。过渡期后禁止销售和使用上述5种农药。溴甲烷仅可用于″检疫熏蒸处理″。
02
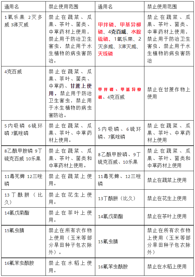
在部分范围内禁止使用的农药(16种)



图片

与之前农业农村部公布的内容进行对比禁限用农药名录比禁限用农药名录(2019版)

一、禁止(停止)使用的农药(46种) 增加了6种,其中4种甲拌磷、甲基异柳磷、水胺硫磷、灭线磷自2024年9月1日起禁止销售和使用。 以上4种是中华人民共和国农业农村部公告 第536号禁止使用的。

另外比之前又增加了2种:灭蚁灵 氯丹。

禁用依据来源:环境保护部公告2009年第23号:关于禁止生产、流通、使用和进出口滴滴涕、氯丹、灭蚁灵及六氯苯的公告(环境保护部、发展改革委、工业和信息化部、住房城乡建设部、农业部、商务部、卫生部海关总署、质检总局、安全监管总局 2009年4月16日)

图片

蓝色为之前没有增加的绿色为还未到禁用时间的农药

2,4-滴丁脂过渡期至2023年1月29日,已经禁用。

溴甲烷继续可用于″检疫熏蒸处理″

 二、在部分范围内禁止使用的农药(20种)减少了4种,分别是甲拌磷、甲基异柳磷、水胺硫磷、灭线磷

图片

随着这4种农药过度期至2024年9月1日将禁止使用。从公告公布之日2022年3月16日 开始,这些产品还应当执行在蔬菜、瓜果等等之前的部分范围内禁止使用规定,2022年9月1日起,撤销上述农药的登记,禁止生产。2024年9月1日禁止使用。

部分范围内禁止使用的农药,在格式略有调整,将同类进行分栏汇总。克百威在第二栏单独列出,不在第一栏,第二栏同时出现。

该表格更为简洁,部分范围内禁止使用农药不再出现2次。

图片

题外扩展:

公告内容哪些可以在限制使用门店销售?哪些不能再销售,还有哪些能在非限制农药经营店买到?

限制使用农药名录(2017版) 农业部公告 第2567号

限制使用农药名录2023(定点经营、非定点经营还有哪些药)

图片

备注:红色在定点、非定点都不能再出现 绿色到期定点经营门店不能再看到

不需要定点经营的农药还有九种:丁硫克百威 丁酰肼 毒死蜱 氟苯虫酰胺 氟虫腈 乐果 氰戊菊酯 三唑磷 乙酰甲胺磷

2023年9月7号最新通知

农业农村部办公厅关于征求对氧乐果等4种高毒农药采取禁用管理措施意见的函

工业和信息化部、生态环境部、国家卫生健康委、应急管理部、市场监管总局、国家粮食和储备局、国家林草局、供销合作总社办公厅(室),各省、自治区、直辖市农业农村(农牧)厅(局、委),新疆生产建设兵团农业农村局,各有关农药生产经营企业:

为保障农产品质量安全、人畜安全和生态环境安全,根据《中华人民共和国食品安全法》、《农药管理条例》有关规定,在进行风险评估的基础上,经全国农药登记评审委员会审议,农业农村部拟对氧乐果、克百威、灭多威、涕灭威等4种高毒农药采取禁用管理措施。 

自2023年12月1日起,发证机关撤销氧乐果、克百威、灭多威、涕灭威制剂产品的登记,禁止生产,已经合法生产的可以在质量保证期内销售和使用,自2025年12月1日起禁止销售和使用;仅保留原药生产企业的原药生产出口,实施封闭运行监管。 

现对以上禁用管理措施公开征求意见。请于2023年10月9日前将意见以书面或电子邮件形式反馈农业农村部农药管理司。 

电子邮箱:pmd@agri.gov.cn

传    真:010-59191875

通讯地址:北京市朝阳区农展馆南里11号 农业农村部 

农药管理司(邮编:100125) 

     

农业农村部办公厅 

2023年9月5日 

相关推荐