华中农大揭示玫瑰是如何获得其标志性的香味的分子机制

作者:iPlants 2024/8/7 13:42:34
盛开的玫瑰的浪漫气味部分源于一种称为萜烯的挥发性化合物的混合物。目前尚不清楚为什么玫瑰富含萜烯,玫瑰中的萜烯生物合成途径是什么,以及为什么只有少数玫瑰品种产生玫瑰精油的主要成分。华中农业大学宁国贵课题组等合作在Current Biology发表了题为“Evolution of the biosynthetic pathways of terpene scent compounds in roses
盛开的玫瑰的浪漫气味部分源于一种称为萜烯的挥发性化合物的混合物。目前尚不清楚为什么玫瑰富含萜烯,玫瑰中的萜烯生物合成途径是什么,以及为什么只有少数玫瑰品种产生玫瑰精油的主要成分。华中农业大学宁国贵课题组等合作在Current Biology发表了题为“Evolution of the biosynthetic pathways of terpene scent compounds in roses”的研究论文,该研究揭示玫瑰是如何获得其标志性的香味的分子机制,并通过合成生物学方式,在烟草中转入基因后,让烟草有玫瑰香味。
图片
基于该文章的重要性,Nature杂志在线发表了题为“How the rose got its iconic fragrance”的研究亮点点评文章,认为该研究帮助科学家培育出其他可以生产玫瑰精油的植物。
图片
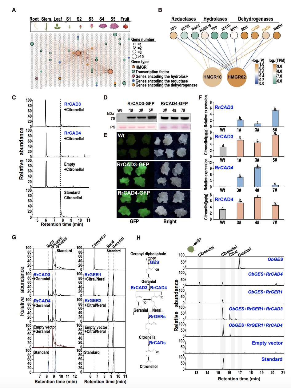
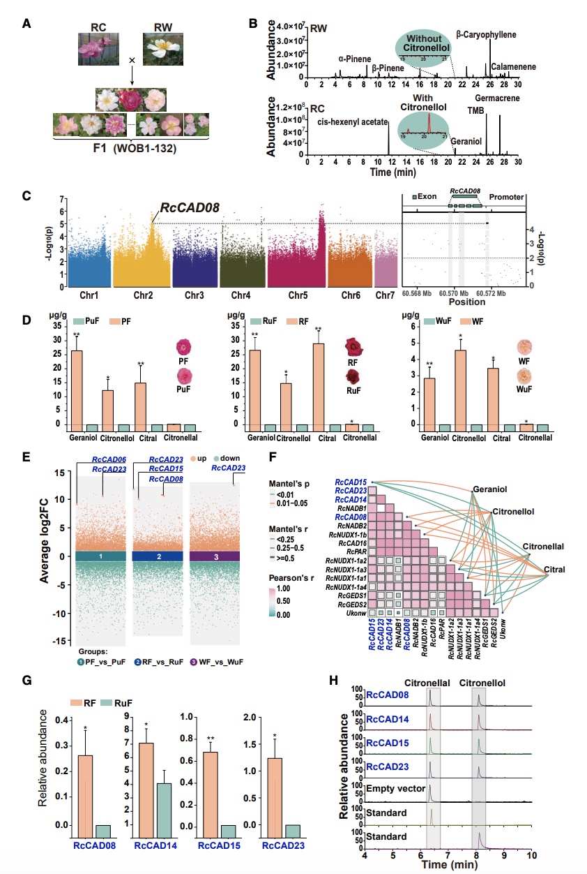
该研究首次组装了两个高质量的染色体水平基因组, Rosa rugosa 和 Rosa multiflora。同时该研究还对Rosa chinensis 和 Rosa wichuraiana 的F1 后代的 132 个个体及其 36 个相关物种进行了重新测序。比较基因组学显示,玫瑰含有三个关键基因(HMGR,TPS和NUDX1-1a) 的基因家族的扩增导致玫瑰香味成分中萜烯的富集
图片
之后,该研究构建了萜烯生物合成网络,通过基因功能鉴定、全基因组关联研究(GWASs)和多组学分析等方法,发现了玫瑰中萜烯生物合成网络,发现了TPS依赖性的香茅醇生物合成途径。此外,基因组学和代谢组学分析表明,NUDX1-1a的拷贝数决定了不同玫瑰品种中的香茅醇含量。
图片
最后,该研究将玫瑰香茅醇生物合成基因在本氏烟草中的异源共表达导致了香茅醇的产生。
图片
综上所述,该研究结果不仅提供了额外的基因组和基因资源,揭示了萜烯生物合成途径的演变,而且为萜类代谢提供了一个几乎完整的途径,这将促进香玫瑰的繁殖和玫瑰油的生产。
相关推荐