何平/刘俊组合作揭示E3 连接酶调节植物NLR介导的自身免疫和真菌抗性中的拮抗作用

作者:作物抗病机制 2024/8/5 14:07:51
2024年7月10日,美国密歇根大学何平教授与中山大学刘俊教授在Cell Host & Microbe上发表了题为“The antagonistic role of an E3 ligase pair in regulating NLR-mediated autoimmunity and fungal pathogen resistance”的研究论文。他们揭示了PUB5作为一种假定的植物
2024710日,美国密歇根大学何平教授与中山大学刘俊教授在Cell Host & Microbe上发表了题为“The antagonistic role of an E3 ligase pair in regulating NLR-mediated autoimmunity and fungal pathogen resistance”的研究论文。他们揭示了PUB5作为一种假定的植物U-box E3连接酶,是调控SUMM2介导自体免疫的关键因子。与传统E3连接酶不同,PUB5通过稳定CRCK3来调节SUMM2的活性。而另一种相关的E3连接酶PUB44,则通过单泛素化和内化来降解CRCK3。并发现在进化上高度保守的CRCK3在拟南芥和棉花中能有效抵御镰刀菌。E3连接酶对调节NLR介导的自体免疫中的激酶蛋白稳态起着对立的作用,并强调了自体免疫激活因子在植物根部对抗真菌病原体中的重要功能。
图片
1 pub5突变体抑制mekk1-mkk1/2-mpk4自身免疫
为了深入了解免疫稳态的调节机制,研究人员进行了突变体筛选,发现能够抑制MEKK1介导的细胞死亡的突变体。在拟南芥T-DNA突变体中,发现了几种能够抑制MEKK1致死的突变体,包括let3突变体。let3突变体可以减轻植物的矮化、叶片黄化、细胞死亡、H₂O₂产生增加以及由MEKK1沉默引起的PR1PR2表达。值得注意的是,let3突变体对BAK1SERK4引起的生长缺陷和细胞死亡没有影响,这表明LET3MEKK1介导的细胞死亡中具有特异性作用。let3突变体在AT3G28040基因的第二外显子中有一个T-DNA插入,该基因编码一个未被完全表征的受体样激酶(RK)。这些突变体未能抑制由MEKK1沉默引起的细胞死亡,这提示AT3G28040可能不是LET3的致病基因。
为了确定致病突变,研究人员进行了图位克隆实验,并创制的let3/mekk1双突变体显著抑制了MEKK1引起的细胞死亡。将let3/mekk1(在Col-0背景下)与Ler-0生态型交配,产生了F2定位图谱群体。对205株表现为let3/mekk1类似表型的植物进行连锁分析,发现let3突变位于第4号染色体上M4E13F20D10标记之间。对let3进行全基因组重测序发现AT4G36550基因存在一个818-bp的缺失。AT4G36550编码植物U-box蛋白PUB5,包含U-box N端结构域(UND)、U-box结构域和三个C端铰链(ARM)基序。PCRSanger测序确认了该缺失,导致生成一个具有部分UND的截短PUB5蛋白
研究人员还分离了另一个等位基因gabi_003b11pub5-2),它在PUB53' UTR中有T-DNA插入,并且PUB5转录本水平降低,并能抑制由RNAi-MEKK1引起的细胞死亡。本身启动子驱动表达了标记GFPPUB5基因组DNApPUB5::gPUB5-GFP/pub5-1)转基因系恢复了RNAi-MEKK1引起的植物生长缺陷,进一步确认了PUB5突变导致的RNAi-MEKK1细胞死亡的抑制作用。pub5-1/mekk1双突变体能够抑制MEKK1突变体中的植物矮化、细胞死亡、H₂O₂水平升高以及PR1PR2的表达。在pub5-1/mkk1/2三重突变体和pub5-1/mpk4双突变体中植物矮化、细胞死亡、H₂O₂水平升高以及PR1PR2表达被大幅抑制。这些结果表明,PUB5MEKK1-MKK1/2-MPK4激酶级联反应中发挥下游调节作用,从而控制自身免疫。
图片
2 PUB5在基因上位于MEKK2下游和SUMM2上游
MEKK2的过度表达会引发SUMM2依赖的细胞死亡。为分析PUB5是否在MEKK2过度表达引起的自身免疫反应中起到关键作用,研究人员在野生型(WT)和pub5-1突变体中分别通过35S启动子过度表达了MEKK2-HA。在p35S::MEKK2-HA/WT转基因植物中,植物矮化、细胞死亡、H₂O₂水平升高以及PR1PR2的表达都显著增加。而在p35S::MEKK2-HA/pub5-1转基因植物中,这些症状明显减轻。WTpub5-1中的MEKK2-HA表达水平相近。这些结果表明,MEKK2的过度表达引发的自身免疫反应依赖于PUB5的存在。
持续表达的SUMM2acSUMM2激活型)在烟草和拟南芥中会引起细胞死亡。在WTpub5-1突变体中使用35S启动子过度表达SUMM2ac-HA。在这两种植物中,尽管SUMM2ac-HA的表达水平相近,但观察到的自身免疫表型相似。这些结果表明,SUMM2ac引发的细胞死亡与PUB5无关。因此,PUB5MEKK2SUMM2之间发挥了遗传上的中介作用。
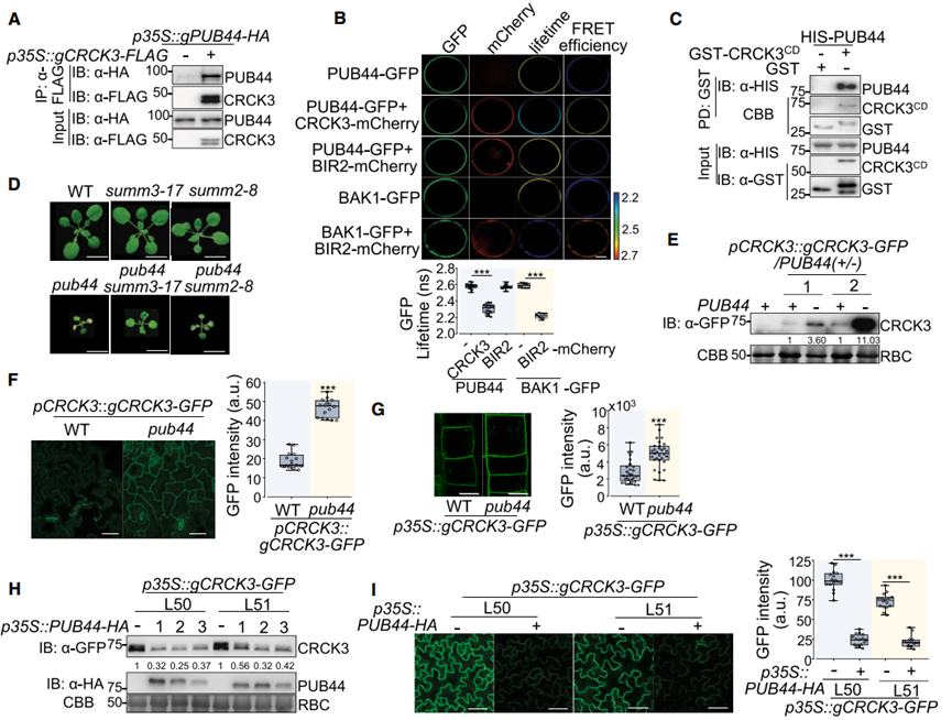
3 PUB5 CRCK3相互作用
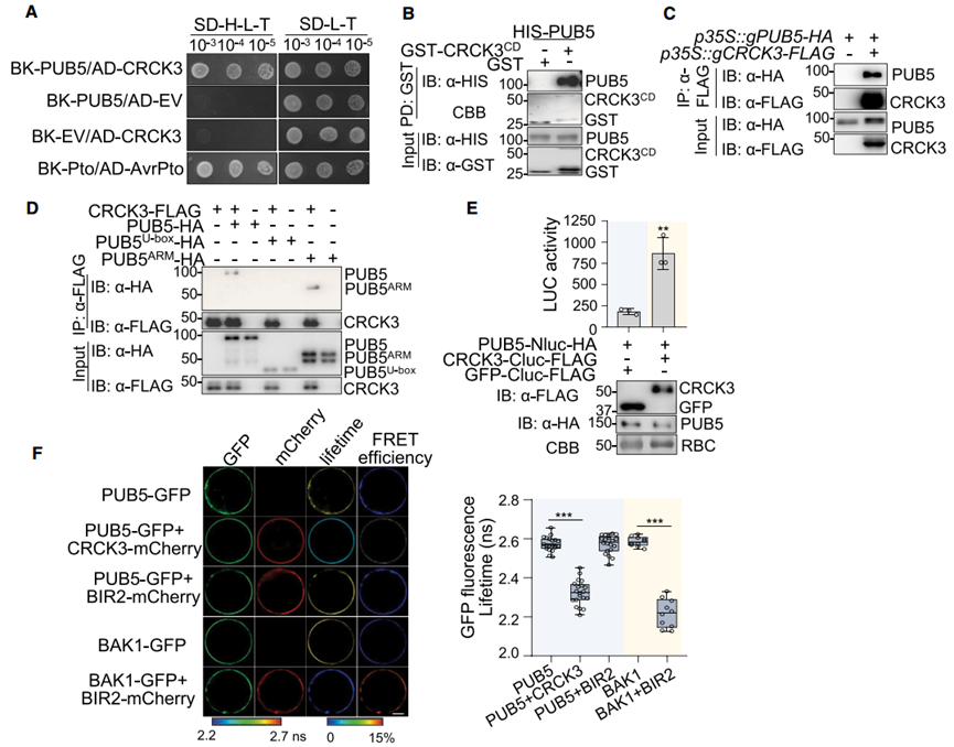
为了研究PUB5如何调控SUMM2介导的自身免疫反应,研究人员使用PUB5作为诱饵进行酵母双杂交筛选,从拟南芥cDNA文库中筛选出PUB5的相互作用蛋白。在筛选出的12个强相互作用蛋白中,发现CRCK3(又称SUMM3)在MEKK2SUMM2介导的mekk1-mkk1/2-mpk4细胞死亡途径中发挥作用。为了确认PUB5CRCK3之间的相互作用,研究人员利用原核表达在体外纯化了CRCK-CD结构域以及PUB5Pull down结果显示,只有GST-CRCK3CD能拉下HIS-PUB5,说明PUB5CRCK3之间有直接的相互作用。
进一步的共免疫沉淀(coIP)实验表明,在转基因植物中表达的PUB5-HACRCK3-FLAG也能相互结合。PUB5ARM结构域而不是U-box结构域负责与CRCK3的结合。CRCK3-PUB5复合体的结构预测显示,CRCK3通过三个界面(IF1IF2IF3)与PUB5ARM结构域结合。对PUB5中的IF1(包括R576C612Q614R653的突变)会削弱其与CRCK3的结合,而对IF2L320Y321)及IF3Y338I340)的进一步突变则显著减少PUB5CRCK3的结合,表明这些界面对PUB5CRCK3的结合是必需的。
此外,将CRCK3与荧光素酶C末端(CRCK3-Cluc)以及PUB5与荧光素酶N末端(PUB5-Nluc)融合共表达,相较于GFP-Cluc对照组,显著观察到荧光素酶信号。FRET- FLIM实验也表明,PUB5-GFPCRCK3-mCherry在细胞膜附近紧密接触。总的来说,PUB5通过ARM结构域与CRCK3直接相互作用。
图片
4 PUB5稳定CRCK3蛋白,加剧mekk1自身免疫
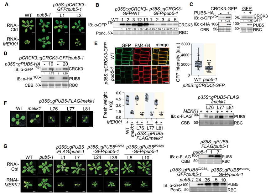
pub5-1突变体中RNAi-MEKK1自身免疫的丧失可以通过过表达pp35S::gCRCK3-GFP来恢复。这表明pub5缺失可能导致CRCK3蛋白水平下降。确实,在pub5-1突变体中的CRCK3-GFP蛋白水平比野生型植物低。相反,在烟草中共同表达PUB5-HA可以提高CRCK3-GFP的蛋白水平。在pCRCK3::gCRCK3-GFP/pub5-1pp35S::gCRCK3-GFP/pub5-1转基因植物中表达p35S::gPUB5-HA可以显著增加CRCK3-GFP的蛋白水平。CRCK3蛋白会经历蛋白酶体依赖性的降解,而PUB5可能通过阻止CRCK3的降解来稳定它。在pub5-1中的pp35S::gCRCK3-GFP转基因植物的细胞膜上的荧光信号强度显著低于野生型植物。值得注意的是,过表达PUB5不会影响其他参与mekk1细胞死亡调控的蛋白的水平。这些结果表明PUB5在特异性地调节CRCK3稳定性和触发mekk1自身免疫方面起到了关键作用。
由于pub5突变体会抑制mekk1细胞死亡,研究人员进一步探讨了过表达PUB5是否可以通过将p35S::gPUB5-FLAG转入mekk1杂合植物中来促进mekk1细胞死亡。多个p35S::gPUB5-FLAG/mekk1转基因系显示出比mekk1植物更明显的矮化现象,说明PUB5能够增强mekk1细胞死亡。与此一致的是,p35S::gCRCK3-GFP/WT转基因植物在沉默MEKK1后表现出比野生型植物更强的细胞死亡。因此,可以推测PUB5通过提高CRCK3蛋白水平来加剧mekk1自身免疫。
通常,PUB E3泛素(UBQ)连接酶控制底物蛋白的稳定性,通常会降低其目标蛋白的丰度。意外的是,PUB5虽然与CRCK3相互作用,但却促进了CRCK3蛋白水平的增加。此外,在体外实验中,PUB5没有显示出明显的自我泛素化活性。PUB5U-box结构域中含有保守的E2结合基序,而在PUB10PUB12PUB13中对应的残基(C225W252)对它们的E3连接酶活性是必需的。令人惊讶的是,p35S::gPUB5C225A-GFPp35S::gPUB5W252A-GFP转基因植物能够在pub5突变体中恢复RNAi-MEKK1自身免疫的功能。此外,PUB5C225APUB5W252A在烟草中共同表达时也能提高CRCK3-HA蛋白的丰度。进一步的研究显示,PUB5ARM结构域,负责稳定CRCK3PUB5突变体IF1,2,3中包含与CRCK3结合的三个IF的突变,减少了稳定CRCK3的能力,这表明PUB5CRCK3的结合对于稳定CRCK3至关重要。这些数据表明PUB5可能不以典型的E3连接酶形式发挥作用,而是通过其他机制来稳定CRCK3
图片
PUB44与CRCK3相互作用,调节SUMM2介导的自身免疫
进一步通过液相色谱-串联质谱(LC-MS/MS)分析进行免疫沉淀(IP)基础的蛋白质组学研究,以识别与CRCK3相关的蛋白。有趣的是,PUB44(也称为衰老相关E3泛素连接酶1SAUL1))属于与PUB5相同的系统发育亚类,出现在CRCK3相关蛋白中。在原生质体或转基因植物(p35S::gPUB44-HA/p35S::gCRCK3-FLAG)中共同表达时,CRCK3-FLAG可以免疫沉淀PUB44-HA。通过Split-luc也检测到PUB44CRCK3的结合。FRET-FLIM实验显示,PUB44-GFP在细胞膜上与CRCK3-mCherry接近。此外,GST-CRCK3CD在体外拉下了HIS-PUB44。这些结果表明PUB44直接与CRCK3相互作用。
PUB44的缺失会启动NLR抑制因子chs1-2, 3SOC3)依赖的自身免疫反应。值得注意的是,pub44突变体的种子致死现象在pub44/summ3-17pub44/summ2-8双突变体中得到了部分缓解,这突显了PUB44缺失激活了CRCK3-SUMM2通路。而soc3-21突变体似乎不影响RNAi-MEKK1触发的自身免疫,这表明SOC3SUMM2在触发自身免疫方面可能是独立作用的。
图片
PUB44降低CRCK3蛋白丰度
工作人员将pCRCK3::gCRCK3-GFP 构建体转化到 pub44 杂合突变体中。结果显示,在 pub44 同型突变体中,CRCK3-GFP的表达水平高于野生型。在 pub44 突变体的叶片和根部,pCRCK3::gCRCK3-GFP转基因植物的荧光信号明显增强,相比于 WT 更为显著。
为了排除 CRCK3 的转录调控对结果的影响,还将CRCK3-GFP转化到 pub44 杂合突变体中,发现这些 p35S::gCRCK3-GFP 转基因植物在 pub44 突变体中同样表现出更高的荧光强度。此外,通过 VIGS 技术沉默 PUB44 后,p35S::gCRCK3-GFP/WT 转基因植物中的 CRCK3 蛋白量也显著增加。相反,在 p35S::gCRCK3-GFP 转基因植物中,过表达 PUB44-HA会导致 CRCK3-GFP 蛋白水平和荧光信号的降低。这些结果表明,PUB44  CRCK3 蛋白具有负向调控作用,能够降低其稳定性。
7 PUB44 介导 CRCK3 单泛素
研究人员发现PUB4具有E3连接酶活性,并能通过泛素化CRCK3来调节其蛋白质稳定性。体外实验表明,带有 HIS 标记的 PUB44 能进行自泛素化,但带有催化半胱氨酸突变的HIS-PUB44C29A 不能进行自泛素化。观察到的泛素化形式主要是单泛素化。此外,PUB44UBQUBQk0(所有赖氨酸残基突变为精氨酸,不能延长泛素链)存在下也表现出自泛素化活性。显著的是,体外泛素化实验显示HIS-PUB44能对GST-CRCK3CD进行单泛素化。去泛素化酶GST-tagged USP2-cc能去除 HIS-PUB44介导的GST-CRCK3CD的泛素化条带。这些数据表明 CRCK3 在体外被 PUB44 单泛素化。
通过LC-MS/MS 分析,发现 CRCK3 中有七个赖氨酸残基被 PUB44 泛素化。将这些赖氨酸突变为精氨酸(CRCK37KR)可以阻止PUB44CRCK3 的泛素化,这证明了 CRCK3 在多个位点被 PUB44 单泛素化。
在共表达CRCK3-HAFLAG-UBQFLAG-UBQk0的原生质体中,CRCK3 也可以进行泛素化。在 p35S::gCRCK3-GFP/WT 转基因植物的原生质体中表达了HA-UBQPUB44-FLAGPUB44C29A-FLAG。结果显示,PUB44能增强CRCK3的泛素化。PUB4过表达也增加了p35S::PUB44-HA/p35S::gCRCK3-GFP/WT 转基因植物中泛素化CRCK3的量。进一步与GST-USP2-cc的孵育能去除从转基因植物或原生质体中获得的体内泛素化CRCK3E1抑制剂PYR-41 处理减少了烟草中PUB44介导的CRCK3泛素化,并且PYR-41处理还提高了 p35S::gCRCK3-GFP/p35S::PUB44-HA 转基因植物中的CRCK3-GFP 蛋白丰度。与PUB44不同,非活性的PUB44C29A在烟草中无法降低CRCK3的蛋白丰度。此外,CRCK3泛素化突变体CRCK37KR在与PUB44共表达时,其蛋白水平没有被PUB44降低。这些数据表明,PUB44泛素化CRCK3,从而导致CRCK3在植物体内的降解。
图片
8 PUB5抑制PUB44介导的CRCK3单泛素化
使用p35S::PUB44-HAp35S::gPUB5-FLAG/WT 的转基因植物进行的CoIP试验表明,PUB5-FLAG在体内免疫沉淀PUB44-HAPUB5在体外直接与PUB44相互作用。值得注意的是,在体外泛素化试验中,HIS-PUB44介导的CRCK3单泛素化被HIS-PUB5阻断。PUB10是一种活性E3连接酶,它不会泛素化CRCK3,也不会影响 PUB44介导的CRCK3单泛素化。PUB5-FLAG的表达降低了p35S::gCRCK3-GFP/WT转基因植物中PUB44介导的CRCK3泛素化。PUB5 ARM结构域的表达足以抑制烟草中PUB44介导的CRCK3泛素化,这与该结构域与CRCK3相互作用一致。值得注意的是,PUB5的表达降低了PUB44CRCK3的结合,这表明PUB5可能与PUB44竞争与CRCK3的结合。结果共同表明PUB5起到抑制PUB44介导的CRCK3单泛素化的作用。
9 PUB5抑制CRCK3进行细胞内,而PUB44促进CRCK3进入细胞内
研究人员观察到来自CRCK3-GFP的囊泡状内化信号,其部分与红色荧光蛋白 (RFP)标记的 Fab1YOTBVac1 EEA1 (FYVE)结构域(2xFYVE-RFP)串联重复序列共定位。此外,在p35S::gCRCK3GFP/WT 转基因植物中,CRCK3-GFP 斑点与FM4-64共定位。与p35S::gCRCK3-GFP/WT 相比,p35S::gCRCK3-GFP/pub5-1CRCK3-GFP 的相对细胞内信号增加,表明PUB5抑制了CRCK3内化。此外,在WTpub5-1中表达CRCK3-GFP 的转基因植物用BFA(可抑制细胞内运输并诱导蛋白质内化,在植物细胞中形成 BFA 小体)处理。与WT相比,pub5-1BFA小体中的CRCK3-GFP信号显著增加,进一步证实PUB5抑制 CRCK3内化。相反,在p35S::gCRCK3-GFP转基因植物中,PUB44的过表达增加了细胞内内化的CRCK3-GFP信号强度,表明PUB44促进CRCK3-GFP内化。总之,数据表明 PUB5PUB44在调节CRCK3内化方面发挥着相反的作用,PUB5抑制CRCK3内化,而PUB44促进CRCK3内化。
10 CRCK3对拟南芥抵御镰刀菌有贡献。
CRCK3在转基因植物(pCRCK3::GUSpCRCK3::CRCK3-GFP)的根尖和根部维管组织中表现出强烈的表达,因此研究crck3突变体对土传病原菌Fo5176的反应。Fo5176是一种会在根部木质部定殖的病原菌,导致水分和养分的耗尽,并引起拟南芥枯萎。
研究结果显示,crck3突变体(summ3-17)对Fo5176的感染表现出显著的易感性增加。PUB5突变体(pub5-1)也表现出对Fo5176的敏感性增加,这与PUB5在根部维管组织中的表达相关。通过将CRCK3的表达恢复到summ3-17突变体中,可以使其对Fo5176的易感性恢复到类似WT的水平,这表明CRCK3对抗 Fo5176的感染至关重要。
此外,通过35S启动子过表达CRCK3的拟南芥植物在Fo5176感染后的病症发展明显少于WT植物。Fo5176 感染后,p35S::gCRCK3-GFP/WT转基因植物中的CRCK3蛋白水平在叶子和根部显著增加。值得注意的是,SUMM2尽管在芽和根部都有表达,但对 Fo5176的抗性影响并不显著,summ2-8的易感性与 WT 相当,这表明 CRCK3  PUB5 介导的抗镰刀菌机制可能独立于 SUMM2
进一步的观察通过在Fo5176中引入GFP标签,并在WTsumm3-17 p35S::gCRCK3-HA/WT植物中使用共聚焦显微镜进行活细胞成像显示,Fo5176-GFP能在所有三种基因型中定殖,但在summ3-17中,其菌丝在根尖的积累明显高于WTp35S::gCRCK3-HA植物。此外,Fo5176-GFPsumm3-17的维管组织中生长更快且更广泛,相比之下,在 WT  p35S::gCRCK3-HA 植物中的生长则较慢。这些观察结果表明,CRCK3可能在阻止真菌菌丝侵入维管组织方面发挥了关键作用,从而增强了对Fo5176的防御能力。
图片
11 棉花CRCK3直系同源物在植物防御尖镰孢菌感染中发挥重要作用
CRCK3的同源基因在广泛的单子叶植物和双子叶植物中高度保守,包括一些对镰刀菌非常易感的经济作物,如棉花。在异源四倍体陆地棉的基因组中,发现了三个CRCK3同源基因。这些同源基因分别存在于“ A ”“ D ”两个亚基因组中,标记为GhCRCK3aGhCRCK3bGhCRCK3c,后缀 A  D 表示它们的亚基因组。与拟南芥CRCK3类似,GhCRCK3aGhCRCK3c都包含 N 端信号肽结构域、跨膜(TM)结构域和C端激酶结构域,而GhCRCK3b缺少TM 结构域。
研究人员使用VIGS技术同时沉默了棉花中GhCRCK3aGhCRCK3bGhCRCK3c的表达,并将这些沉默植物感染了两种不同菌株的镰刀菌,即Fov1Fov4。与VIGS对照组相比,沉默GhCRCK3s的植物在Fov1Fov4感染后显示出更严重的叶片萎蔫和茎部维管组织的显著变色。疾病指数的定量分析进一步证实了这些观察结果,表明GhCRCK3s在棉花中防御Fov感染方面起着关键作用。
为了进一步研究哪些棉花GhCRCK3可能是拟南芥CRCK3的功能同源基因,将A亚基因组中的GhCRCK3aGhCRCK3bGhCRCK3c基因通过35S 启动子转化到拟南芥summ3-17突变体中。转基因植物携带p35S::GhCRCK3a的完全恢复了summ3-17Fo5176的抗性至WT水平,而p35S::GhCRCK3b部分恢复了抗性。然而,p35S::GhCRCK3c未能恢复summ3-17Fo5176的易感性。这些数据表明,棉花中的GhCRCK3aGhCRCK3b是拟南芥CRCK3的功能同源基因,能够赋予对镰刀菌的抗性并恢复拟南芥中mekk1介导的自体免疫反应。
尽管所有三种GhCRCK3共享高水平的氨基酸序列保守性,AlphaFold2的预测显示拟南芥CRCK3GhCRCK3aGhCRCK3b的结构相似,但与 GhCRCK3c的结构不同。与GhCRCK3aGhCRCK3b相比,GhCRCK3c在第 182 位的跨膜邻近(JM)结构域中缺少两个前脯氨酸(P)残基。当将这两个 P 残基添加到GhCRCK3c中,得到的GhCRCK3cPP的结构变得与GhCRCK3b更为相似,表明 JM 结构域中的PP残基可能对稳定其整体结构至关重要。
图片


相关推荐