研究揭示抗抑郁分子hyperforin的完整生物合成途径

作者:CEMPS 2024/8/15 13:53:17
圣约翰草(贯叶金丝桃,贯叶连翘,Hypericum perforatum)因其在治疗抑郁症方面的疗效而广为人知,这主要归功于其产生的抗抑郁成分贯叶金丝桃素(hyperforin),其药用价值已被记录在《中国药典》中,并且其提取物是抗抑郁药物疏肝解郁胶囊的主要成分。Figure 1 贯叶金丝桃和贯叶金丝桃素2024 年 8 月 11 日,国际学术期刊Molecular Pla

圣约翰草(贯叶金丝桃,贯叶连翘,Hypericum perforatum)因其在治疗抑郁症方面的疗效而广为人知,这主要归功于其产生的抗抑郁成分贯叶金丝桃素(hyperforin),其药用价值已被记录在《中国药典》中,并且其提取物是抗抑郁药物疏肝解郁胶囊的主要成分。

图片

Figure 1 贯叶金丝桃和贯叶金丝桃素

2024 年  8 月 11 日,国际学术期刊 Molecular Plant 在线发表了中国科学院分子植物科学卓越创新中心Evangelos Tatsis研究组题为“Single cell RNA sequencing facilitates the elucidation of the complete biosynthesis of the antidepressant hyperforin in St. John’s wort.”的研究论文。该研究基于基因组、单细胞转录组、合成生物学解析了贯叶金丝桃素的完整生物合成途径。



图片


目前,贯叶金丝桃素只能通过植物提取获得。由于其化学结构复杂、合成过程中需要使用大量有毒化学品,且步骤繁多、最终产率较低,因此不适合通过有机合成方法来生产。而且由于贯叶金丝桃素的完整生物合成途径尚未被揭示,目前也无法通过合成生物学进行生产。主流的植物次生代谢基因的发现方法通常基于大规模转录组测序数据的共表达分析和基因组挖掘,但这些方法均未能找到贯叶金丝桃素生物合成过程中缺失的关键步骤。

为了解贯叶金丝桃素的生物合成途径:

相较于当前不完整的基因组数据,研究团队报道了四倍体贯叶金丝桃基因组的高质量染色体级组装。

图片

Figure 2 贯叶金丝桃素生物合成假说和基因组概览

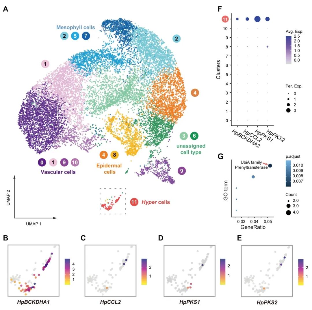
物种名称“perforatum”源于植物叶片上易于观察到的透明腺体,贯叶金丝桃素即在此处积累。基于贯叶金丝桃素从头生物合成依赖于这些腺体的假设,进行了单细胞转录组测序。

图片

Figure 3 贯叶金丝桃叶片单细胞转录组和代谢基因表达

基于与拟南芥标记基因的同源性,建立了非模式植物细胞注释的自动化流程。发现了一种独特的细胞类型,称之为“Hyper细胞”,在这些细胞中贯叶金丝桃素的从头生物合成得以进行。

基于单细胞分析,精确定位了四个跨膜异戊烯基转移酶,从而使用酵母和烟草完成了贯叶金丝桃素完整生物合成途径的解析。

图片

Figure 4 异戊烯基转移酶的鉴定

贯叶金丝桃素合酶HpPT4(最后的酶促步骤)是植物次生代谢中一个独特的发现,其非典型的头部-中间异戊烯基化步骤(1’-2)引发了环化反应,代表了萜类相关代谢中一种新型酶类。研究解决了天然产物生物合成领域中长期悬而未决的关于贯叶金丝桃素生物合成酶促机制的问题,为通过合成生物学进行贯叶金丝桃素的异源生产提供了基础,成为植物提取和传统有机化学合成的替代方案。

这是首个由单细胞转录组测序指导的完整代谢途径的解析。与以往在单细胞水平上映射已知代谢途径步骤不同的是,该项工作揭示了一条限定于单一细胞类型的完整生物合成途径,并成功指导了参与未知步骤的基因挖掘。这一研究结果将深化植物次生代谢在细胞水平上的理解,并为加速代谢途径的解析开辟新方向。期待这一成果能为利用单细胞转录组测序进行植物次生代谢基因的挖掘,尤其是探索时空特异的代谢途径,提供有力的参考。


中国科学院分子植物科学卓越创新中心博士生吴松为该论文的第一作者,Evangelos Tatsis研究员为通讯作者。博士后Ana Morotti、杨军副研究员和王二涛研究员参与本项工作。该研究团队同时隶属于中国科学院与英国约翰·英纳斯中心合作共建的国际联合单元植物和微生物科学联合研究中心(CEPAMS)。该工作得到了代谢组学平台、细胞结构分析技术平台、国家基因研究中心的支持与帮助。研究工作得到中国科学院先导科技专项、中国科学院国际合作伙伴项目、上海市科委、植物分子遗传国家重点实验室、中心引进人才项目等的资助。

相关推荐