大豆打响“自给战”!

作者:中华粮网 2022/2/22 14:36:13
大豆是我国重要的粮油饲兼用作物,与国家粮食安全息息相关,接连国运,多次被列入中央一号文件,2021年中央一号文件将稳定大豆生产列为重要内容之一。2021年我国大豆面积、产量双双下降,受到了国家高度重视。习总书记将大豆视为重大的战略性问题,农业农村部则将扩大豆作为今年必须完成的重大政治任务,可见大豆非同寻常的战略地位。01重大政治任务在我国,大豆主要分为六大产区,分别是以内蒙古、东北三省为主的春大豆

大豆是我国重要的粮油饲兼用作物,与国家粮食安全息息相关,接连国运,多次被列入中央一号文件,2021年中央一号文件将稳定大豆生产列为重要内容之一。


2021年我国大豆面积、产量双双下降,受到了国家高度重视。习总书记将大豆视为重大的战略性问题,农业农村部则将扩大豆作为今年必须完成的重大政治任务,可见大豆非同寻常的战略地位。


01

重大政治任务


在我国,大豆主要分为六大产区,分别是以内蒙古、东北三省为主的春大豆区、黄淮流域的夏大豆区、以四川云南为主的西南产区、以及长江中下游、西北、南方三个主要种植区。


图片


数据显示,东北、黄淮海两大产区大豆总产量占全国产量的八成左右。


其中,黑龙江作为我国重要的大豆产区,大豆产量一骑绝尘,近乎全国产量的一半,与第二产量大省内蒙古合占全国产量的六成左右,占东北产区总产量的九成以上,当之无愧的大豆生产主力军。


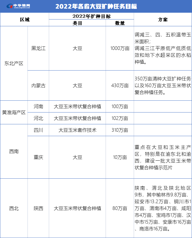
因此,完成2022年扩种大豆这个重大政治任务,东北承担着大面积恢复大豆种植的主要任务,其他省份齐力合作,陆续出台任务目标,调整种植结构,明确扩种大豆工作方向。


其中,2022年黑龙江力争增加大豆种植1000万亩,达到6850万亩,总产量达到170亿斤,比2021年增加26亿斤以上;内蒙古今年将扩种430万亩大豆。

图片


事实上,近几年国家在大豆产业方面逐步加力,多途径扩大种植面积,提高大豆自给率。


收益方面,实施大豆生产者补贴,调整种植结构,增加轮作补贴。2020年,黑龙江省大豆生产者补贴标准为一亩238元,2021年达到一亩248元,而今年要拉近玉米大豆种植收益,缩小补贴差值,原则上大豆生产者补贴每亩高于玉米生产者补贴200元左右。


图片


政策方面,2019年重启大豆振兴计划,确定了“到2020年,全国大豆种植面积力争达到1.4亿亩”的目标。随后,2020年、2021年,农业农村部继续实施大豆振兴计划,并再次确认了这一目标。


图片


02

进口大国


在20世纪50年代之前,我国是最大的大豆生产国,但随着抗除草剂的转基因大豆问世,美国逐渐成为世界上最大的大豆生产国和出口国,巴西、阿根廷次之,我国大豆的国际地位持续下滑,从生产大国转为进口大国。


从进口数据来看,我国大豆进口量从1995年至今呈现连年递增的趋势,进入2000年以后,这种势头变得更加剧烈,25年时间增加了100倍。


图片


近年来,我国大豆进口量常年稳定在8000万吨以上,2020年突破历史新高,达到一亿吨,占全球大豆总进口量的六成左右,可以说全世界的大豆出口,有一半进了中国。严重依赖进口,大豆对外依存度极高,这对我们来说,面临着巨大的潜在性风险,提高大豆自给率重中之重。

据海关总署统计,中国大豆进口数量排在前三位的国家是巴西、阿根廷和美国。地缘政治局势变数使进口来源单一的中国大豆面临危机,因此降低大豆进口依存度非常必要。

图片

我国大量进口大豆的原因,主要是国民对肉蛋奶的需求、畜牧业的发展以及耕地面积的约束。因为大豆属于土地密集型的农产品,单产比较低,如果要在“全口径”上满足完全自给自足,还需要增加大约3亿亩耕地来种植大豆等作物。所以降低大豆进口依存度是必要的,但没有必要做到大豆完全自给。为实现水稻、小麦等主粮的有效供给,进口大豆实属当下的战略之举。

03

减量替代


在我国,国产大豆主要用于直接食用、加工豆制品和大豆蛋白,进口大豆用于榨油,满足食用植物油和豆粕饲料的需求。


随着居民对肉、蛋、奶、水产品、豆制品及食用植物油消费需求的提高,大豆需求节节攀升。数据显示,2021年我国大豆食用需求约为1600万吨,国产大豆产量1640万吨,基本可满足食用部分的消费需求。而用于饲料生产的原料用量几倍于同期肉类消费增量,减量替代同样是减少大豆进口依赖的关键一环。


图片


我国养殖业的饲料配方结构以玉米、豆粕为主。进口大豆压榨生产,每吨大豆可产豆粕约780公斤,国内大豆压榨企业每年豆粕产量为7000多万吨,绝大部分进入了饲料生产。


我国饲用豆粕减量替代成效显著。据中国饲料工业协会统计,2021年全国饲料企业豆粕用量比上年增长5.7%,但远小于工业饲料产量16.1%的增幅。据专家测算,2021年全国养殖业饲料消耗量约为4.5亿吨,豆粕用量在饲料中的占比为15.3%,比2020年下降2.4个百分点,节约豆粕饲用量1080万吨,折合大豆1400万吨。与此相佐证,2021年我国肉类和牛奶产量创历史新高,但大豆进口量未增反降,比2020年减少381万吨。


2021年3月,农业农村部制定了《饲料中玉米豆粕减量替代工作方案》,积极开辟新饲料资源,引导牛羊养殖减少精料用量,通过“提效、开源、调结构”等综合措施,减少对进口大豆的依赖。专家测算,如果政策得力、措施到位,养殖业还可实现豆粕减量2300万吨以上,折合减少大豆需求近3000万吨,相当于2.3亿亩耕地的大豆产出。


除减量替代,调整种植结构,关键还在于农户种植选择,而种植收益是衡量的主要标准。2021年大豆主力合约连续第三年上涨,年涨幅为1.80%,年内最高创6517元/吨的历史新高。而2021年国产大豆在现货市场上延续了2020年的大涨行情,最高价格已经超过3元/斤,已再创了历史纪录。大豆价格走高,以及政策补贴清醒,或再次恢复农民种植大豆的信心。



相关推荐