挑战教科书:一种可以自由漂浮和短暂存在的基因

作者:生物通 2024/8/19 13:53:13
自从遗传密码在20世纪60年代首次被破译以来,我们的基因变成了一本打开的书。通过阅读和解码我们的染色体,就像小说中的句子一样,我们可以识别我们基因组中的基因,并了解为什么基因密码的变化会影响健康!这种线性的生命规律被认为适用于所有形式的生命——从人类到细菌。但哥伦比亚大学研究人员的一项新研究表明,细菌打破了这一规则,可以创造自由漂浮和短暂的基因,这提高了在我们自己的基因组之外存在类似基因的可能性。

自从遗传密码在20世纪60年代首次被破译以来,我们的基因变成了一本打开的书。通过阅读和解码我们的染色体,就像小说中的句子一样,我们可以识别我们基因组中的基因,并了解为什么基因密码的变化会影响健康!

图片


这种线性的生命规律被认为适用于所有形式的生命——从人类到细菌。


但哥伦比亚大学研究人员的一项新研究表明,细菌打破了这一规则,可以创造自由漂浮和短暂的基因,这提高了在我们自己的基因组之外存在类似基因的可能性。


瓦格洛斯内外科医学院生物化学和分子生物学副教授Samuel Sternberg说:“这一发现颠覆了染色体拥有细胞用来产生蛋白质的一整套指令的观念。”他与医学院的医学博士兼博士生Stephen Tang共同领导了这项研究。


“我们现在知道,至少在细菌中,可能有其他指令没有保存在基因组中,但对细胞生存至关重要。”

图片


“惊人”和“外星生物学”

这篇论文首次以预印本的形式出现时,科学界的反应已经成为新闻。在《自然新闻》的一篇文章中,科学家称这一发现为“外星生物学”、“令人惊讶”和“令人震惊”。


“它一再让我们难以置信,随着这种机制逐渐出现,我们从怀疑变成了惊讶。”Stephen Tang博士说。


细菌和它们的病毒之间的战争已经持续了好几个世纪,因为病毒试图将它们的DNA注入细菌基因组,而细菌想出了狡猾的方法(比如CRISPR)来保护自己。许多细菌防御机制仍未被探索,但可能导致新的基因组编辑工具。


图片


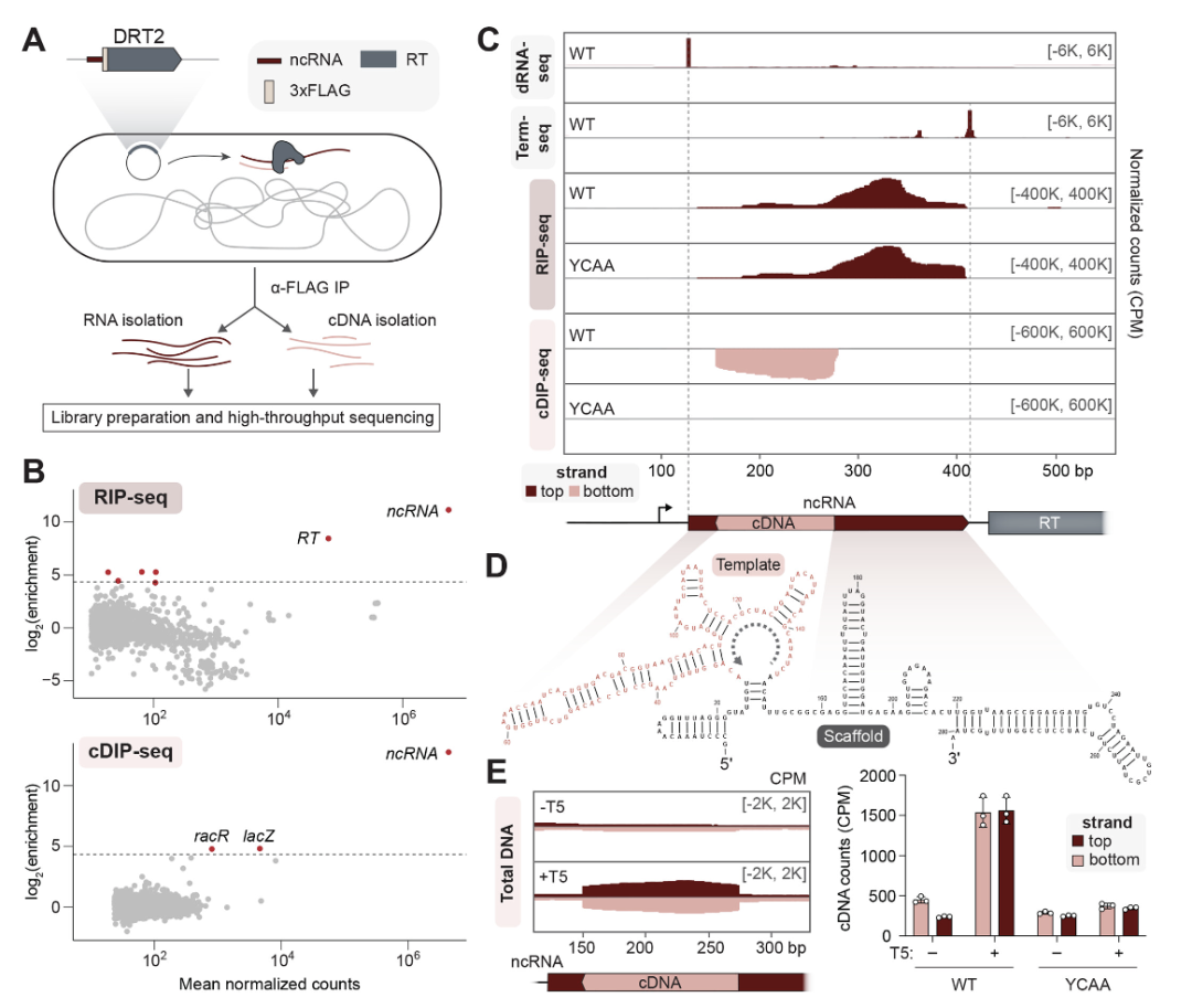
研究人员选择探索的细菌防御系统是一个奇怪的系统:该系统涉及一段功能未知的RNA和一种逆转录酶,一种从RNA模板合成DNA的酶。细菌中最常见的防御系统是切割或降解进入的病毒DNA,“所以我们对通过DNA合成来保护基因组的想法感到困惑,”Tang说。


自由浮动的基因

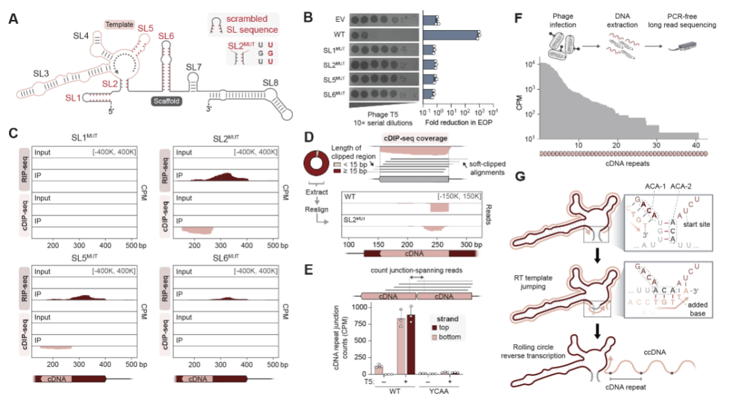
为了了解这种奇怪的防御是如何起作用的,Tang首先发明了一种新技术来识别由逆转录酶产生的DNA。他发现的DNA是长而重复的,在防御系统的RNA分子中包含一个短序列的多个副本。


然后他意识到,RNA分子的这一部分折叠成一个环,逆转录酶在环上移动无数次,以产生重复的DNA。“这就像你打算复印一本书,但复印机开始一遍又一遍地打印同一页,”Sternberg说。


研究人员最初认为他们的实验可能出了问题,或者这种酶犯了错误,它产生的DNA毫无意义。


“就在这时,Tang做了一些巧妙的挖掘,发现DNA分子是一个功能齐全的、自由漂浮的、短暂的基因”。


研究人员发现,这种基因编码的蛋白质是细菌抗病毒防御系统的关键部分。病毒感染会引发这种蛋白质(研究人员称之为Neo)的产生,从而阻止病毒复制和感染邻近细胞。


人类的染色体外基因?

如果类似的基因在高等生物的细胞中自由漂浮,“那将是一个真正改变游戏规则的发现,可能有基因或DNA序列并不存在于人类23条染色体中的任何一条上。也许它们只在特定的环境、特定的发育或遗传背景下产生,但却提供了我们正常生理所依赖的关键编码信息。”


该实验室现在正在使用Tang的方法寻找由逆转录酶产生的人类染色体外基因。


人类基因组中存在数以千计的逆转录酶基因,其中许多基因的功能尚未被发现。Sternberg说:“有一个重要的空白有待填补,这可能会揭示一些更有趣的生物学。”

图片


基因编辑源泉

尽管利用CRISPR编辑技术的基因疗法还处于临床试验阶段(去年有一种基因疗法被批准用于治疗镰状细胞),但CRISPR并不是一项完美的技术。


结合CRISPR和逆转录酶的新技术给了基因组工程师更多的权力。“逆转录酶使你能够在CRISPR切割的位点上写入新的信息,这是CRISPR单独做不到的,但是每个人都使用几十年前发现的相同的逆转录酶。”


产生Neo的逆转录酶具有某些特性,可能使其成为实验室基因组编辑和创造新的基因疗法的更好选择。细菌中还有更多神秘的逆转录酶有待探索。


“我们认为细菌可能拥有逆转录酶的宝库,一旦我们了解了它们是如何工作的,它们可能成为新技术的合适起点,”Sternberg说。

参考文献

De novo gene synthesis by an antiviral reverse transcriptase

相关推荐