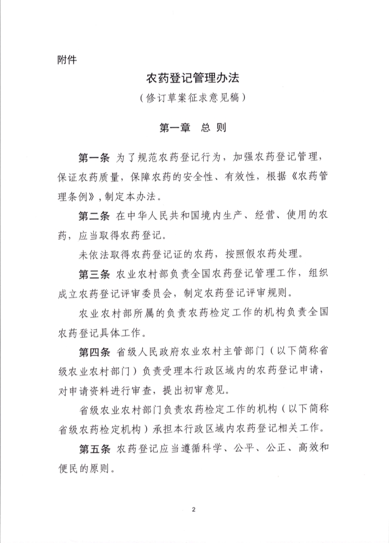
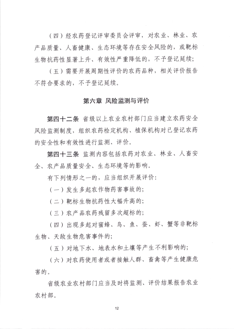
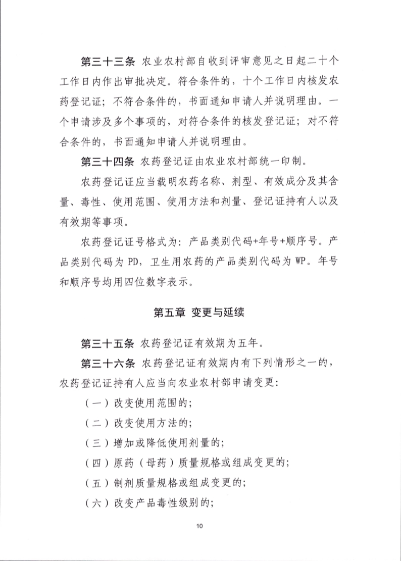
《农药登记管理办法(修订草案征求意见稿)》公开征求意见

作者:农业农村部农药管理司 2023/5/15 10:51:32
各省、自治区、直辖市农业农村(农牧)厅(局、委),新疆生产建设兵团农业农村局,农药行业协会,相关单位:  自2017年《农药登记管理办法》施行5年多来,农药管理形势发生新的变化。为进一步完善农药登记管理配套规章,我们在广泛调研的基础上,形成了《农药登记管理办法》修订草案征求意见稿,现征求你单位意见,请于2023年5月30日前将修改意见报送我司。联系电话:010-59192810、59192847,

图片

各省、自治区、直辖市农业农村(农牧)厅(局、委),新疆生产建设兵团农业农村局,农药行业协会,相关单位:


  自2017年《农药登记管理办法》施行5年多来,农药管理形势发生新的变化。为进一步完善农药登记管理配套规章,我们在广泛调研的基础上,形成了《农药登记管理办法》修订草案征求意见稿,现征求你单位意见,请于2023年5月30日前将修改意见报送我司。联系电话:010-59192810、59192847,传真:010-59191875,电子邮箱:pmd@agri.gov.cn。


农业农村部农药管理司

2023年5月11日


附件:《农药登记管理办法(修订草案征求意见稿)》

图片

图片

图片

图片

图片

图片

图片

图片

图片

图片

图片

图片

图片

图片

图片

图片


相关推荐