西北农林科大揭示油菜响应干旱胁迫的新机制
作者:iPlants
2024/5/23 14:33:06
水分缺乏严重影响作物的产量与品质。脱落酸(Abscisic acid,ABA)能够调控作物对于干旱的耐受性。蛋白激酶与蛋白磷酸酶在真核生物中作为分子开关。模式植物中蛋白磷酸酶2C(Protein phosphatases type 2C,(PP2Cs) 在ABA信号转导与逆境响应中发挥重要作用。然而,甘蓝型油菜中(Brassica napus L.)PP2Cs介导的干旱响应还没有被报道过。近日,西
水分缺乏严重影响作物的产量与品质。脱落酸(Abscisic acid,ABA)能够调控作物对于干旱的耐受性。蛋白激酶与蛋白磷酸酶在真核生物中作为分子开关。模式植物中蛋白磷酸酶2C(Protein phosphatases type 2C,(PP2Cs) 在ABA信号转导与逆境响应中发挥重要作用。然而,甘蓝型油菜中(Brassica napus L.)PP2Cs介导的干旱响应还没有被报道过。近日,西北农林科技大学杨博课题组在J. Agric. Food Chem杂志上发表了题为“Rapeseed PP2C37 Interacts with PYR/PYL Abscisic Acid Receptors and Negatively Regulates Drought Tolerance”的研究论文。
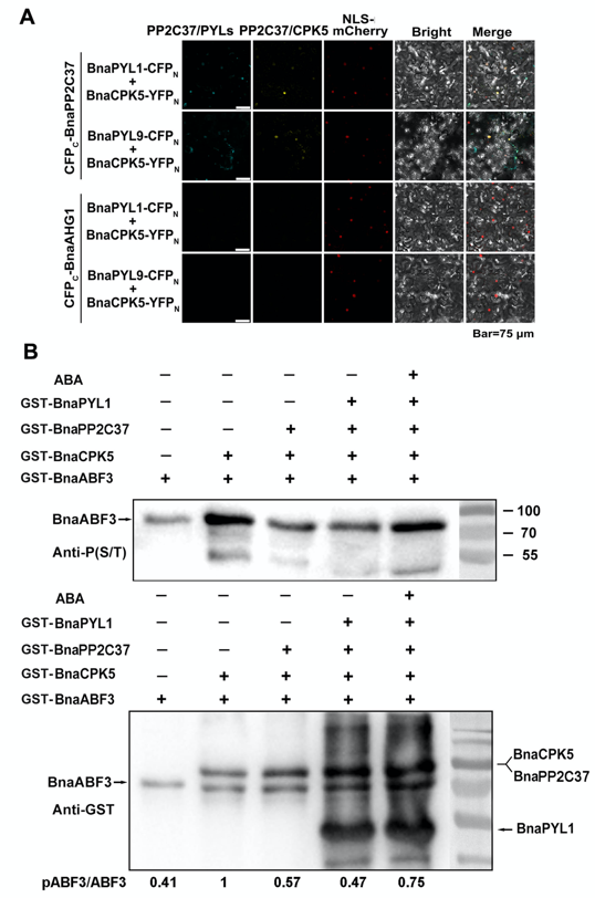
该研究鉴定了一个BnaPP2C家族成员BnaPP2C37在干旱响应中的作用。BnaPP2C37的表达被ABA与脱水处理诱导,且负调控油菜的干旱耐受性。进一步机理分析发现BnaPPC7与多个油菜受体互相作用,并且与一个已知的干旱调节子-钙依赖的蛋白激酶5(Calcium-Dependent Protein Kinase 5,BnaCPK5)互作。生化分析发现BnaPP2C37去磷酸化BnaCPK5及其底物BnaABF3转录因子,且BnaPYL1与BnaPYL9抑制BnaPP2C37的磷酸酶活性。通过体外信号通路重组,发现在(+)-ABA存在的条件下,BnaPYL1能够抑制BnaPP2C37对于BnaCPK5-BnaABF3的去磷酸化作用,进而解除其对ABA信号通路的抑制作用。图1 过表达BnaPP2C37负调控油菜脱水耐受性图2 BnaPP2C37去磷酸化BnaCPK5及BnaABF3图 3 体外信号重组显示BnaPYL1解除BnaPP2C37对BnaCPK5-BnaABF3的抑制进一步探究还发现BnaPP2C37被ABA及逆境诱导的原因在于它能够被BnaABF3/4转录调控,因而BnaPPC37能够被油菜用作“刹车”通过直接去磷酸化BnaCPK5进而脱敏逆境反应。该研究为通过基因工程手段改良油菜抗旱性提供可供候选的基因资源。西北农林科技大学为第一作者和通讯作者单位,该校生命科学学院杨博副教授为论文通讯作者,硕士生翟增康与奥倩倩为共同第一作者。该研究受到国家自然科学基金与陕西省自然科学基金的资助。论文链接:https://doi.org/10.1021/acs.jafc.4c00385.