行业内卷,增长乏力,如何破局?如何重启增长?重启增长,始于新年开年规划。重启增长,始于向优秀者学习交流。重启增长,始于重塑品质经营与价值创造!用见闻放大眼界,用眼界提升梦想。“要想改变自己,就走到对你有期待的人中间去。”你可知道,在绿业元和胖东来,他们正在发生什么样的故事?是时候,去看看了。经过多方联系,我们给大家提供学习交流的场,让大家走出来,走近目标企业,了解新趋势,找到新机会。待在家里,都是


用见闻放大眼界,用眼界提升梦想。
“要想改变自己,就走到对你有期待的人中间去。”
你可知道,在绿业元和胖东来,他们正在发生什么样的故事?是时候,去看看了。经过多方联系,我们给大家提供学习交流的场,让大家走出来,走近目标企业,了解新趋势,找到新机会。
待在家里,都是问题。来到现场,都是答案。
“到最优秀的企业‘朝圣’。”
“走到绿业元的总部,有不一样的感觉。”
“胖东来用细节和用心赢得消费者信任!”
“感恩遇见,感谢同行。合作利他,同向共赢。学习,创新,向内看。”
“要么做别人不会做的,要么把别人会做的做到极致。绿业元是把别人会做的做到了极致。”
“给别人创造价值是商业本质。胖东来的用真品换真心,以客户美好体验为中心。深深感动了我。感恩感动给力!”
2025年开年,1月5日—6日,《农资与市场》传媒携手壹农盟组织发起中国农资经销商百亿俱乐部会员开启新年伊始的第一站——2025开年壹农盟会员绿业元与胖东来参访游学之旅。生意不是不好做,其实是你是不是真想做。我们无法掌控世界的变迁,但可以掌控自己的步伐。《农资与市场》传媒总编冯卫东
针对经销商都反映的,做增长很难的问题。《农资与市场》传媒总编冯卫东问大家为什么会觉得现在做增长很难?因为行业全线供大于求。但是,仍然即便是在这样的环境下,依然有企业做得很好。“问问自己,我们的销售动作对我们的销量有没有帮助?”部分农资经销商存在低水平勤奋、营销动作低维度、重复等问题,如有的经销商开大量会议但销售不佳。冯总做了《增量新力量》的分享,农资经销商要关注4个增量新力量:1.关注品类的进化,一方面是产品功能的集成,一方面是产品功能的细分。2.关注增量新场景,场景其实是“时空条件+任务解决”3.关注新价格带,主流换挡是行业的机会所在。无场景,不需求。雷军说,小米将是他人生最后一次的创业项目,他愿意押上一生的荣耀和成就,为小米汽车而战。农资行业,绿业元范国防的经营心态,一生悬命,专注提质增产。做细分领域:如有经销商只做红心猕猴桃、有经销商只干大田作物等,越做越细。知成因,立成念。表相的东西,看见即过时,不要着相,要养成掘因的习惯。绿业元为什么是行业的典范?当然销售神话是一方面。
1989年—2025年,35年间,绿业元完成了自己的三大步。
1989年—1995年,前五年做零售。
1995年—2005年,从零售走向批发。
2006年—2024年,零售、批发、生产、研发。
35年间,员工从5人到了1600人,销售额增长了7000倍!
完成了36种作物实践,每月和农民链接3000多次,每年农业贡献300多亿元……
面对这样的数字,绿业元人并不以为然,只是说——
1989年至今,
从零售小店到行业标杆——只是一个“专注”的故事
从一个县发展到全国——只是一路“好学力行”的足迹
从百万到百亿——只是一道“向上向善”的阶梯
从几个人到几千人——只是一个“绿业元人”的名字
很多人欣赏成功的结果,但是“看果说果是炫耀,看果说因是照耀”。范总分享了他创业的五大成因:秉承初心、不断创新、商德商誉、创造价值、拥抱目标。范总表示,成败找因,好坏找因,不要只看果,要找因、品因、挖因。养成找因的意识,就是游学的意义和收获。
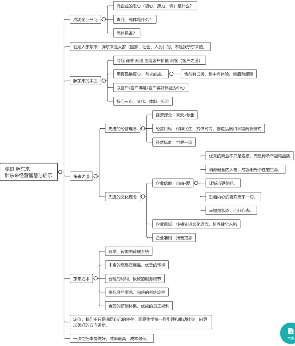
胖东来经营智慧与启示,静心做好产品,服务好每一位顾客。
研学导师张良
胖东来在全国只有13家店,都在河南。
对于很多人来说,胖东来是一个活在互联网里的零售神话。
消费者对胖东来极致信任,胖东来卖什么,消费者就买什么。
胖东来创始人于东来的经营理念,静心做好产品,服务好每一位顾客。1. 胖东来自由爱白酒,5亿元/年;
2. 药店200平,8000万元/年;
3. 网红大月饼,29.8元/张,一年3亿元;
4. 茶叶一年销售6.19亿元;
5. 2024年销售额高达169.64亿元。
胖东来经营成功不是一蹴而就的,他今天的爆火也不是一夜走红的,而是30年的专注与热爱不断积累,学习改进,迭代升级的成果。原来的农资行业是纯粹的化工行业,而现在农资行业的是多行业的融合,厂商都要面对、迎接这样的挑战。
原来的农资行业就是纯粹的化工行业,而现在行业的性质发生了改变,形成了化工行业、智能产业、新材料产业、服务产业、种植业等行业的融合。生产端,原来从事“人保”“动保”的企业,还有部分提供原料的企业频频进入农资行业。浩辰生物就是其中的代表。对于产品,浩辰生物总经理范学明为大家介绍了外行入局农资行业的机遇与挑战,“问题产生机遇,技术产生价值,场景产生挑战。”浩辰集团公司依托肌醇与磷酸二氢钾功能营养产业链、甜菊糖产业链和黄芩三大产业链,为众多知名品牌提供功能性原料和添加剂的开发和应用服务。在医药和食品领域,红牛、安慕希、双黄连口服液、雀巢奶粉、东鹏特饮、21金维他等几十家公众所熟知的品牌都是浩天药业的长期合作客户。目前,浩辰生物入局农资行业在做的事情就是,穿透产业链·做大植物提取·做强生物合成,做强生物合成赋能产业链重塑。2025年,将按原料特性、区域特点、作物寻找价值场景,不断为行业提供能解决痛点问题的产品。对优秀企业的零距离学习,可以帮助我们避免一些弯路。一天的交流之后,在我们将要离开明居酒店的时候,其前厅经理发来了这样的短信,表明早上将会为我们准备矿泉水备用。
围绕着顾客满意度做的细节,最打动人,也是企业制胜的密码。做经营就是经营顾客的信任,信任一旦建立,威力无穷!就像胖东来的保洁将卫生打扫到极致一样!一次性把事情做好,效率最高,成本最低!果然,零距离走进优秀企业,通过现象找到源头、透过表象看清本质、了解数据发现道行,才能发现一些教科书上看不到的内容。我们悟了,为什么范总一直强调不要太着相,要学会发掘内在的因。一人快,众人远。
走,我们一起去学习!
新年第一课,也是今年活动的开端,2025壹农盟经销商百亿俱乐部开年绿业元与胖东来参访游学之旅圆满完成,也拉开了活动的序幕。
希望壹农盟的同仁们通过绿业元和胖东来商场的游学,有所触动,在自己的经营场景中有所启发和改变;
希望每一个参与者都能思考自己所经营的产品如何更优质,更能满足农户的需求;
做长期主义的事业,不急功近利,向着美好的方向经营。
愿每一个壹农盟成员,都能学到自己想学的,迭代升级自己需要的能力,拥有更加美好的2025!
壹农盟:中国农资经销商百亿俱乐部自成立以来致力于搭建俱乐部会员之间交流、学习、成长的平台,致力于提升俱乐部经销商会员的经营力和增长力。绿业元集团:一个从扶沟零售商起家发展成为全国最具代表性的生产和经销一体化平台,是中国农资行业的经营典范;绿业元集团总裁范国防更是被誉为农资行业经营教父级的传奇,绿业元的经营有太多值得我们学习的闪光点。胖东来:缔造了中国零售业的神话,用真货、用品质、用真诚、用信任、用供应链、用服务跳出零售业的内卷,成为让全国人民学习和敬佩的企业。(摄影:刘化琛;思维导图:梁源)