储能技术应用有望进一步助力农药行业节能减碳

作者:中国农药工业协会 2024/8/2 9:00:41
【引言】2024年7月31日-8月1日,2024年中国农药行业责任关怀大会暨第九届全国农药行业环保技术交流会、第十一期农药企业安全生产管理培训班等责任关怀主题系列会议在山东济南盛大开幕。专家学者围绕绿色减碳、节能降本、安全预防、资源循环利用、先进技术国产替代等议题进行深入探讨和交流,为农药企业提升本质安全水平和环保治理水平建言献策。其中,深圳先阳新能源技术有限公司副总经理何鑫在“‘光储能碳’一体化

图片

【引言】2024年7月31日-8月1日,2024年中国农药行业责任关怀大会暨第九届全国农药行业环保技术交流会、第十一期农药企业安全生产管理培训班等责任关怀主题系列会议在山东济南盛大开幕。专家学者围绕绿色减碳、节能降本、安全预防、资源循环利用、先进技术国产替代等议题进行深入探讨和交流,为农药企业提升本质安全水平和环保治理水平建言献策。其中,深圳先阳新能源技术有限公司副总经理何鑫在“‘光储能碳’一体化解决方案”报告中为农药行业降本增效、助力零碳化发展提出了一种新的解决方案,也让储能技术未来在农药行业的广泛应用大放异彩。


图片

何鑫

深圳先阳新能源技术有限公司副总经理


图片

农药行业作为化工行业的一部分,其生产过程中对电能的需求较为显著。从合成反应到制剂加工,多数步骤都需要精确控制温度、压力等参数,这就导致了大量的电力消耗。据相关数据显示,电费在农药企业生产成本中占据了相当的比例,某些情况下甚至超过20%。这不仅对企业的成本控制构成挑战,也在一定程度上影响了农药产品的市场价格和企业竞争力。


在全球能源结构转型和碳中和背景下,储能技术不仅是现代能源体系的关键组成部分,也为各行业提供了新的节能减排和效率提升方案。储能技术在农药行业的跨界应用为农药企业降本增效、高质量发展、实现“双碳”目标提出了一个极具前瞻性和战略意义的课题。


一、储能技术的价值

随着减少碳排放成全球共识,全球能源转型迫在眉睫,储能技术应运而生。储能技术能够起到平抑新能源波动、削峰填谷、提高电能质量的作用。


近年来,在新能源替代化石能源的进程中,储能市场迎来爆发式增长。国内外也陆续出现了超大型储能项目,储能行业吸引了大批企业的加入。储能产业对能源结构转型有重要作用,大力发展储能产业,有利于经济健康快速发展和建设健康的能源产出与消费体系。如图1所示为不用应用场景下的储能价值简述,目前在电源侧、电网侧以及用户侧都得到应用。
图片

图1  不同应用场景下的储能价值

二、储能技术分类

储能是指以设备或介质为容器存储能量,并在不同的时间空间释放能量的过程。如图2所示,广义储能包括电储能、热储能和氢储能三类。电储能是最主要的储能方式,按照存储原理的不同又分为电化学储能和机械储能两种技术类型。其中,电化学储能是指各种二次电池储能,主要包括锂离子电池、铅蓄电池和钠硫电池等;机械储能主要包括抽水蓄能、压缩空气储能和飞轮储能等。
图片
图2  储能类型分类

因成本低、寿命长、技术成熟,物理机械储能,尤其是抽水蓄能应用广泛,但受地理环境制约、投资高、建设周期长等影响发展渐缓。电磁储能和光热储能综合效率高,但尚处于技术开发阶段。电化学储能性价比高,已经进入商业化阶段,随成本的逐渐降低,电化学储能将是储能主要的应用类型,在农药行业的应用前景也将更为广阔。


三、储能技术为农药企业节能减碳提供便利

峰谷电价机制是电力改革的重要内容,旨在引导电力用户削峰填谷,保障电力系统安全稳定经济运行。随着分时电价政策的不断完善,峰谷电价差逐渐拉大,储能盈利能力有望进一步提升。农药生产企业通过布局储能技术并利用峰谷电价峰差,不仅可以实现显著的经济效益,还能在政策和市场的推动下,迎来更广阔的发展前景。


(一)政策环境

早在2014年,国家就开始出台支持储能发展政策,在《能源发展战略行动(2014—2020年)》中,国务院首次将储能列为9个重点创新领域之一。虽然之后每年都有利好储能政策出台,但直到2019年,电化学储能才迎来发展契机。国家电网公司出台《关于促进电化学储能健康有序发展的指导意见》,表示将有序开展储能投资建设业务。


2021年,国家支持储能发展的政策如雨后春笋,储能真正迎来了发展元年。随后国家发改委印发《关于进一步完善分时电价机制的通知》,进一步拉大峰谷价差,为储能盈利创造可能。此外,国家能源局以及各个省级部门也纷纷出台新能源强制配储政策、储能补贴政策。


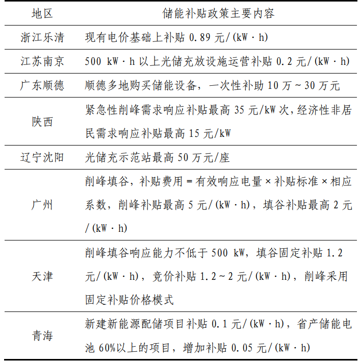
如表1所示为2021年全国储能补贴政策,由此可见,全国各地进一步部署完善分时电价机制,拉大峰谷价差,从技术变革以及政策层层加码,都在经济性方面鼓励发展储能行业。

表1   2021年全国储能补贴政策

图片


(二)储能技术的经济效益

目前,工商业储能盈利方式大致有六种:峰谷价差、能量时移、需求管理、需求侧响应、电力现货市场交易、电力辅助服务。上述六种盈利方式存在一定的互斥性,即无法同时获得两种收益。


以浙江省某6MWh工商业储能项目为例。
两充两放:考虑工厂休息及设备检修,储能设备每年运行300天,每天两充两放。第一次在谷时22:00-24:00充电,在次日高峰段9:00-11:00放电;第二次在谷时11:00-13:00充电,在尖峰段19:00-21:00放电。
峰谷价差:2023年3月浙江一般工商业用电为例,尖峰电价1.4085元/kWh,高峰电价1.0463元/kWh,谷时电价0.4266元/kWh。
基本假设:投资成本1.8元/Wh,总投资1080万元,其中银行贷款70%,贷款利率4.65%,DOD90%,充放电效率92%,储能寿命为10年。
在当前政策条件下,初步计算,第一年工商业储能的六种不同方式的收入如图3所示。
图片
图3 各种盈利方式理论收入对比

在仅考虑峰谷价差收入的情况下,该储能系统项目,当每度尖/峰谷电价差为0.9819/0.6197元,投资成本为1.8元/Wh时,内部收益率(IRR)可达9.36%,银行贷款以70%计算,预计5.47年收回投资成本,具备一定经济性。


在全国范围内,峰谷价差持续拉大和储能投资成本不断下降的趋势下,储能项目的内部收益率(IRR)有望提升至20%以上,经济性愈发明显。


四、农药行业对储能技术的需求及应用场景

(一)需求

稳定电力供应:农药生产对电力供应的稳定性要求极高,储能技术可以在电网不稳定时提供紧急电力支持。
降低能耗成本:通过储能技术实现峰谷电价差价的利用,有助于降低农药生产过程中的能耗成本。
提高生产效率:利用储能系统提供的稳定电力保障生产线的持续运行,提高整体生产效率。
增强环保和安全:采用清洁能源储存和供电方式,减少传统化石能源的使用,降低环境污染和碳排放。

(二)应用场景

应急电源:在突发停电情况下,储能设备可以作为应急电源保证关键生产设备和控制系统的正常运转。
削峰填谷:利用储能设备在电价低谷时储存电能,在电价高峰时释放,从而降低电费成本。
微电网系统:构建基于储能技术的微电网系统,为整个厂区提供稳定、高效的电力供应。
可再生能源集成:将储能技术与风能、太阳能等可再生能源结合,实现农药生产过程的绿色低碳化。


2021年4月,“30•60”战略部署(即中国力争在2030年前实现碳达峰,2060年前实现碳中和)被正式写入政府工作报告。降本增效,实现“双碳”目标为农药行业高质量发展提出了新的要求。


储能技术在农药行业的应用前景广阔,不仅可以有效解决电力供应的稳定性问题,降低能耗成本,还能帮助企业实现绿色低碳生产的目标。通过合理选择适合的储能技术和方案,充分利用政策支持和市场机遇,农药行业有望在保障生产稳定性的同时,进一步提升环保标准,助力绿色高质量发展。

相关推荐