2024年8月21日,Molecular Cell在线发表了北京大学生命科学学院王伟课题组题为“Proteasome resides in and dismantles plant heat stress granules constitutively”的研究论文。该研究报道了蛋白酶体进入并协助应激颗粒解聚,增强植物抗高温能力的新机制,为动植物应激颗粒稳态调控和细胞逆境胁迫响应提供全新的研究方向。
2024年8月21日,Molecular Cell在线发表了北京大学生命科学学院王伟课题组题为“Proteasome resides in and dismantles plant heat stress granules constitutively”的研究论文。该研究报道了蛋白酶体进入并协助应激颗粒解聚,增强植物抗高温能力的新机制,为动植物应激颗粒稳态调控和细胞逆境胁迫响应提供全新的研究方向。

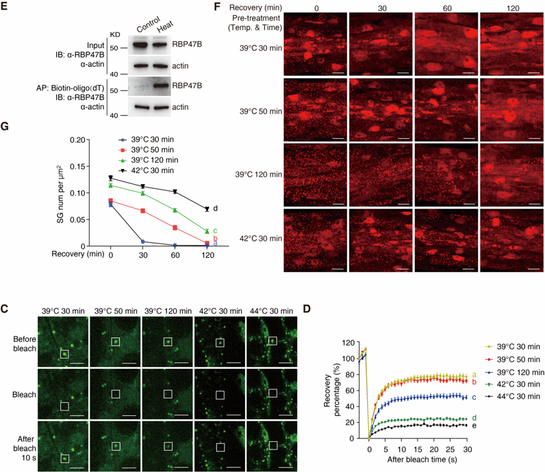
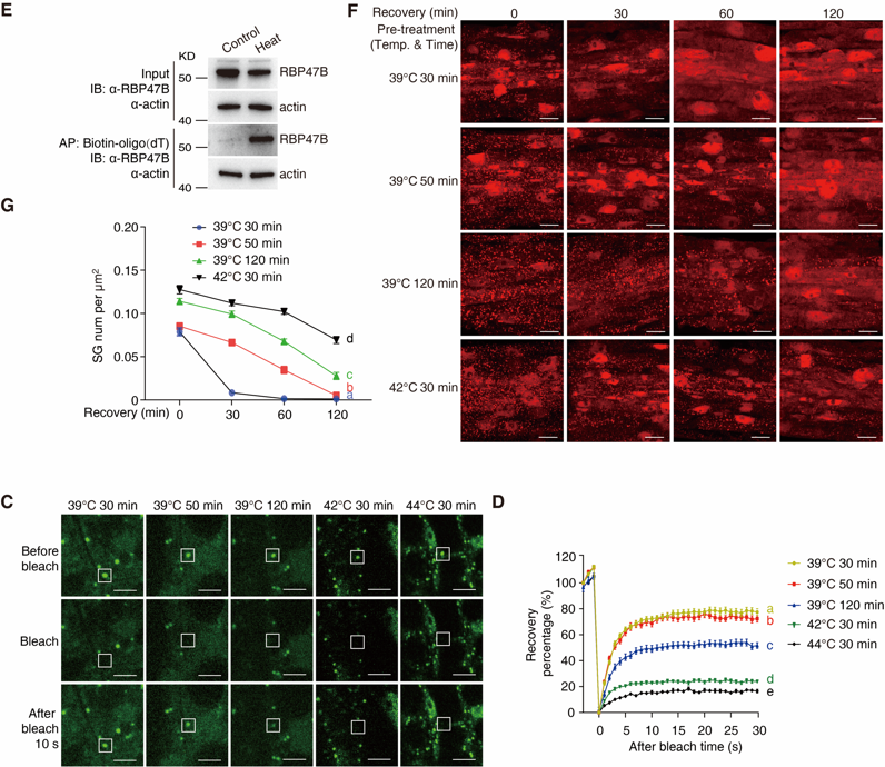
应激颗粒(Stress Granule,SG)是由RNA和蛋白通过液液相分离(Liquid-Liquid Phase Separation,LLPS)形成的颗粒状生物大分子凝聚物(Biomolecular condensates)[1]。在真核生物中,SG的形成与解聚是一个高度动态变化的过程,其动态平衡通过对细胞内蛋白质翻译和RNA的调控来促进应激后细胞功能的恢复[2, 3]。近年来研究发现,SG稳态异常或者形成不可逆的纤维状结构可能是肌萎缩性侧索硬化症等神经退行性疾病发生的关键因素[4]。然而,到目前为止植物中仍没有发现不可逆SG形成,这表明植物可能具备更有效的策略,来防止蛋白的聚集,从而维持SG的可逆调控。酵母和哺乳动物中SG的稳态研究表明,SG的稳态受到如泛素化修饰,以及泛素-蛋白酶体途径(Ubiquitin-Proteasome System,UPS)和自噬途径(autophagy)的调控[5, 6],但其具体的调控机理仍不清楚。本研究针对植物中SG的动态和稳态调控分子机制,及其与植物胁迫适应性间的关系展开研究。作者首先通过poly(A)+ RNA原位杂交和SG标记蛋白(RBP47B、PAB2和UBP1C)的动态追踪,发现热胁迫温度的升高比热胁迫持续时间的延长更显著地影响SG的形成和解聚(图1)。接着作者通过FRAP检测这些标记蛋白的流动性对温度的响应。虽然不同SG标记蛋白的流动性有差别,但是温度上升均显著抑制这些标记蛋白的流动性,并表现出与SG形成和解聚相同的变化趋势(图1)。这些结果表明剧烈的高温会导致应激蛋白的固化,使得应激颗粒更加趋向形成蛋白聚集体(Protein aggregation)。然而SG与这些聚集体有着本质上的区别:SG具有较强流动性,使其形成和解聚可以快速相互转换,从而维持蛋白和RNA的平衡和功能。
为了寻找调控SG稳态的关键因子,作者选取具有较高流动性的SG,并进行富集。通过AP-MS和IP-MS的蛋白组学联合分析(图2),以及体内外共定位实验证明蛋白酶体是SG的稳定组成成分。随后作者对SG中蛋白酶体的功能进行研究,通过对SG形成动态和该结构中蛋白酶体活性进行追踪,发现蛋白酶体的组分是在SG形成后逐渐被招募,并组装成具有更高蛋白酶催化活性的蛋白酶体复合体(图3)。然而SG中的蛋白酶体并不影响RBP47B蛋白的分子流动性,该结果表明SG整体动态与其标记蛋白的分子流动性不具备必然的偶联关系,澄清了在前人研究中使用SG标记蛋白的分子动态性表征SG整体动态性的误区。
图2:AP-MS和IP-MS的蛋白组学联合分析示意图
由于蛋白酶体介导的UPS是维持细胞内蛋白平衡的重要方式。作者对SG中总蛋白和RBP47B蛋白的泛素化修饰检测发现,虽然UPS在SG形成和解聚的过程中均有作用,但是该系统的主要功能为促进SG的解聚,而不是SG形成。最后作者对蛋白酶体亚基进行突变体筛选,鉴定出一个α亚基pad1突变体,该基因突变并不影响拟南芥在正常条件下的蛋白酶体活性和植株生长,但严重影响植物在高温条件下的蛋白酶体活性,使得突变体表现出较慢的SG解聚速度和对高温敏感的生长表型。基于以上结果,作者建立起蛋白酶体调控SG形成和解聚,提高植物抗高温能力的分子模型(图4)。
综上,本研究通过探究蛋白酶体进入SG、组装、酶活,以及对底物水解能力,阐明蛋白酶体可被招募进入SG,维持SG内的蛋白平衡、调控其稳态,提高植物耐高温的重要生物学意义。蛋白酶体常用于清除错误折叠或者变性失活蛋白的聚集体,而应激颗粒中蛋白酶体的功能阐明了细胞内维持蛋白平衡的一种保守机制。近两年王伟课题组的工作(Nature Plants,2023;Molecular Cell,2024)深入解析了植物SG的功能和生物学意义,其涉及的技术和方法为该研究领域提供了指导。北京大学、生命科学联合中心王伟研究员为论文通讯作者。北京大学海外交流引进博士后谢周丽(已出站,现就职于华中农业大学)和博士后赵帅(已出站,现就职于首都师范大学)为该论文的共同第一作者。首都师范大学周冕研究组、安徽农业大学吴承云研究组和华中农业大学吴洪洪研究组也参与了本研究。本研究得到蛋白质与植物基因研究国家重点实验室、国家自然科学基金、国家重点研发计划、北京大学生命科学学院、生命科学联合中心、北京市科技新星计划和海外交流引进博士后项目的资助。据悉,王伟研究员课题组现拟招收博士后1-2人。课题组主要开展以下三方面研究:1. 应激颗粒的形成机制、生物学功能和进化学意义;2. 作物生物钟与环境互作;3. 生物纳米传感器开发。更多课题组信息详见:https://bio.pku.edu.cn/homes/Index/news_cont_jl/17/801.html该论文的共同第一作者谢周丽现就职于华中农业大学植物科学技术学院。课题组常年招收博士后1-2人。课题组主要开展以下研究:1. 无膜包裹细胞器和相变调控作物非生物逆境胁迫的生理和分子机理;2. 应激颗粒稳态与作物逆境胁迫间的关系和其生物学意义;3. 植物纳米生物学在作物逆境胁迫中的应用。更多课题组信息详见https://faculty.hzau.edu.cn/xiezhouli/zh_CN/index.htm原文链接:https://www.cell.com/molecular-cell/fulltext/S1097-2765(24)00631-2
参考文献
1. Protter, D.S. and R. Parker, Principles and Properties of Stress Granules. Trends Cell Biol, 2016. 26(9): p. 668-79.
2. Wheeler, J.R., T. Matheny, S. Jain, R. Abrisch, and R. Parker, Distinct stages in stress granule assembly and disassembly. eLife, 2016. 5: p. e18413.
3. Youn, J.Y., B.J.A. Dyakov, J. Zhang, J.D.R. Knight, R.M. Vernon, J.D. Forman-Kay, and A.C. Gingras, Properties of Stress Granule and P-Body Proteomes. Mol Cell, 2019. 76(2): p. 286-294.
4. Wang, F., J. Li, S. Fan, Z. Jin, and C. Huang, Targeting stress granules: A novel therapeutic strategy for human diseases. Pharmacological Research, 2020. 161: p. 105143.
5. Maxwell, B.A., Y. Gwon, A. Mishra, J.M. Peng, H. Nakamura, K. Zhang, H.J. Kim, and J.P. Taylor, Ubiquitination is essential for recovery of cellular activities after heat shock. Science, 2021. 372(6549): p. 1409.
6. Turakhiya, A., S.R. Meyer, G. Marincola, S. Bohm, J.T. Vanselow, A. Schlosser, K. Hofmann, and A. Buchberger, ZFAND1 Recruits p97 and the 26S Proteasome to Promote the Clearance of Arsenite-Induced Stress Granules. Molecular Cell, 2018. 70(5): p. 906.