柑橘最后冲刺,转色、增甜,预防浮皮果

作者:大丰收农资优选 2022/11/23 15:04:56
柑橘在成熟过程中,果实从外观到内部发生了一系列变化,如呼吸速率的变化、乙烯的生成、贮藏物质的转化、色泽和风味的变化等,表现出特有的色、香、味,使果实达到最适于食用的状态。果实成熟物质的转化糖含量增加果实在成熟期甜度增加,甜味来自于淀粉等贮藏物质的水解产物如蔗糖、葡萄糖和果糖等。各种果实的糖转化速度和程度不尽相同,柑橘中糖转化很慢,有时要几个月。成熟过程中糖含量的变化:甜度与糖含量有关,成熟期日照充

柑橘在成熟过程中,果实从外观到内部发生了一系列变化,如呼吸速率的变化、乙烯的生成、贮藏物质的转化、色泽和风味的变化等,表现出特有的色、香、味,使果实达到最适于食用的状态。

图片

果实成熟物质的转化

糖含量增加

果实在成熟期甜度增加,甜味来自于淀粉等贮藏物质的水解产物如蔗糖、葡萄糖和果糖等。

各种果实的糖转化速度和程度不尽相同,柑橘中糖转化很慢,有时要几个月。

成熟过程中糖含量的变化:甜度与糖含量有关,成熟期日照充足、昼夜温差大、降雨量少,果实中含糖量高,这也是新疆吐鲁番的哈密瓜和葡萄特别甜的原因。

氮素过多时,要有较多的糖参与氮素代谢,这就会使果实含糖量减少。

有机酸减少:果实的酸味出于有机酸的积累,一般柑橘含柠檬酸多。生果中含酸量高,随着果实的成熟,含酸量下降。

糖酸比是决定果实品质的一个重要因素。糖酸比越高,果实越甜,但一定的酸味往往体现了一种果实的特色。

图片

果实软化

果实软化是成熟的一个重要特征。引起果实软化的主要原因是细胞壁物质的降解。

果实成熟期间多种与细胞壁有关的水解酶活性上升,细胞壁结构成分及聚合物分子大小发生显著变化,如纤维素长链变短,半纤维素聚合分子变小,其中变化最显著的是果胶物质的降解。

乙烯在细胞质内诱导胞壁水解酶的合成并输向细胞壁,从而促进胞壁水解软化。用乙烯处理果实,可促进成熟,降低硬度。

挥发性物质的产生

成熟度与挥发性物质的产生有关,未熟果中没有或很少有这些香气挥发物,所以收获过早,香味就差。

涩味消失

有些果实未成熟时有涩味,这是由于细胞液中含有单宁等物质。单宁是一种不溶性酚类物质,可以保护果实免于脱水及病虫侵染。


图片

色泽变化

随着果实的成熟,多数果色由绿色渐变为黄、橙、红、紫或褐色,这常作为果实成熟度的直观标准。

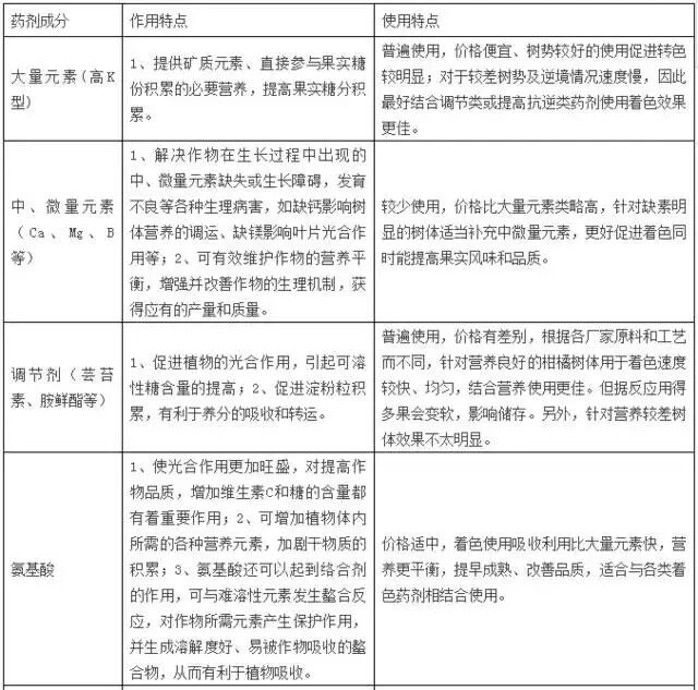
果实增甜方法

1、改土沃土深耕施有机肥、间种绿肥、增施生物菌肥改土。

图片

图片

图片

2.加强树冠管理,增光增甜橘园密改稀、树冠高改矮,确保形成“独立树”,树形修剪遵循通风透光原则。

采前20-30天控水,采用地面复盖反光膜,既控水,又补光,有利于提高果实糖度。

3.增施磷、钾肥,补素增甜磷能提高果树根系吸肥能力,抗旱、抗寒能力,促进花芽分化,增进果实品质和提高水果产量;

钾可以促进枝梢加粗生长、机械组织发达,提高抗寒、抗旱、抗病虫能力和提高水果产量和贮藏性能。

花蕾期增施硼肥,果实膨大期到转色成熟期对缺锌、缺硼、缺镁的土壤还要叶面补施锌、硼、镁肥。

4.调酸碱,补钙增甜黄红壤多为酸性,pH值4-5.5,施用石灰中和土壤酸度,提高土壤养分利用率,与有机肥、绿肥、钙镁磷混合施用,提升果实糖度。

图片

转色期预防浮皮果

图片

所谓浮皮,是指白皮层崩溃,包裹果肉的囊瓣膜(囊衣)与果皮分离后浮起,果皮与囊瓣膜之间产生空隙的现象。严重影响果子品质和储藏性。

果实形态变化:

(1)、组织间会出现较大空隙,同时果皮增厚,果皮外表面粗糙不平,内表面变得松散。

(2)、随着果皮海绵层的细胞壁结构变弱,组织变软,果皮细胞层和海绵层的细胞间隙不断增大。

(3)、果皮组织的变化也改变了整个果实结构的完整性和致密性,使果实内部的空隙和外界的气体交换增强。

(4)、果皮细胞胞间层的崩解也可造成细胞间的连接松散及细胞壁的肿胀,使空隙变大。

(5)、浮皮形成过程中也存在果皮不同部位生长不协调和发育进程不同步的现象,白皮层内侧细胞分裂停止最早,外侧次之,油胞层最迟。另外,果皮中细胞的结构分布与浮皮也存在着紧密的相关性。

2、浮皮症状

平滑的果皮也是评判柑橘品质的因素之一,在柑橘转色期,浮皮果对品质的影响较大,若转色期的雨水偏多,果皮淋湿吸水膨大,白皮层组织发生龟裂,出现浮皮症状。枯水病和水纹病是比较常见的两种浮皮症状。

(1)、枯水病

枯水病就是我们平时说的浮皮果,是一种生理性病害,主要发生在宽皮柑橘类。枯水病的果实果皮发泡,和果肉相分离,内部囊瓣失水干缩,无汁味淡,失去食用价值。

(2)、水纹病

水纹病又叫果皮内裂果,也是一种生理性病害。主要表现在内皮层不规则状龟裂,对应的外皮层凹陷,形状如水纹线。病果不耐贮藏,易腐烂。土壤贫瘠、水分供应不均衡、生长调节剂使用不规范、采收过迟都是水纹病的主要诱因。

3、浮皮果产生的原因

(1)、秋肥偏重施氮肥,造成氮肥过剩,促使果实二次膨大,容易出现浮皮;

(2)、水份管理不科学,遇久旱天气不及时淋灌水的果园;晚秋至初冬,在果实转色期降水量多,高温高湿易发生浮皮,特别是水份管理差的山坡果园,易出现浮皮现象。

(3)、果园土壤PH偏酸。土壤板结、黏性重的果园,橘树根系差,易造成钙、硼、锌等决定果皮硬度的主要元素缺乏或不协调,易造成浮皮果。

(4)、保果期间喷洒赤霉素浓度偏大,成熟期易导致果面粗糙,产生皱皮果、浮皮果。

(5)、果实膨大期钙元素不足。在果实膨大至着色期雨水多,易造成钙、硼元素流失,果实韧性及硬度不够,易产生浮皮。

(6)、成熟果实留树时间过久,造成营养回流,果皮浮皮,果肉松弛退糖、粒化。

(7)、幼树或初挂果的旺树,由于树体营养生长过剩,自身调节能力较弱,导致树冠顶部果实、朝天果和粗柄果,往往容易成粗皮大果、浮皮。

(8)、柑橘树挂果量少、转色期雨水多,通常浮皮果大增。

4、如何预防浮皮果?

(1)、增施有机肥,叶喷磷酸二氢钾

增施钾肥和磷肥是减少浮皮果产生的基础。此时除了根部淋施外,叶面喷施磷酸二氢钾+芸苔素是最好的时机,过早易引发裂果。平时施肥,注意有机配给,在此时期以高钾高磷、中微量元素肥为主,减少氮肥的使用或不使用。

(2)、加强水分管理

多雨季节注意排涝,干旱时采取浇水采取少量多次,保持水份均衡供应,土壤湿润。

(3)、叶面补钙

转色期继续给果实补钙:柑橘在果实转色期果皮细胞继续分裂,通过给果实补钙,能增强果皮的结实度,大大减少浮皮果的发生。

多经验证明,柑橘果实转色初期喷施糖醇钙,十天后再喷一次,可显著减少浮皮果的发生,对于即将浮皮的果实有较好的控制效果,同时还能增加果实硬度,提高单果重,如果收获期遇低温雨水,还有助于减少霜冻果。

(4)、合理使用调节剂和抗衰老药剂

在果实转色期适量喷施芸苔素和吡唑醚菌酯,0.01%芸苔素内酯4000倍,25%吡唑醚菌酯2000倍叶面喷雾,与补钙相结合,可明显减少裂果和浮皮果,并可促进果实转色。

尽量不要使用赤霉素等,慎用乙烯利、萘乙酸等。

(5)、适时采摘

成熟后适时采摘有利于保证果实品质,同时减少浮皮症状的发生。



相关推荐