紧急!连续高温干旱,小麦谨防干热风!

作者:三农参考 2022/5/30 9:39:37
从上周开始,我国北方多地开启晴朗暴晒模式,气温也变得“火热”起来,局地甚至出现了35℃以上的高温天气。由于降水稀少,安徽淮河以北出现大面积干旱,部分地区旱情严重,局部地区出现了特级旱情。根据最新干旱检测图,山东河南辽宁大部、安徽江苏中北部、河北北部、吉林南部都有比较严重的干旱,其中山东南部和东部沿海、河南东部、安徽江苏北部旱情最为严重!据中央气象台预报:近日华北、黄淮等地晴热天气发展,局地将有超过

从上周开始,我国北方多地开启晴朗暴晒模式,气温也变得“火热”起来,局地甚至出现了35℃以上的高温天气。

由于降水稀少,安徽淮河以北出现大面积干旱,部分地区旱情严重,局部地区出现了特级旱情。根据最新干旱检测图,山东河南辽宁大部、安徽江苏中北部、河北北部、吉林南部都有比较严重的干旱,其中山东南部和东部沿海、河南东部、安徽江苏北部旱情最为严重

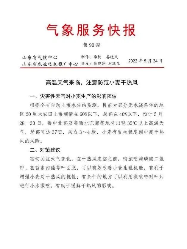
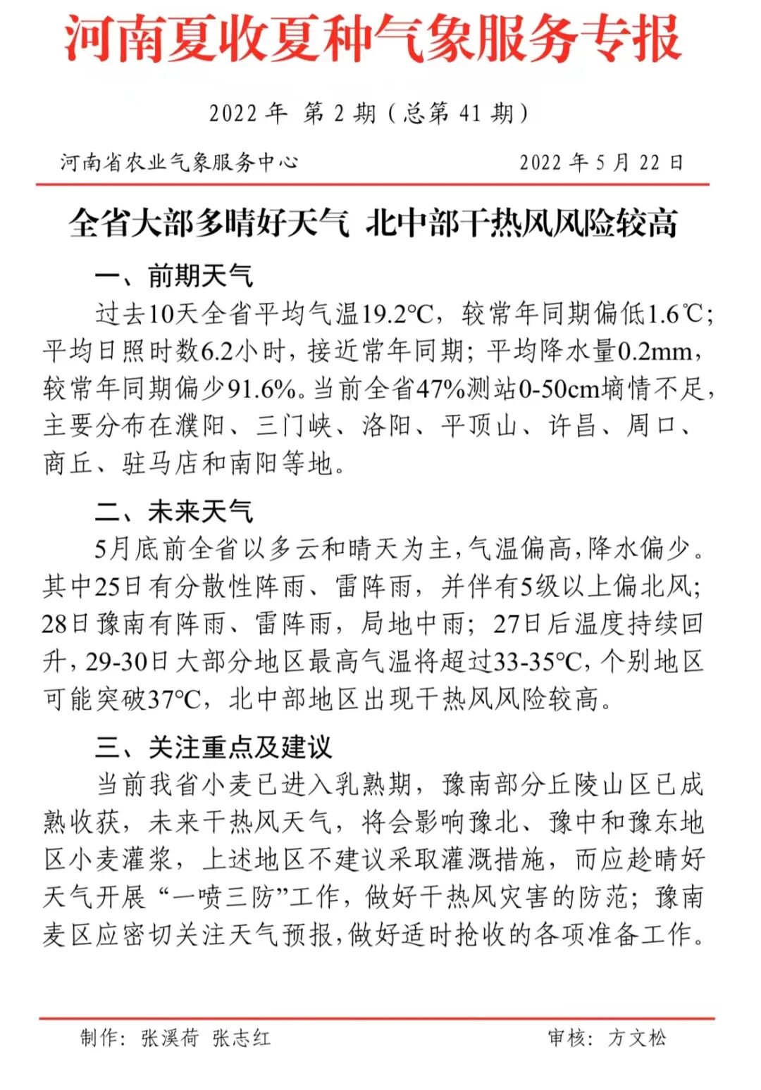
据中央气象台预报:近日华北、黄淮等地晴热天气发展,局地将有超过35℃高温天气,山西西南部、河北、河南中部、山东中部及半岛等土壤缺墒区需防范干热风天气对小麦产量形成的不利影响;华北西南部、黄淮西部、江淮西部等地降水量不足10毫米,山西西南部、河南中部、安徽北部等地土壤缺墒状况持续或加剧,对正值需水关键期的冬小麦生长发育不利

图片

图1  2022年5月25日夏收农用天气预报

图片

图2  2022年5月26日夏收农用天气预报

图片

图3  2022年5月27日夏收农用天气预报

建议北方冬麦区要根据冬小麦长势,加强麦田后期管理,干旱地区要积极开发水源、浇好灌浆水并合理追肥,华北、黄淮要做好“一喷三防”,防范干热风的不利影响。

图片

图片

干热风是小麦生育后期的一种常发性气象灾害,小麦受害后一般可减产5%-10%,个别严重的可达20%以上。发生干热风后,小麦体内的水分消耗很快,从而破坏叶绿素等色素,阻碍光合作用进行,从而使植株很快由下往上青干。

现在正是小麦灌浆时期,如遇到干热风,对麦穗灌浆不利,会导致小麦提前“枯熟”、麦粒干瘪,粒重下降,导致小麦严重减产。我国的华北、西北和黄淮地区春末夏初期间都有出现,一般分为高温低湿和雨后热枯两种类型,均以高温危害为主。

图片


干热风危害的气象指标,各人研究结果不一,冬麦、春麦不同,地区之间也不一致。一般说,对于高温低湿型:轻干热风为日最高气温大于、等于29—34℃,14时风速大于、等于2—3米/秒。重干热风为日最高气温大于、等于32—36℃,14时相对湿度小于、等于20%—30%,14时风速大于、等于2—4米/秒。这是我国北方麦区的主要类型,主要会造成小麦干尖、麦粒枯黄、小麦干秕从而影响产量。

雨后热枯型:小麦成熟前10天内有一次降雨过程,雨后转晴升温,2—3天内日最高气温达30℃以上。这种情况主要会造成小麦的青枯和枯熟的状况发生。

图片

预防措施

1、浇好灌浆水。小麦开花后即进入小麦灌浆阶段,此时高温、干旱、强风迫使空气和土壤水分蒸发量增大,浇好灌浆水可以保持适宜的土壤水分,增加空气湿度,起到延缓根系早衰,增强叶片光合作用,达到预防或减轻干热风的危害。注意有风停浇,无风抢浇。灌浆水宜在灌浆初期浇。

2、巧浇麦黄水。在小麦成熟前10天左右,根据小麦群体、天气状况、土壤墒情,在干热风来到之前浇一次麦黄水,可以明显改善田间小气候条件,减轻干热风危害。麦黄水在乳熟盛期到蜡熟始期浇。

3、叶面喷肥。在小麦开花至灌浆初期,用1%-2%尿素溶液、0.2%磷酸二氢钾溶液、2%-4%过磷酸钙浸出液或15%-20%草木灰浸出液作叶面喷肥,每亩每次喷洒20-100千克,可以加速小麦后期的生长发育,预防或减轻干热风危害。

4、叶面喷醋。在小麦灌浆初期,用0.1%醋酸或1:800醋溶液叶面喷施,可以缩小叶片上气孔的开张角度,抑制蒸腾作用,提高小麦植株抗干旱、抗干热风能力。

5、小麦后期“一喷三防”是预防和减轻病虫害、干热风等危害的有效措施之一,因此,应根据病虫害发生情况和天气变化,喷施2-3次,能有效提高粒重,预防干热风。

干热风对墒情较差的麦田影响较大,干热风会降低光合作用速率,影响小麦正常灌浆,致使小麦粒重下降。

根据未来天气和当前小麦生长情况,建议:

一要适时适量浇灌“麦黄水”。墒情较差的地区可结合未来天气情况,适时灌溉,防御干热风灾害。灌溉时注意小水细浇,切不可大水漫灌。

二要喷施叶面肥。有条件的地区可喷施0.5%磷酸二氢钾溶液、1%-2%尿素溶液等,以提高麦秆内磷钾含量,增强抗御干热风的能力,同时可延长绿色叶片功能期。

三是成熟麦田要趁晴抢收。冬小麦将进入适宜收获期。已成熟的麦田应趁晴好天气抓紧收获。

北方冬小麦主产区将陆续进入成熟收获期,各地要加强后期麦田管理,尤其是河北中南部、河南中北部、山东北部等地要趁晴好、无风天气开展“一喷三防”工作,促进小麦充分灌浆,防范或减轻干热风天气的不利影响。此外,夏收田间作业需防范强对流天气。

相关推荐