16.5亿元!诺普信再押注蓝莓

作者:农财网农化宝典 2026/3/30 15:32:04
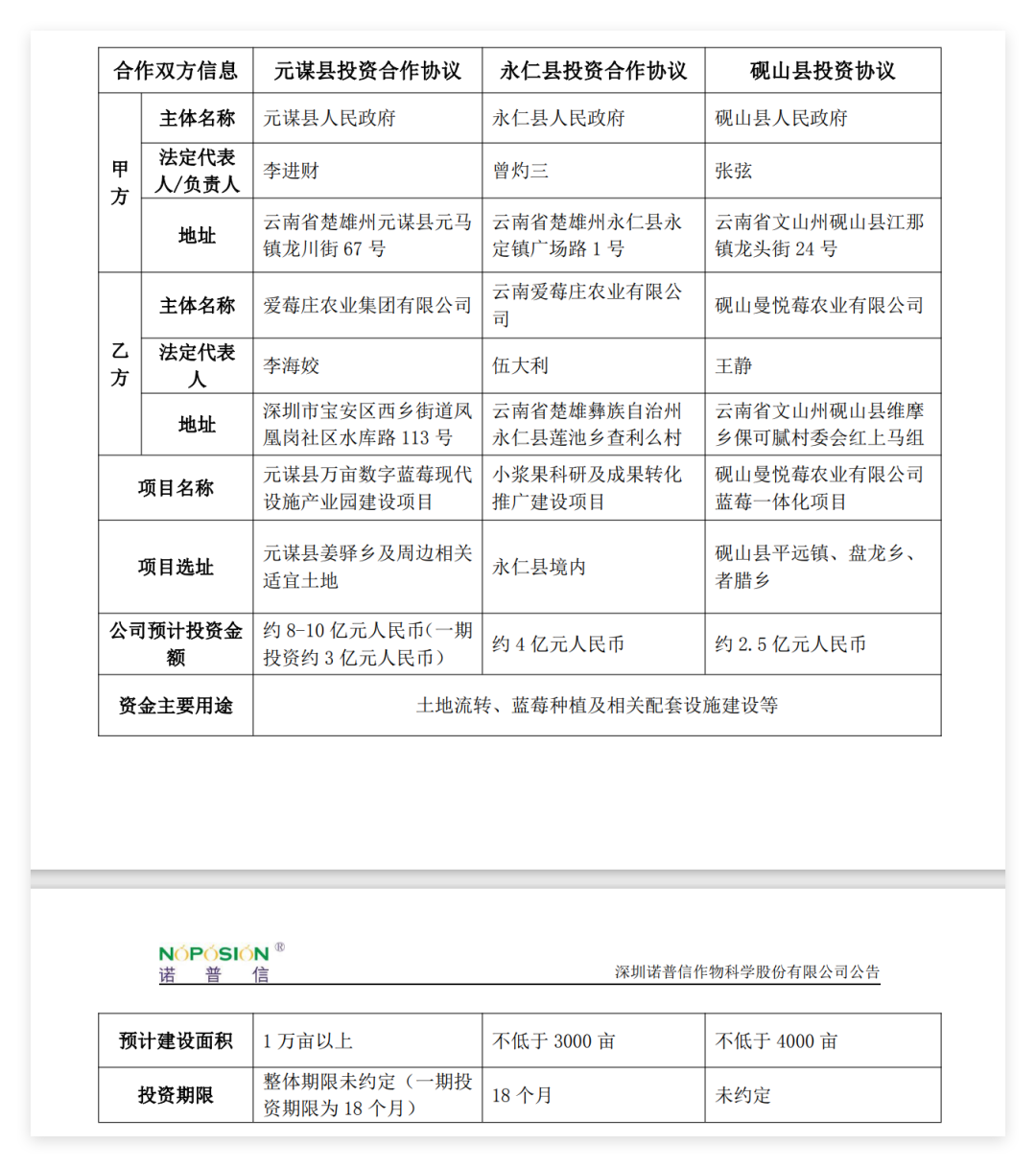
3月20日,诺普信发布公告,为进一步推动公司基质蓝莓产业发展,全资子公司及孙公司与云南省元谋县、永仁县、砚山县人民政府签订投资合作协议,预计总投资约14.5亿元至16.5亿元,建设面积合计约1.7万亩以上。16.5亿元再投入,诺普信持续押注蓝莓具体而言,本次投资分布在云南的三个县。全资子公司爱莓庄农业集团有限公司与元谋县政府签订协议,拟投资约8亿元至10亿元(一期投资约3亿元)建设万亩数字蓝莓现代

3月20日,诺普信发布公告,为进一步推动公司基质蓝莓产业发展,全资子公司及孙公司与云南省元谋县、永仁县、砚山县人民政府签订投资合作协议,预计总投资约14.5亿元至16.5亿元,建设面积合计约1.7万亩以上。

图片


16.5亿元再投入,

诺普信持续押注蓝莓


具体而言,本次投资分布在云南的三个县。

  • 全资子公司爱莓庄农业集团有限公司与元谋县政府签订协议,拟投资约8亿元至10亿元(一期投资约3亿元)建设万亩数字蓝莓现代设施产业园,预计面积1万亩以上,一期投资期限18个月。

  • 全资孙公司云南爱莓庄农业有限公司与永仁县政府签订协议,拟投资约4亿元建设小浆果科研及成果转化推广项目,面积不低于3000亩,投资期限18个月。

  • 全资孙公司砚山曼悦莓农业有限公司与砚山县政府签订协议,拟投资约2.5亿元建设蓝莓一体化项目,面积不低于4000亩,投资期限未约定。

图片
据公开资料,此次投资在去年已有规划,但投资金额和布局面积均有所增加。
2025年11月25日,诺普信公告,拟通过定向增发募资不超过14.5亿元,主要用于云南蓝莓基地新增扩建、小浆果国际研发中心建设及补充流动资金,加码现代特色生鲜消费业务布局。

从募集资金用途来看,其中11亿元将投入蓝莓基地新增扩建项目,该项目拟在云南新建约1.35万亩蓝莓种植园,总投资额12.21亿元,建设周期2年,资金主要用于土地流转、农场设施建设、苗木种植等。

ScreenShot_2025-11-25_181626_196.png


农药制剂巨头以蓝莓为战略作物


诺普信是我国农药制剂行业龙头企业之一,近年来以蓝莓单品为战略突破,拓展小浆果产业。2025年前三季度,诺普信实现营业总收入40.86亿元,同比增长4.92%;归母净利润5.76亿元,同比增长18.03%。
图片

图源:大智慧

资料显示,诺普信2021年正式进入云南建立农场、种植蓝莓以来,截至2025年9月,公司在蓝莓产业投资超40亿元,建设完成60多个农场、40多座冷链加工中心,分布在云南省红河、文山、楚雄、普洱、保山、德宏、大理、西双版纳等10多个市(州),发展成为全球前列的单体基质蓝莓产业集群,2024年至2025年产季蓝莓单品销售额超20亿元,成为中国蓝莓销量位居前列的企业。

相关推荐