新想法!研究提出一种提高质体介导RNAi抗虫效率的新策略

作者:iPlants 2024/5/28 14:06:35
在植物中表达靶向昆虫必需基因的双链RNA(dsRNA)已被证明是一种能够有效防治害虫的有效策略。然而,利用植物细胞核介导的RNAi技术对植物的保护作用还十分有限,这可能是由于在细胞核中dsRNA的低表达水平以及长链dsRNA被植物自身Dicer酶切割所导致。为了克服这个问题,研究人员利用植物质体(叶绿体)介导RNAi(PM-RNAi)技术对害虫进行防治。目前,PM-RNAi技术在马铃薯甲虫、茄二十

在植物中表达靶向昆虫必需基因的双链RNA(dsRNA)已被证明是一种能够有效防治害虫的有效策略。然而,利用植物细胞核介导的RNAi技术对植物的保护作用还十分有限,这可能是由于在细胞核中dsRNA的低表达水平以及长链dsRNA被植物自身Dicer酶切割所导致。为了克服这个问题,研究人员利用植物质体(叶绿体)介导RNAi(PM-RNAi)技术对害虫进行防治。目前,PM-RNAi技术在马铃薯甲虫、茄二十八星瓢虫和西花蓟马等以草本植物为食的害虫中都取得了较好的防治效果,然而对于一些以木本植物为食的林业害虫,PM-RNAi技术是否同样有效还尚未进行探究。同时,昆虫对转基因植物造成的早期损伤及其对RNAi的缓慢反应在一定程度上也限制了PM-RNAi技术对植物保护的有效性。

2024年5月14日,Plant Communications在线发表了中国农科院基因所/湖北大学张江教授团队题为“A faster killing effect of plastid-mediated RNA interference on a leaf beetle through induced dysbiosis of the gut bacteria”(诱导肠道细菌的失调加速质体介导RNAi致死柳蓝叶甲)的研究论文。该研究发现,与细胞核介导的RNAi技术相比,PM-RNAi技术对柳蓝叶甲的防治效果更强,同时将昆虫肠道细菌和PM-RNAi方法相结合应用于对柳蓝叶甲的防治,明确了肠道细菌恶臭假单胞菌(Pseudomonas putida)能够加速PM-RNAi致死柳蓝叶甲的作用及机制。

图片

https://doi.org/10.1016/j.xplc.2024.100974

图片

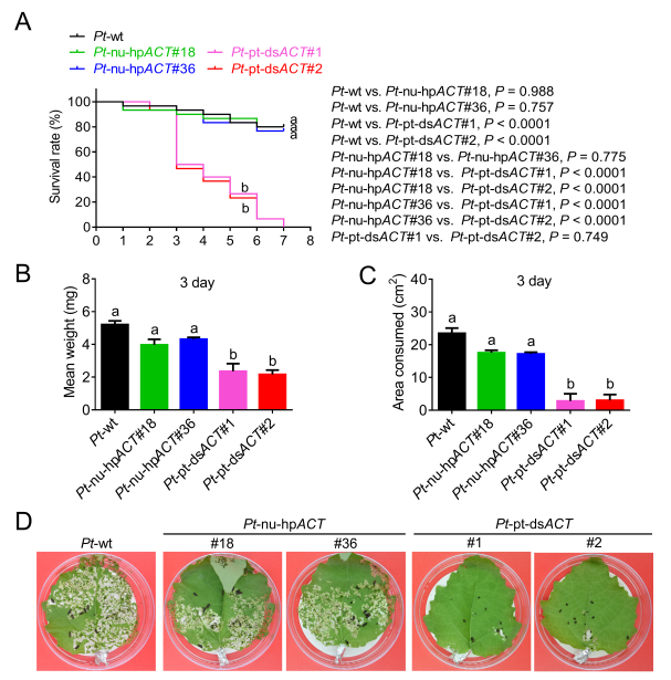
图1 靶向β-Actin基因的转基因杨树植株对柳蓝叶甲幼虫的抗虫性测试

该研究发现在质体转基因杨树叶片中能够积累大量的dsRNAs,而细胞核转基因杨树叶片中未检测到hpRNAs的积累;同时,在细胞核转基因杨树叶片中能够积累siRNAs,而在质体转基因杨树叶片中未检测到siRNAs的积累。这可能是由于植物质体基因拷贝数高且缺乏RNAi机制,因此质体转基因杨树植株中表达的大量长链dsRNAs能够保持其完整性。与野生型和细胞核转基因杨树植株对照相比,质体转基因杨树植株对柳蓝叶甲幼虫有较强的抗性,导致其在7天内全部死亡。综上所述,在木本植物中,质体介导RNAi技术相比于细胞核介导RNAi技术是一种对害虫进行防治的更有效策略(图1)。

图片

图2 叶面添加肠道细菌P. putida显著加快PM-RNAi致死柳兰叶甲

通过叶面添加肠道细菌P. putida能够加速PM-RNAi致死柳蓝叶甲(图2)。由于质体转基因杨树植株的质体中能够积累大量的长链dsRNA,这些长链dsRNA被幼虫取食后,会使其体内靶基因的表达被沉默从而导致幼虫死亡。此外,与未涂抹P. putida的质体转基因杨树叶片相比,当喂食涂抹了P. putida的质体转基因杨树叶片时,幼虫的肠道发生破裂,导致肠道中的肠道细菌从肠腔转移到血腔,而幼虫体内与产生抗菌肽和活性氧相关免疫基因的表达水平被显著下调,限制了幼虫抑制体内肠道细菌过度生长的能力,使肠道细菌发生紊乱,从而加速质体介导的RNAi致死柳蓝叶甲(图3)。

图片

图3 诱导肠道细菌的失调加速质体介导的RNAi致死柳蓝叶甲的模型

湖北大学博士研究生张意秋为论文第一作者,张江教授和湖北大学常玲教授为共同通讯作者。本研究工作获得国家自然科学基金等项目的资助。


相关推荐