氯虫苯甲酰胺、吡唑萘菌胺、丙硫菌唑、咪鲜胺铜盐等一批产品拟获批扩作登记

作者:农资导报整理 2023/4/6 14:18:31
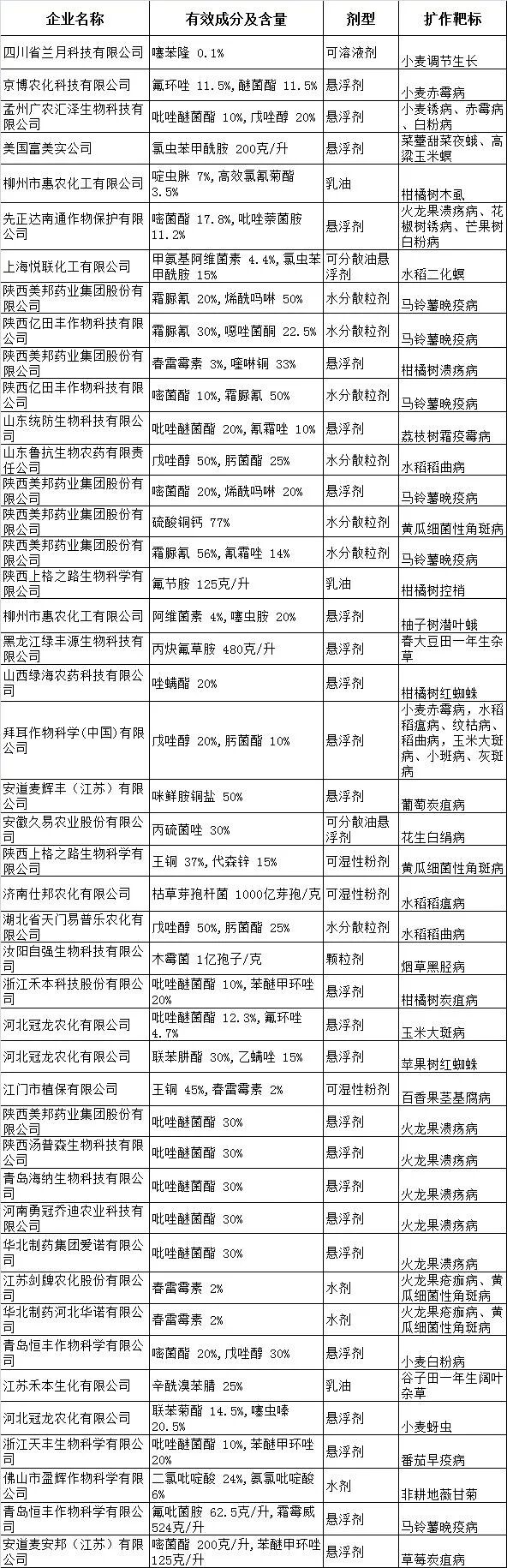
根据《行政许可法》《农药管理条例》有关规定,现将第九届全国农药登记评审委员会第57次执行委员会议审议通过的申请登记的122个登记变更农药产品相关信息予以公示。其中,近百个农药产品申请扩作:富美实200克/升氯虫苯甲酰胺悬浮剂,拟扩作登记火龙果斜纹夜蛾、菜薹甜菜夜蛾、高粱玉米螟;先正达29%嘧菌酯·吡唑萘菌胺悬浮剂,拟扩作登记火龙果溃疡病、花椒树锈病、芒果树白粉病;上海悦联化工有限公司19.4%甲氨
根据《行政许可法》《农药管理条例》有关规定,现将第九届全国农药登记评审委员会第57次执行委员会议审议通过的申请登记的122个登记变更农药产品相关信息予以公示。其中,近百个农药产品申请扩作:

富美实200克/升氯虫苯甲酰胺悬浮剂,拟扩作登记火龙果斜纹夜蛾、菜薹甜菜夜蛾、高粱玉米螟;
先正达29%嘧菌酯·吡唑萘菌胺悬浮剂,拟扩作登记火龙果溃疡病、花椒树锈病、芒果树白粉病;
上海悦联化工有限公司19.4%甲氨基阿维菌素·氯虫苯甲酰胺可分散油悬浮剂,拟扩作登记水稻二化螟;
拜耳作物科学30%戊唑醇·肟菌酯悬浮剂,拟扩作登记小麦赤霉病,水稻稻瘟病、纹枯病、稻曲病,玉米大斑病、小班病、灰斑病;
安道麦辉丰50%咪鲜胺铜盐悬浮剂,拟扩作登记葡萄炭疽病;
安徽久易30%丙硫菌唑可分散油悬浮剂,拟扩作登记花生白绢病;
江门植保47%王铜·春雷霉素可湿性粉剂,拟扩作登记百香果茎基腐病;
陕西美邦、青岛海纳、河南勇冠乔迪、华北制药等公司的30%吡唑醚菌酯悬浮剂,拟扩作登记火龙果溃疡病。

图片


相关推荐